• 文献检索
  • 文档翻译
  • 深度研究
  • 学术资讯
  • Suppr Zotero 插件Zotero 插件
  • 邀请有礼
  • 套餐&价格
  • 历史记录
应用&插件
Suppr Zotero 插件Zotero 插件浏览器插件Mac 客户端Windows 客户端微信小程序
定价
高级版会员购买积分包购买API积分包
服务
文献检索文档翻译深度研究API 文档MCP 服务
关于我们
关于 Suppr公司介绍联系我们用户协议隐私条款
关注我们

Suppr 超能文献

核心技术专利:CN118964589B侵权必究
粤ICP备2023148730 号-1Suppr @ 2026

文献检索

告别复杂PubMed语法,用中文像聊天一样搜索,搜遍4000万医学文献。AI智能推荐,让科研检索更轻松。

立即免费搜索

文件翻译

保留排版,准确专业,支持PDF/Word/PPT等文件格式,支持 12+语言互译。

免费翻译文档

深度研究

AI帮你快速写综述,25分钟生成高质量综述,智能提取关键信息,辅助科研写作。

立即免费体验

商业和传统面包小麦基因型中热诱导的籽粒转录组动态变化

Grain Transcriptome Dynamics Induced by Heat in Commercial and Traditional Bread Wheat Genotypes.

作者信息

Tomás Diana, Viegas Wanda, Silva Manuela

机构信息

LEAF - Linking Landscape, Environment, Agriculture and Food, TERRA - Laboratory for Sustainable Land Use and Ecosystem Services, Instituto Superior de Agronomia, Universidade de Lisboa, Lisbon, Portugal.

出版信息

Front Plant Sci. 2022 Jun 17;13:842599. doi: 10.3389/fpls.2022.842599. eCollection 2022.

DOI:10.3389/fpls.2022.842599
PMID:35783979
原文链接:https://pmc.ncbi.nlm.nih.gov/articles/PMC9248373/
Abstract

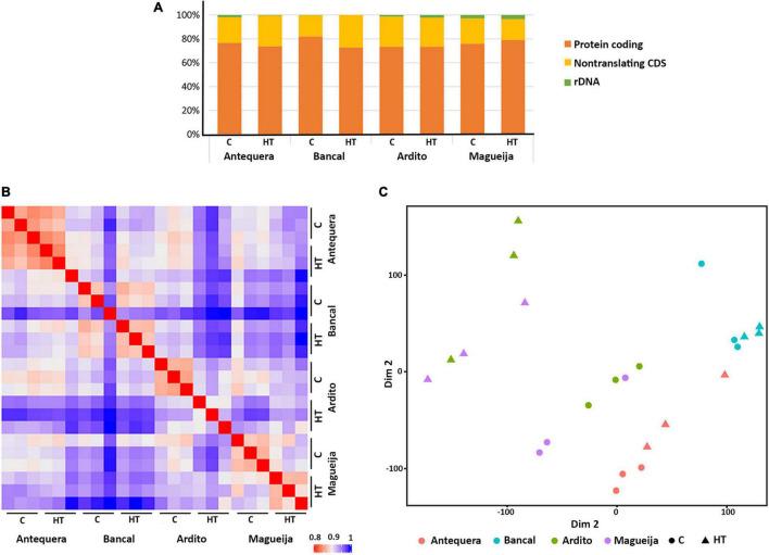
High temperature (HT) events have negative impact on wheat grains yield and quality. Transcriptome profiles of wheat developing grains of commercial genotypes (Antequera and Bancal) and landraces (Ardito and Magueija) submitted to heatwave-like treatments during grain filling were evaluated. Landraces showed significantly more differentially expressed genes (DEGs) and presented more similar responses than commercial genotypes. DEGs were more associated with transcription and RNA and protein synthesis in Antequera and with metabolism alterations in Bancal and landraces. Landraces upregulated genes encoding proteins already described as HT responsive, like heat shock proteins and cupins. Apart from the genes encoding HSP, two other genes were upregulated in all genotypes, one encoding for Adenylate kinase, essential for the cellular homeostasis, and the other for ferritin, recently related with increased tolerance to several abiotic stress in Arabidopsis. Moreover, a NAC transcription factor involved in plant development, known to be a negative regulator of starch synthesis and grain yield, was found to be upregulated in both commercial varieties and downregulated in Magueija landrace. The detected diversity of molecular processes involved in heat response of commercial and traditional genotypes contribute to understand the importance of genetic diversity and relevant pathways to cope with these extreme events.

摘要

高温(HT)事件对小麦籽粒产量和品质有负面影响。对商业基因型(Antequera和Bancal)以及地方品种(Ardito和Magueija)在灌浆期进行类似热浪处理的发育中小麦籽粒的转录组图谱进行了评估。与商业基因型相比,地方品种显示出显著更多的差异表达基因(DEG),并且呈现出更相似的反应。在Antequera中,差异表达基因与转录以及RNA和蛋白质合成的关联更强,而在Bancal和地方品种中则与代谢改变相关。地方品种上调了已被描述为对高温有反应的蛋白质编码基因,如热休克蛋白和球蛋白。除了编码热休克蛋白的基因外,所有基因型中还有另外两个基因上调,一个编码对细胞稳态至关重要的腺苷酸激酶,另一个编码铁蛋白,最近发现其与拟南芥对几种非生物胁迫的耐受性增加有关。此外,发现一个参与植物发育的NAC转录因子在两个商业品种中上调,而在Magueija地方品种中下调,该转录因子已知是淀粉合成和籽粒产量的负调控因子。检测到的商业基因型和传统基因型热响应中涉及的分子过程多样性,有助于理解遗传多样性以及应对这些极端事件的相关途径的重要性。

https://cdn.ncbi.nlm.nih.gov/pmc/blobs/b7de/9248373/56921dd5ea71/fpls-13-842599-g006.jpg
https://cdn.ncbi.nlm.nih.gov/pmc/blobs/b7de/9248373/890339c4f2d0/fpls-13-842599-g001.jpg
https://cdn.ncbi.nlm.nih.gov/pmc/blobs/b7de/9248373/5fb8d61c1264/fpls-13-842599-g002.jpg
https://cdn.ncbi.nlm.nih.gov/pmc/blobs/b7de/9248373/6f3e35247796/fpls-13-842599-g003.jpg
https://cdn.ncbi.nlm.nih.gov/pmc/blobs/b7de/9248373/fcfd09a82881/fpls-13-842599-g004.jpg
https://cdn.ncbi.nlm.nih.gov/pmc/blobs/b7de/9248373/8a385a9ba745/fpls-13-842599-g005.jpg
https://cdn.ncbi.nlm.nih.gov/pmc/blobs/b7de/9248373/56921dd5ea71/fpls-13-842599-g006.jpg
https://cdn.ncbi.nlm.nih.gov/pmc/blobs/b7de/9248373/890339c4f2d0/fpls-13-842599-g001.jpg
https://cdn.ncbi.nlm.nih.gov/pmc/blobs/b7de/9248373/5fb8d61c1264/fpls-13-842599-g002.jpg
https://cdn.ncbi.nlm.nih.gov/pmc/blobs/b7de/9248373/6f3e35247796/fpls-13-842599-g003.jpg
https://cdn.ncbi.nlm.nih.gov/pmc/blobs/b7de/9248373/fcfd09a82881/fpls-13-842599-g004.jpg
https://cdn.ncbi.nlm.nih.gov/pmc/blobs/b7de/9248373/8a385a9ba745/fpls-13-842599-g005.jpg
https://cdn.ncbi.nlm.nih.gov/pmc/blobs/b7de/9248373/56921dd5ea71/fpls-13-842599-g006.jpg

相似文献

1
Grain Transcriptome Dynamics Induced by Heat in Commercial and Traditional Bread Wheat Genotypes.商业和传统面包小麦基因型中热诱导的籽粒转录组动态变化
Front Plant Sci. 2022 Jun 17;13:842599. doi: 10.3389/fpls.2022.842599. eCollection 2022.
2
Assessment of Four Portuguese Wheat Landrace Diversity to Cope With Global Warming.评估四种葡萄牙小麦地方品种应对全球变暖的多样性
Front Plant Sci. 2020 Dec 9;11:594977. doi: 10.3389/fpls.2020.594977. eCollection 2020.
3
Bread Wheat Landraces Adaptability to Low-Input Agriculture.面包小麦地方品种对低投入农业的适应性。
Plants (Basel). 2023 Jul 6;12(13):2561. doi: 10.3390/plants12132561.
4
RNA-Seq Analysis of Developing Grains of Wheat to Intrigue Into the Complex Molecular Mechanism of the Heat Stress Response.对发育中的小麦籽粒进行RNA测序分析,以探究热应激反应的复杂分子机制。
Front Plant Sci. 2022 Jun 2;13:904392. doi: 10.3389/fpls.2022.904392. eCollection 2022.
5
Impacts of Nitrogen Deficiency on Wheat ( L.) Grain During the Medium Filling Stage: Transcriptomic and Metabolomic Comparisons.中等灌浆期缺氮对小麦(L.)籽粒的影响:转录组学和代谢组学比较
Front Plant Sci. 2021 Aug 4;12:674433. doi: 10.3389/fpls.2021.674433. eCollection 2021.
6
Transcriptomics analysis of hulless barley during grain development with a focus on starch biosynthesis.青稞籽粒发育过程中以淀粉生物合成途径为重点的转录组学分析
Funct Integr Genomics. 2017 Jan;17(1):107-117. doi: 10.1007/s10142-016-0537-5. Epub 2016 Dec 2.
7
Heat stress-responsive transcriptome analysis in heat susceptible and tolerant wheat (Triticum aestivum L.) by using Wheat Genome Array.利用小麦基因组芯片对热敏感和耐热小麦(普通小麦)进行热应激响应转录组分析。
BMC Genomics. 2008 Sep 22;9:432. doi: 10.1186/1471-2164-9-432.
8
Transcriptomic and Physiological Response of Durum Wheat Grain to Short-Term Heat Stress during Early Grain Filling.硬粒小麦籽粒灌浆初期对短期热胁迫的转录组和生理响应
Plants (Basel). 2021 Dec 25;11(1):59. doi: 10.3390/plants11010059.
9
Grain Composition and Quality in Portuguese   Germplasm Subjected to Heat Stress after Anthesis.花后遭受热胁迫的葡萄牙种质的籽粒组成与品质
Plants (Basel). 2022 Jan 28;11(3):365. doi: 10.3390/plants11030365.
10
Genome-wide identification and analysis of biotic and abiotic stress regulation of small heat shock protein (HSP20) family genes in bread wheat.普通小麦中小热激蛋白(HSP20)家族基因对生物和非生物胁迫调控的全基因组鉴定与分析
J Plant Physiol. 2017 Apr;211:100-113. doi: 10.1016/j.jplph.2017.01.004. Epub 2017 Jan 22.

引用本文的文献

1
Grain under pressure: Harnessing biochemical pathways to beat drought and heat in wheat.受压谷物:利用生化途径应对小麦干旱和高温问题
Plant J. 2025 Jun;122(6):e70253. doi: 10.1111/tpj.70253.
2
Deciphering heat wave effects on wheat grain: focusing on the starch fraction.解读热浪对小麦籽粒的影响:聚焦淀粉部分。
Front Plant Sci. 2024 Dec 4;15:1459283. doi: 10.3389/fpls.2024.1459283. eCollection 2024.
3
Transient drought during flowering modifies the grain proteome of bread winter wheat.开花期的短暂干旱会改变冬小麦的籽粒蛋白质组。

本文引用的文献

1
Transcriptome Analyses of Near Isogenic Lines Reveal Putative Drought Tolerance Controlling Genes in Wheat.近等基因系的转录组分析揭示了小麦中假定的耐旱控制基因。
Front Plant Sci. 2022 Mar 29;13:857829. doi: 10.3389/fpls.2022.857829. eCollection 2022.
2
Physiological and molecular attributes contribute to high night temperature tolerance in cereals.生理和分子特征有助于提高谷物对高温夜的耐受性。
Plant Cell Environ. 2021 Jul;44(7):2034-2048. doi: 10.1111/pce.14055. Epub 2021 May 4.
3
Plant heat stress: Concepts directing future research.
Front Plant Sci. 2023 Jun 27;14:1181834. doi: 10.3389/fpls.2023.1181834. eCollection 2023.
4
The Landscapes of Gluten Regulatory Network in Elite Wheat Cultivars Contrasting in Gluten Strength.优质小麦品种面筋强度差异的面筋调控网络景观。
Int J Mol Sci. 2023 May 29;24(11):9447. doi: 10.3390/ijms24119447.
5
Transcriptome Profiling in Leaves of Wheat Genotype under Heat Stress.热胁迫下小麦基因型叶片的转录组分析
Plants (Basel). 2022 Nov 15;11(22):3100. doi: 10.3390/plants11223100.
植物热应激:指导未来研究的概念。
Plant Cell Environ. 2021 Jul;44(7):1992-2005. doi: 10.1111/pce.14050. Epub 2021 Apr 8.
4
Rising Atmospheric Temperature Impact on Wheat and Thermotolerance Strategies.大气温度上升对小麦的影响及耐热策略
Plants (Basel). 2020 Dec 27;10(1):43. doi: 10.3390/plants10010043.
5
Assessment of Four Portuguese Wheat Landrace Diversity to Cope With Global Warming.评估四种葡萄牙小麦地方品种应对全球变暖的多样性
Front Plant Sci. 2020 Dec 9;11:594977. doi: 10.3389/fpls.2020.594977. eCollection 2020.
6
The NAC transcription factor NAC019-A1 is a negative regulator of starch synthesis in wheat developing endosperm.NAC转录因子NAC019-A1是小麦发育胚乳中淀粉合成的负调控因子。
J Exp Bot. 2020 Oct 7;71(19):5794-5807. doi: 10.1093/jxb/eraa333.
7
Feeling the heat: developmental and molecular responses of wheat and barley to high ambient temperatures.感受高温:小麦和大麦对环境高温的发育和分子响应。
J Exp Bot. 2020 Oct 7;71(19):5740-5751. doi: 10.1093/jxb/eraa326.
8
Heat Sensing and Lipid Reprograming as a Signaling Switch for Heat Stress Responses in Wheat.小麦热应激响应中的热感应和脂质重编程作为信号开关。
Plant Cell Physiol. 2020 Aug 1;61(8):1399-1407. doi: 10.1093/pcp/pcaa072.
9
Genome-wide Identification and Characterization of Heat Shock Protein Family Reveals Role in Development and Stress Conditions in Triticum aestivum L.全基因组鉴定和热休克蛋白家族的特征揭示了在小麦发育和胁迫条件中的作用。
Sci Rep. 2020 May 12;10(1):7858. doi: 10.1038/s41598-020-64746-2.
10
Transcriptome Analysis Reveals Important Candidate Genes Related to Nutrient Reservoir, Carbohydrate Metabolism, and Defence Proteins during Grain Development of Hexaploid Bread Wheat and Its Diploid Progenitors.转录组分析揭示了与六倍体面包小麦及其二倍体祖先籽粒发育过程中养分储存、碳水化合物代谢和防御蛋白相关的重要候选基因。
Genes (Basel). 2020 May 5;11(5):509. doi: 10.3390/genes11050509.