Suppr超能文献

对保守miRNA簇的分子剖析确定了介导差异加工的关键结构决定因素。

Molecular Dissection of a Conserved Cluster of miRNAs Identifies Critical Structural Determinants That Mediate Differential Processing.

作者信息

Pandey Manish, Luhur Arthur, Sokol Nicholas S, Chawla Geetanjali

机构信息

RNA Biology Laboratory, Regional Centre for Biotechnology, Faridabad, India.

Department of Biology, Indiana University, Bloomington, IN, United States.

出版信息

Front Cell Dev Biol. 2022 Jun 17;10:909212. doi: 10.3389/fcell.2022.909212. eCollection 2022.

Abstract

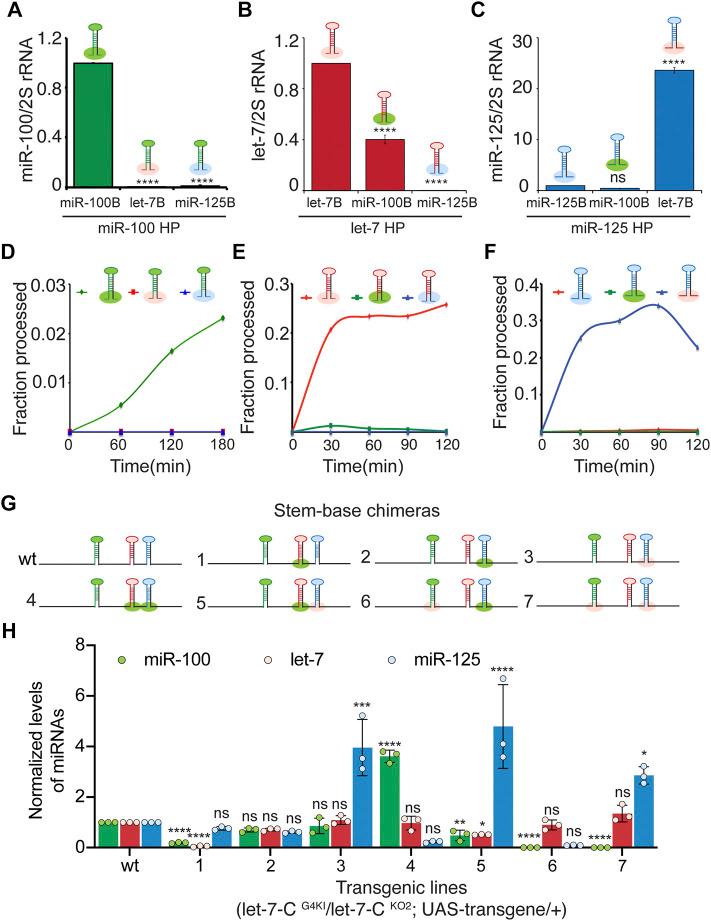
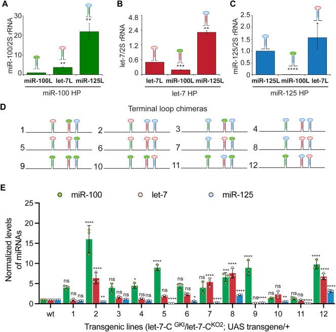
Differential processing is a hallmark of clustered microRNAs (miRNAs) and the role of position and order of miRNAs in a cluster together with the contribution of stem-base and terminal loops has not been explored extensively within the context of a polycistronic transcript. To elucidate the structural attributes of a polycistronic transcript that contribute towards the differences in efficiencies of processing of the co-transcribed miRNAs, we constructed a series of chimeric variants of that encodes three evolutionary conserved and differentially expressed miRNAs (, and ) and examined the expression and biological activity of the encoded miRNAs. The kinetic effects of Drosha and Dicer processing on the chimeric precursors were examined by processing assays. Our results highlight the importance of stem-base and terminal loop sequences in differential expression of polycistronic miRNAs and provide evidence that processing of a particular miRNA in a polycistronic transcript is in part determined by the kinetics of processing of adjacent miRNAs in the same cluster. Overall, this analysis provides specific guidelines for achieving differential expression of a particular miRNA in a cluster by structurally induced changes in primary miRNA (pri-miRNA) sequences.

摘要

差异加工是成簇微小RNA(miRNA)的一个标志,在多顺反子转录本的背景下,miRNA在簇中的位置和顺序以及茎基部和末端环的作用尚未得到广泛研究。为了阐明对共转录miRNA加工效率差异有贡献的多顺反子转录本的结构特征,我们构建了一系列编码三种进化保守且差异表达的miRNA(、和)的嵌合变体,并检测了所编码miRNA的表达和生物学活性。通过加工分析检测了Drosha和Dicer加工对嵌合前体的动力学影响。我们的结果突出了茎基部和末端环序列在多顺反子miRNA差异表达中的重要性,并提供了证据表明多顺反子转录本中特定miRNA的加工部分取决于同一簇中相邻miRNA的加工动力学。总体而言,该分析为通过对初级miRNA(pri-miRNA)序列进行结构诱导变化来实现簇中特定miRNA的差异表达提供了具体指导。

https://cdn.ncbi.nlm.nih.gov/pmc/blobs/7b1b/9247461/fa77edfa3706/fcell-10-909212-g001.jpg

文献检索

告别复杂PubMed语法,用中文像聊天一样搜索,搜遍4000万医学文献。AI智能推荐,让科研检索更轻松。

立即免费搜索

文件翻译

保留排版,准确专业,支持PDF/Word/PPT等文件格式,支持 12+语言互译。

免费翻译文档

深度研究

AI帮你快速写综述,25分钟生成高质量综述,智能提取关键信息,辅助科研写作。

立即免费体验