Zhang Linghong, Li Tao, Yu Yan, Shi Kun, Bei Zhongwu, Qian Yongjun, Qian Zhiyong
State Key Laboratory of Biotherapy, State Key Laboratory and Collaborative Innovation Center of Biotherapy, West China Hospital, Sichuan University, Chengdu, 610041, Sichuan, PR China.
Department of Cardiovascular Surgery, West China Hospital, Sichuan University, Chengdu, 610041, Sichuan, PR China.
Bioact Mater. 2022 Jun 13;20:339-354. doi: 10.1016/j.bioactmat.2022.06.001. eCollection 2023 Feb.
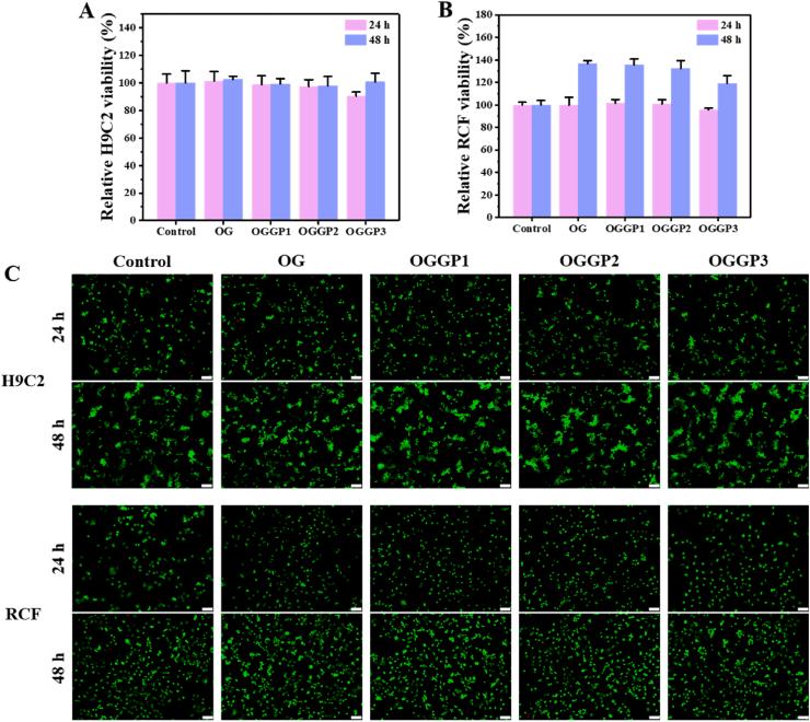
Myocardial infarction (MI) leads to massive cardiomyocyte death and deposition of collagen fibers. This fibrous tissue disrupts electrical signaling in the myocardium, leading to cardiac systolic and diastolic dysfunction, as well as arrhythmias. Conductive hydrogels are a promising therapeutic strategy for MI. Here, we prepared a highly water-soluble conductive material (GP) by grafting polypyrrole (PPy) onto non-conductive gelatin. This component was added to the gel system formed by the Schiff base reaction between oxidized xanthan gum (OXG) and gelatin to construct an injectable conductive hydrogel. The prepared self-healing OGGP3 (3 wt% GP) hydrogel had good biocompatibility, elastic modulus, and electrical conductivity that matched the natural heart. The prepared biomaterials were injected into the rat myocardial scar tissue 2 days after MI. We found that the cardiac function of the rats treated with OGGP3 was improved, making it more difficult to induce arrhythmias. The electrical resistivity of myocardial fibrous tissue was reduced, and the conduction velocity of myocardial tissue was increased. Histological analysis showed reduced infarct size, increased left ventricular wall thickness, increased vessel density, and decreased inflammatory response in the infarcted area. Our findings clearly demonstrate that the OGGP3 hydrogel attenuates ventricular remodeling and inhibits infarct dilation, thus showing its potential for the treatment of MI.
心肌梗死(MI)会导致大量心肌细胞死亡和胶原纤维沉积。这种纤维组织会扰乱心肌中的电信号传导,导致心脏收缩和舒张功能障碍以及心律失常。导电水凝胶是一种有前景的心肌梗死治疗策略。在此,我们通过将聚吡咯(PPy)接枝到非导电明胶上制备了一种高度水溶性的导电材料(GP)。将该组分添加到由氧化黄原胶(OXG)与明胶之间的席夫碱反应形成的凝胶体系中,构建了一种可注射的导电水凝胶。所制备的具有自愈合能力的OGGP3(3 wt% GP)水凝胶具有良好的生物相容性、弹性模量和与天然心脏相匹配的电导率。在心肌梗死后2天将制备的生物材料注射到大鼠心肌瘢痕组织中。我们发现,用OGGP3治疗的大鼠心脏功能得到改善,诱发心律失常变得更加困难。心肌纤维组织的电阻率降低,心肌组织的传导速度增加。组织学分析显示梗死面积减小、左心室壁厚度增加、血管密度增加以及梗死区域的炎症反应减轻。我们的研究结果清楚地表明,OGGP3水凝胶可减轻心室重构并抑制梗死扩张,从而显示出其治疗心肌梗死的潜力。