Department of Neuroscience, Physiology and Pharmacology, University College London, Gower Street, London, UK.
Princess Srisavangavadhana College of Medicine, Chulabhorn Royal Academy, Bangkok, Thailand.
J Cereb Blood Flow Metab. 2022 Nov;42(11):2032-2047. doi: 10.1177/0271678X221111598. Epub 2022 Jul 3.
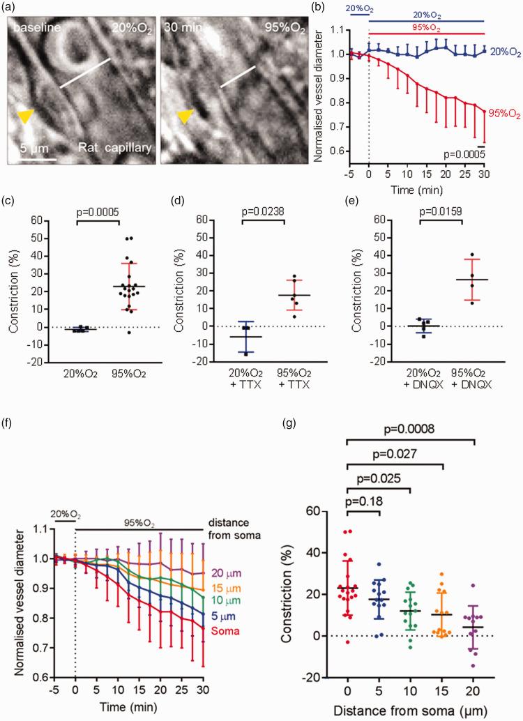
Oxygen supplementation is regularly prescribed to patients to treat or prevent hypoxia. However, excess oxygenation can lead to reduced cerebral blood flow (CBF) in healthy subjects and worsen the neurological outcome of critically ill patients. Most studies on the vascular effects of hyperoxia focus on arteries but there is no research on the effects on cerebral capillary pericytes, which are major regulators of CBF. Here, we used bright-field imaging of cerebral capillaries and modeling of CBF to show that hyperoxia (95% superfused O) led to an increase in intracellular calcium level in pericytes and a significant capillary constriction, sufficient to cause an estimated 25% decrease in CBF. Although hyperoxia is reported to cause vascular smooth muscle cell contraction via generation of reactive oxygen species (ROS), endothelin-1 and 20-HETE, we found that increased cytosolic and mitochondrial ROS levels and endothelin release were not involved in the pericyte-mediated capillary constriction. However, a 20-HETE synthesis blocker greatly reduced the hyperoxia-evoked capillary constriction. Our findings establish pericytes as regulators of CBF in hyperoxia and 20-HETE synthesis as an oxygen sensor in CBF regulation. The results also provide a mechanism by which clinically administered oxygen can lead to a worse neurological outcome.
氧疗常用于治疗或预防缺氧患者。然而,过度氧合会导致健康受试者脑血流(CBF)减少,并使危重病患者的神经预后恶化。大多数关于高氧血管效应的研究都集中在动脉上,但目前还没有关于脑毛细血管周细胞的影响的研究,而周细胞是 CBF 的主要调节者。在这里,我们使用脑毛细血管明场成像和 CBF 建模来表明,高氧(95%氧气)会导致周细胞内钙离子水平升高和明显的毛细血管收缩,足以导致 CBF 估计减少 25%。尽管高氧被报道通过产生活性氧(ROS)、内皮素-1 和 20-HETE 引起血管平滑肌细胞收缩,但我们发现,胞质和线粒体 ROS 水平升高以及内皮素释放不参与周细胞介导的毛细血管收缩。然而,20-HETE 合成抑制剂大大减少了高氧引起的毛细血管收缩。我们的研究结果确立了周细胞作为高氧条件下 CBF 的调节者,以及 20-HETE 合成作为 CBF 调节中的氧传感器。研究结果还提供了一种机制,解释了临床应用的氧气如何导致更差的神经预后。