Suppr超能文献

钙激活氯离子通道 TMEM16A 增强了缺血后毛细血管周细胞的收缩并减少了脑血流。

The Ca2+-gated channel TMEM16A amplifies capillary pericyte contraction and reduces cerebral blood flow after ischemia.

机构信息

Department of Neuroscience, Physiology & Pharmacology, University College London, London, United Kingdom.

Department of Pharmacology, University of Oxford, Oxford, United Kingdom.

出版信息

J Clin Invest. 2022 May 2;132(9). doi: 10.1172/JCI154118.

Abstract

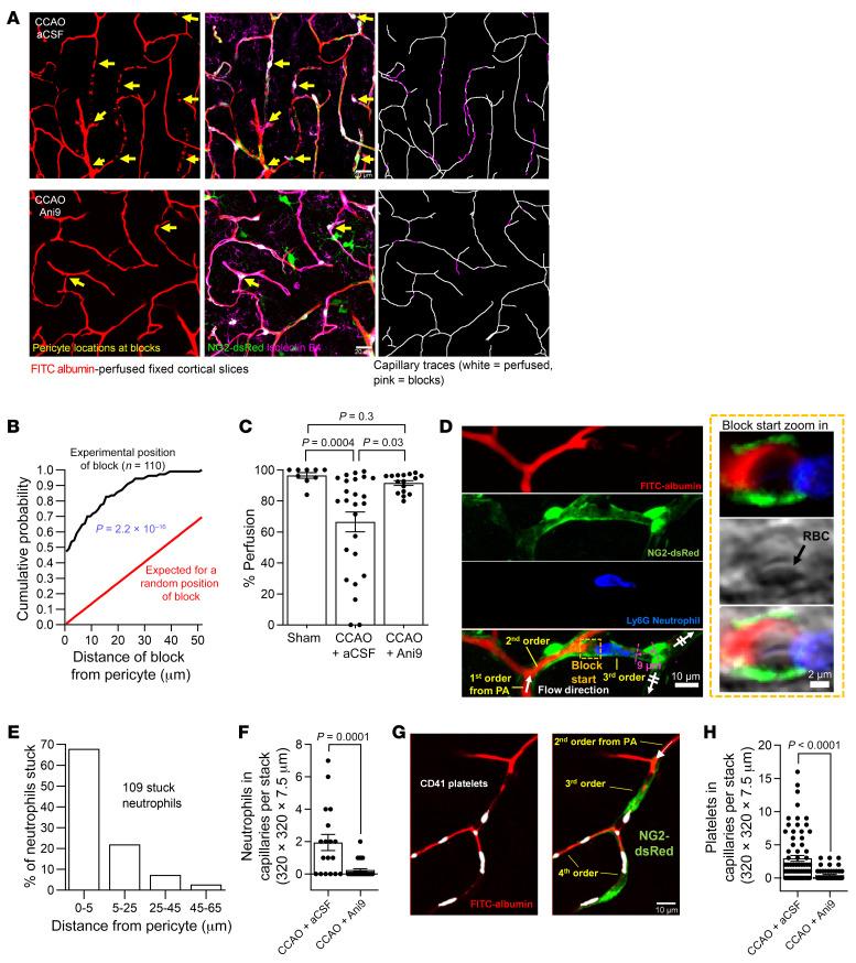
Pericyte-mediated capillary constriction decreases cerebral blood flow in stroke after an occluded artery is unblocked. The determinants of pericyte tone are poorly understood. We show that a small rise in cytoplasmic Ca2+ concentration ([Ca2+]i) in pericytes activated chloride efflux through the Ca2+-gated anion channel TMEM16A, thus depolarizing the cell and opening voltage-gated calcium channels. This mechanism strongly amplified the pericyte [Ca2+]i rise and capillary constriction evoked by contractile agonists and ischemia. In a rodent stroke model, TMEM16A inhibition slowed the ischemia-evoked pericyte [Ca2+]i rise, capillary constriction, and pericyte death; reduced neutrophil stalling; and improved cerebrovascular reperfusion. Genetic analysis implicated altered TMEM16A expression in poor patient recovery from ischemic stroke. Thus, pericyte TMEM16A is a crucial regulator of cerebral capillary function and a potential therapeutic target for stroke and possibly other disorders of impaired microvascular flow, such as Alzheimer's disease and vascular dementia.

摘要

周细胞介导的毛细血管收缩会减少阻塞动脉再通后的中风患者的脑血流量。周细胞张力的决定因素尚不清楚。我们发现,周细胞内细胞质钙离子浓度 ([Ca2+]i) 的轻微升高会通过 Ca2+ 门控阴离子通道 TMEM16A 激活氯离子外流,从而使细胞去极化并打开电压门控钙通道。这种机制强烈放大了由收缩激动剂和缺血引起的周细胞 [Ca2+]i 升高和毛细血管收缩。在啮齿动物中风模型中,TMEM16A 抑制减缓了缺血引起的周细胞 [Ca2+]i 升高、毛细血管收缩和周细胞死亡;减少了中性粒细胞停滞;并改善了脑血管再灌注。遗传分析表明,TMEM16A 表达的改变与缺血性中风患者的恢复不良有关。因此,周细胞 TMEM16A 是脑毛细血管功能的关键调节剂,也是中风和其他可能的微血管血流障碍疾病(如阿尔茨海默病和血管性痴呆)的潜在治疗靶点。

https://cdn.ncbi.nlm.nih.gov/pmc/blobs/c3a0/9057602/b0dfe65590ff/jci-132-154118-g167.jpg

文献AI研究员

20分钟写一篇综述,助力文献阅读效率提升50倍。

立即体验

用中文搜PubMed

大模型驱动的PubMed中文搜索引擎

马上搜索

文档翻译

学术文献翻译模型,支持多种主流文档格式。

立即体验