Suppr超能文献

Ezh2 基因可变剪接在小鼠卵母细胞中的调控作用。

Regulatory roles of alternative splicing at Ezh2 gene in mouse oocytes.

机构信息

Institute of Reproductive Health, Tongji Medical College, Huazhong University of Science and Technology, Wuhan, Hubei, China.

School of Basic Medicine, Tongji Medical College, Huazhong University of Science and Technology, Wuhan, Hubei, China.

出版信息

Reprod Biol Endocrinol. 2022 Jul 5;20(1):99. doi: 10.1186/s12958-022-00962-x.

Abstract

BACKGROUND

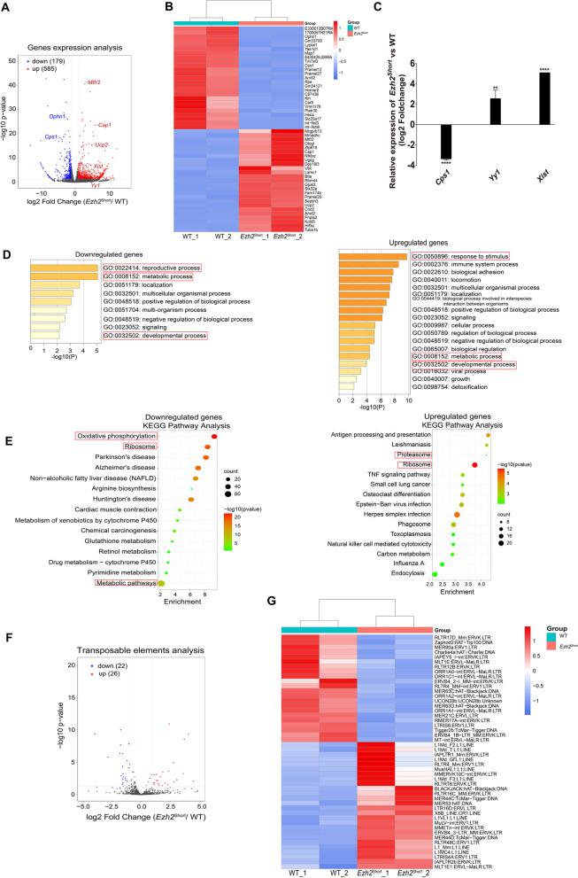
Enhancer of zeste homologue 2 (EZH2), the core member of polycomb repressive complex 2 (PRC2), has multiple splicing modes and performs various physiological functions. However, function and mechanism of alternative splicing at Ezh2 exon 3 in reproduction are unknown.

METHODS

We generated Ezh2 and Ezh2 mouse models with different point mutations at the Ezh2 exon 3 alternative splicing site, and each mutant mouse model expressed either the long or the short isoform of Ezh2. We examined mutant mouse fertility and oocyte development to assess the function of Ezh2 alternative splicing at exon 3 in the reproductive system.

RESULTS

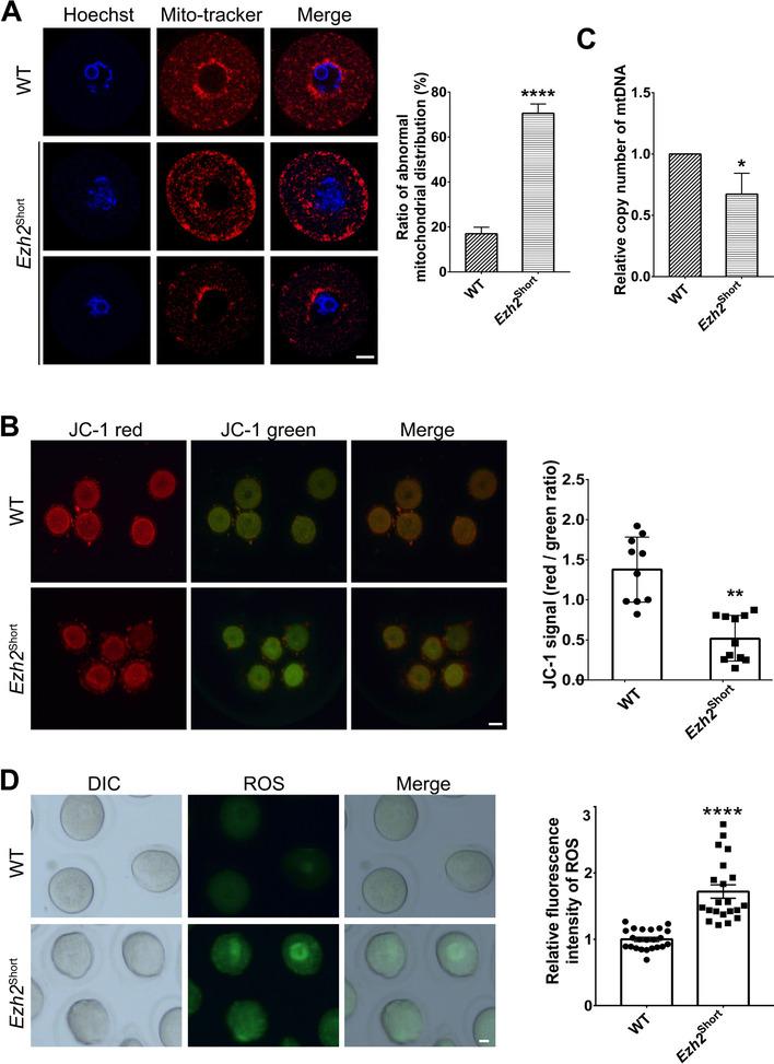
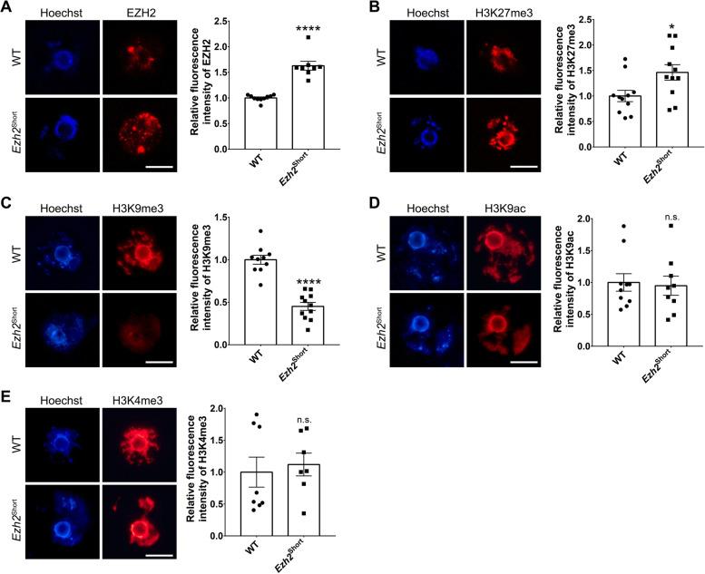
We found that Ezh2 female mice had normal fertility. However, Ezh2 female mice had significantly decreased fertility and obstructed oogenesis, with compromised mitochondrial function in Ezh2 oocytes. Interestingly, increased EZH2 protein abundance and accumulated H3K27me3 were observed in Ezh2 oocytes.

CONCLUSIONS

Our results demonstrate that correct Ezh2 alternative splicing at exon 3 is important for mouse oogenesis.

摘要

背景

EZH2(增强子的锌指蛋白 2)是多梳抑制复合物 2(PRC2)的核心成员,具有多种剪接方式,行使多种生理功能。然而,Ezh2 外显子 3 选择性剪接在生殖中的功能和机制尚不清楚。

方法

我们在外显子 3 的选择性剪接位点生成了具有不同点突变的 Ezh2 和 Ezh2 小鼠模型,每个突变小鼠模型表达 Ezh2 的长或短异构体。我们检查了突变小鼠的生育能力和卵母细胞发育情况,以评估 Ezh2 在外显子 3 上的选择性剪接在生殖系统中的功能。

结果

我们发现 Ezh2 雌性小鼠具有正常的生育能力。然而,Ezh2 雌性小鼠的生育能力显著下降,并且卵母细胞发生了阻滞,Ezh2 卵母细胞中线粒体功能受损。有趣的是,在 Ezh2 卵母细胞中观察到 EZH2 蛋白丰度增加和 H3K27me3 积累。

结论

我们的结果表明,外显子 3 上正确的 Ezh2 选择性剪接对小鼠卵母细胞发生至关重要。

https://cdn.ncbi.nlm.nih.gov/pmc/blobs/bec2/9254527/8d049c2995b7/12958_2022_962_Fig1_HTML.jpg

相似文献

1
Regulatory roles of alternative splicing at Ezh2 gene in mouse oocytes.
Reprod Biol Endocrinol. 2022 Jul 5;20(1):99. doi: 10.1186/s12958-022-00962-x.
4
Loss of maternal EED results in postnatal overgrowth.
Clin Epigenetics. 2018 Jul 13;10(1):95. doi: 10.1186/s13148-018-0526-8.
5
6
Enhancer of Zeste 2 Polycomb Repressive Complex 2 Subunit Is Required for Uterine Epithelial Integrity.
Am J Pathol. 2019 Jun;189(6):1212-1225. doi: 10.1016/j.ajpath.2019.02.016. Epub 2019 Apr 5.
8
PRC2-mediated repression of SMARCA2 predicts EZH2 inhibitor activity in SWI/SNF mutant tumors.
Proc Natl Acad Sci U S A. 2017 Nov 14;114(46):12249-12254. doi: 10.1073/pnas.1703966114. Epub 2017 Oct 30.
10
EZH2 in Myeloid Malignancies.
Cells. 2020 Jul 8;9(7):1639. doi: 10.3390/cells9071639.

引用本文的文献

本文引用的文献

2
PRC2 and EHMT1 regulate H3K27me2 and H3K27me3 establishment across the zygote genome.
Nat Commun. 2020 Dec 11;11(1):6354. doi: 10.1038/s41467-020-20242-9.
3
Rybp orchestrates spermatogenesis via regulating meiosis and sperm motility in mice.
Cell Cycle. 2020 Jun;19(12):1492-1501. doi: 10.1080/15384101.2020.1754585. Epub 2020 Apr 23.
4
Identification and Functional Characterization of a New Splicing Variant of EZH2 in the Central Nervous System.
Int J Biol Sci. 2019 Jan 6;15(1):69-80. doi: 10.7150/ijbs.28129. eCollection 2019.
5
Steroidogenic differentiation and PKA signaling are programmed by histone methyltransferase EZH2 in the adrenal cortex.
Proc Natl Acad Sci U S A. 2018 Dec 26;115(52):E12265-E12274. doi: 10.1073/pnas.1809185115. Epub 2018 Dec 12.
8
Single-cell RNA-seq uncovers dynamic processes and critical regulators in mouse spermatogenesis.
Cell Res. 2018 Sep;28(9):879-896. doi: 10.1038/s41422-018-0074-y. Epub 2018 Jul 30.
9
Mammalian oogenesis and female reproductive aging.
Aging (Albany NY). 2018 Feb 5;10(2):162-163. doi: 10.18632/aging.101381.
10
EZH2 deletion promotes spermatogonial differentiation and apoptosis.
Reproduction. 2017 Nov;154(5):615-625. doi: 10.1530/REP-17-0302.

文献AI研究员

20分钟写一篇综述,助力文献阅读效率提升50倍。

立即体验

用中文搜PubMed

大模型驱动的PubMed中文搜索引擎

马上搜索

文档翻译

学术文献翻译模型,支持多种主流文档格式。

立即体验