Suppr超能文献

环状 RNA COL1A2 通过海绵吸附 miR-1286 促进胃癌细胞侵袭和迁移,通过上调 USP10 降低 RFC2 泛素化水平。

CircCOL1A2 Sponges MiR-1286 to Promote Cell Invasion and Migration of Gastric Cancer by Elevating Expression of USP10 to Downregulate RFC2 Ubiquitination Level.

机构信息

Gastroenterology and Hepatobiliary Surgery, The Affiliated Hospital of Hangzhou Normal University, Hangzhou 310015, Zhejiang, P.R.China.

出版信息

J Microbiol Biotechnol. 2022 Jul 28;32(7):938-948. doi: 10.4014/jmb.2112.12044. Epub 2022 May 11.

Abstract

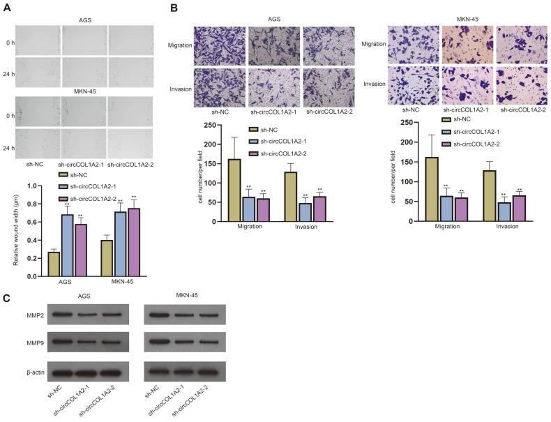
Gastric cancers (GC) are generally malignant tumors, occurring with high incidence and threatening public health around the world. Circular RNAs (circRNAs) play crucial roles in modulating various cancers, including GC. However, the functions of circRNAs and their regulatory mechanism in colorectal cancer (CRC) remain largely unknown. This study focuses on both the role of circCOL1A2 in CRC progression as well as its downstream molecular mechanism. Quantitative polymerase chain reaction (qPCR) and western blot were adopted for gene expression analysis. Functional experiments were performed to study the biological functions. Fluorescence in situ hybridization (FISH) and subcellular fraction assays were employed to detect the subcellular distribution. Luciferase reporter, RNA-binding protein immunoprecipitation (RIP), co-immunoprecipitation (Co-IP), RNA pull-down, and immunofluorescence (IF) and immunoprecipitation (IP) assays were used to explore the underlying mechanisms. Our results found circCOL1A2 to be not only upregulated in GC cells, but that it also propels the migration and invasion of GC cells. CircCOL1A2 functions as a competing endogenous RNA (ceRNA) by sequestering microRNA-1286 (miR-1286) to modulate ubiquitin-specific peptidase 10 (USP10), which in turn spurs the migration and invasion of GC cells by regulating RFC2. In sum, CircCOL1A2 sponges miR-1286 to promote cell invasion and migration of GC by elevating the expression of USP10 to downregulate the level of RFC2 ubiquitination. Our study offers a potential novel target for the early diagnosis and treatment of GC.

摘要

胃癌(GC)通常是恶性肿瘤,发病率高,威胁着全世界的公共健康。环状 RNA(circRNA)在调节各种癌症中起着关键作用,包括 GC。然而,circRNA 的功能及其在结直肠癌(CRC)中的调控机制在很大程度上仍然未知。本研究重点研究 circCOL1A2 在 CRC 进展中的作用及其下游分子机制。采用定量聚合酶链反应(qPCR)和蛋白质印迹法进行基因表达分析。进行功能实验以研究生物学功能。采用荧光原位杂交(FISH)和亚细胞分数测定法检测亚细胞分布。荧光素酶报告、RNA 结合蛋白免疫沉淀(RIP)、共免疫沉淀(Co-IP)、RNA 下拉和免疫荧光(IF)和免疫沉淀(IP)测定用于探索潜在的机制。我们的结果发现 circCOL1A2 在 GC 细胞中不仅上调,而且还促进 GC 细胞的迁移和侵袭。CircCOL1A2 作为竞争性内源性 RNA(ceRNA)通过隔离 microRNA-1286(miR-1286)来调节泛素特异性肽酶 10(USP10),进而通过调节 RFC2 来促进 GC 细胞的迁移和侵袭。总之,CircCOL1A2 通过海绵吸附 miR-1286 来促进 GC 细胞的侵袭和迁移,通过上调 USP10 的表达来降低 RFC2 泛素化水平。我们的研究为 GC 的早期诊断和治疗提供了一个潜在的新靶点。

https://cdn.ncbi.nlm.nih.gov/pmc/blobs/40fa/9628928/e7d7ec3c5065/jmb-32-7-938-f1.jpg

文献检索

告别复杂PubMed语法,用中文像聊天一样搜索,搜遍4000万医学文献。AI智能推荐,让科研检索更轻松。

立即免费搜索

文件翻译

保留排版,准确专业,支持PDF/Word/PPT等文件格式,支持 12+语言互译。

免费翻译文档

深度研究

AI帮你快速写综述,25分钟生成高质量综述,智能提取关键信息,辅助科研写作。

立即免费体验