• 文献检索
  • 文档翻译
  • 深度研究
  • 学术资讯
  • Suppr Zotero 插件Zotero 插件
  • 邀请有礼
  • 套餐&价格
  • 历史记录
应用&插件
Suppr Zotero 插件Zotero 插件浏览器插件Mac 客户端Windows 客户端微信小程序
定价
高级版会员购买积分包购买API积分包
服务
文献检索文档翻译深度研究API 文档MCP 服务
关于我们
关于 Suppr公司介绍联系我们用户协议隐私条款
关注我们

Suppr 超能文献

核心技术专利:CN118964589B侵权必究
粤ICP备2023148730 号-1Suppr @ 2026

文献检索

告别复杂PubMed语法,用中文像聊天一样搜索,搜遍4000万医学文献。AI智能推荐,让科研检索更轻松。

立即免费搜索

文件翻译

保留排版,准确专业,支持PDF/Word/PPT等文件格式,支持 12+语言互译。

免费翻译文档

深度研究

AI帮你快速写综述,25分钟生成高质量综述,智能提取关键信息,辅助科研写作。

立即免费体验

GOPC 促进 syndecan-1 在极化上皮细胞中的分拣。

GOPC facilitates the sorting of syndecan-1 in polarized epithelial cells.

机构信息

Department of Cell Biology, Yale School of Medicine, New Haven, CT 06520.

出版信息

Mol Biol Cell. 2022 Sep 1;33(10):ar86. doi: 10.1091/mbc.E22-05-0165. Epub 2022 Jul 13.

DOI:10.1091/mbc.E22-05-0165
PMID:35830596
原文链接:https://pmc.ncbi.nlm.nih.gov/articles/PMC9582621/
Abstract

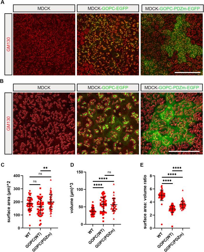
The -Golgi network must coordinate sorting and secretion of proteins and lipids to intracellular organelles and the plasma membrane. During polarization of epithelial cells, changes in the lipidome and the expression and distribution of proteins contribute to the formation of apical and basolateral plasma membrane domains. Previous studies using HeLa cells show that the syndecan-1 transmembrane domain confers sorting within sphingomyelin-rich vesicles in a sphingomyelin secretion pathway. In polarized Madin-Darby canine kidney cells, we reveal differences in the sorting of syndecan-1, whereupon the correct trafficking of the protein is not dependent on its transmembrane domain and changes in sphingomyelin content of cells during polarization. Instead, we reveal that correct basolateral targeting of syndecan-1 requires a full-length PDZ motif in syndecan-1 and the PDZ domain golgin protein GOPC. Moreover, we reveal changes in Golgi morphology elicited by GOPC overexpression. These results suggest that the role of GOPC in sorting syndecan-1 is indirect and likely due to GOPC effects on Golgi organization.

摘要

高尔基网络必须协调蛋白质和脂质的分拣和分泌,以将其分配到细胞内细胞器和质膜中。在上皮细胞极化过程中,脂质组和蛋白质的表达和分布的变化有助于形成顶端和基底外侧质膜区域。先前使用 HeLa 细胞的研究表明,连接蛋白-1 的跨膜结构域赋予富含神经鞘磷脂的囊泡中的分拣,这是在神经鞘磷脂分泌途径中。在极化的 Madin-Darby 犬肾细胞中,我们揭示了连接蛋白-1的分拣差异,在此过程中,蛋白质的正确运输不依赖于其跨膜结构域,并且在极化过程中细胞内神经鞘磷脂含量发生变化。相反,我们揭示了连接蛋白-1的正确基底外侧靶向需要连接蛋白-1中的全长 PDZ 基序和 PDZ 结构域高尔基体蛋白 GOPC。此外,我们揭示了 GOPC 过表达引起的高尔基形态变化。这些结果表明,GOPC 在分拣连接蛋白-1中的作用是间接的,可能是由于 GOPC 对高尔基组织的影响。

https://cdn.ncbi.nlm.nih.gov/pmc/blobs/e51d/9582621/cc36bd507fe7/mbc-33-ar86-g006.jpg
https://cdn.ncbi.nlm.nih.gov/pmc/blobs/e51d/9582621/2982e7a17ddb/mbc-33-ar86-g001.jpg
https://cdn.ncbi.nlm.nih.gov/pmc/blobs/e51d/9582621/d9b82ed1a4e5/mbc-33-ar86-g002.jpg
https://cdn.ncbi.nlm.nih.gov/pmc/blobs/e51d/9582621/fd38cee66a9b/mbc-33-ar86-g003.jpg
https://cdn.ncbi.nlm.nih.gov/pmc/blobs/e51d/9582621/ca23f88d9fab/mbc-33-ar86-g004.jpg
https://cdn.ncbi.nlm.nih.gov/pmc/blobs/e51d/9582621/af72f10e2491/mbc-33-ar86-g005.jpg
https://cdn.ncbi.nlm.nih.gov/pmc/blobs/e51d/9582621/cc36bd507fe7/mbc-33-ar86-g006.jpg
https://cdn.ncbi.nlm.nih.gov/pmc/blobs/e51d/9582621/2982e7a17ddb/mbc-33-ar86-g001.jpg
https://cdn.ncbi.nlm.nih.gov/pmc/blobs/e51d/9582621/d9b82ed1a4e5/mbc-33-ar86-g002.jpg
https://cdn.ncbi.nlm.nih.gov/pmc/blobs/e51d/9582621/fd38cee66a9b/mbc-33-ar86-g003.jpg
https://cdn.ncbi.nlm.nih.gov/pmc/blobs/e51d/9582621/ca23f88d9fab/mbc-33-ar86-g004.jpg
https://cdn.ncbi.nlm.nih.gov/pmc/blobs/e51d/9582621/af72f10e2491/mbc-33-ar86-g005.jpg
https://cdn.ncbi.nlm.nih.gov/pmc/blobs/e51d/9582621/cc36bd507fe7/mbc-33-ar86-g006.jpg

相似文献

1
GOPC facilitates the sorting of syndecan-1 in polarized epithelial cells.GOPC 促进 syndecan-1 在极化上皮细胞中的分拣。
Mol Biol Cell. 2022 Sep 1;33(10):ar86. doi: 10.1091/mbc.E22-05-0165. Epub 2022 Jul 13.
2
Syndecan-1 Mediates Sorting of Soluble Lipoprotein Lipase with Sphingomyelin-Rich Membrane in the Golgi Apparatus.Syndecan-1 介导可溶性脂蛋白脂肪酶与富含神经鞘磷脂的膜在高尔基器中的分拣。
Dev Cell. 2019 Nov 4;51(3):387-398.e4. doi: 10.1016/j.devcel.2019.08.014. Epub 2019 Sep 19.
3
A PDZ-binding motif controls basolateral targeting of syndecan-1 along the biosynthetic pathway in polarized epithelial cells.一个PDZ结合基序在极化上皮细胞的生物合成途径中控制syndecan-1的基底外侧靶向。
Traffic. 2008 Nov;9(11):1915-24. doi: 10.1111/j.1600-0854.2008.00805.x. Epub 2008 Jul 30.
4
The ARFRP1-dependent Golgi scaffolding protein GOPC is required for insulin secretion from pancreatic β-cells.ARFRP1 依赖性高尔基支架蛋白 GOPC 是胰腺 β 细胞胰岛素分泌所必需的。
Mol Metab. 2021 Mar;45:101151. doi: 10.1016/j.molmet.2020.101151. Epub 2020 Dec 23.
5
The Golgi-Associated PDZ Domain Protein Gopc/PIST Is Required for Synaptic Targeting of mGluR5.Golgi 相关 PDZ 结构域蛋白 Gopc/PIST 对于 mGluR5 的突触靶向是必需的。
Mol Neurobiol. 2021 Nov;58(11):5618-5634. doi: 10.1007/s12035-021-02504-9. Epub 2021 Aug 12.
6
FAPP2 is required for aquaporin-2 apical sorting at trans-Golgi network in polarized MDCK cells.在极化的MDCK细胞中,FAPP2是水通道蛋白-2在反式高尔基体网络进行顶端分选所必需的。
Am J Physiol Cell Physiol. 2009 Dec;297(6):C1389-96. doi: 10.1152/ajpcell.00098.2009. Epub 2009 Sep 30.
7
Sorting competition with membrane-permeable peptides in intact epithelial cells revealed discrimination of transmembrane proteins not only at the trans-Golgi network but also at pre-Golgi stages.在完整上皮细胞中与膜通透性肽进行的分选竞争表明,跨膜蛋白不仅在反式高尔基体网络,而且在高尔基体前阶段也存在分选差异。
J Biol Chem. 2004 Apr 23;279(17):17376-83. doi: 10.1074/jbc.M313197200. Epub 2004 Feb 4.
8
Basolateral sorting of syntaxin 4 is dependent on its N-terminal domain and the AP1B clathrin adaptor, and required for the epithelial cell polarity.质膜基底外侧区域对突触融合蛋白 4 的分拣依赖于其 N 端结构域和衔接蛋白 1B 网格蛋白衔接子,并且这对于上皮细胞极性是必需的。
PLoS One. 2011;6(6):e21181. doi: 10.1371/journal.pone.0021181. Epub 2011 Jun 15.
9
Basolateral sorting of transforming growth factor-alpha precursor in polarized epithelial cells: characterization of cytoplasmic domain determinants.极化上皮细胞中转化生长因子-α前体的基底外侧分选:胞质结构域决定因素的特征
Exp Cell Res. 2003 May 1;285(2):159-74. doi: 10.1016/s0014-4827(03)00035-1.
10
Rab10 is involved in basolateral transport in polarized Madin-Darby canine kidney cells.Rab10参与极化的犬肾上皮细胞(Madin-Darby canine kidney cells)的基底外侧运输。
Traffic. 2007 Jan;8(1):47-60. doi: 10.1111/j.1600-0854.2006.00506.x. Epub 2006 Nov 21.

本文引用的文献

1
Cargo sorting at the trans-Golgi network at a glance.一眼看透跨高尔基网络的货物分拣。
J Cell Sci. 2021 Dec 1;134(23). doi: 10.1242/jcs.259110. Epub 2021 Dec 6.
2
GRASP55 regulates intra-Golgi localization of glycosylation enzymes to control glycosphingolipid biosynthesis.GRASP55 通过调控糖基化酶在内质网中的定位控制糖脂的生物合成。
EMBO J. 2021 Oct 18;40(20):e107766. doi: 10.15252/embj.2021107766. Epub 2021 Sep 13.
3
Calcium levels in the Golgi complex regulate clustering and apical sorting of GPI-APs in polarized epithelial cells.
高尔基复合体中的钙离子调节极化上皮细胞中 GPI-AP 的聚类和顶部分选。
Proc Natl Acad Sci U S A. 2021 Aug 17;118(33). doi: 10.1073/pnas.2014709118.
4
Dual proteome-scale networks reveal cell-specific remodeling of the human interactome.双重蛋白质组尺度网络揭示了人类相互作用组的细胞特异性重塑。
Cell. 2021 May 27;184(11):3022-3040.e28. doi: 10.1016/j.cell.2021.04.011. Epub 2021 May 6.
5
Sending out molecules from the TGN.从反式高尔基体网络运输分子。
Curr Opin Cell Biol. 2021 Aug;71:55-62. doi: 10.1016/j.ceb.2021.02.005. Epub 2021 Mar 8.
6
The ARFRP1-dependent Golgi scaffolding protein GOPC is required for insulin secretion from pancreatic β-cells.ARFRP1 依赖性高尔基支架蛋白 GOPC 是胰腺 β 细胞胰岛素分泌所必需的。
Mol Metab. 2021 Mar;45:101151. doi: 10.1016/j.molmet.2020.101151. Epub 2020 Dec 23.
7
Syndecan-1 Mediates Sorting of Soluble Lipoprotein Lipase with Sphingomyelin-Rich Membrane in the Golgi Apparatus.Syndecan-1 介导可溶性脂蛋白脂肪酶与富含神经鞘磷脂的膜在高尔基器中的分拣。
Dev Cell. 2019 Nov 4;51(3):387-398.e4. doi: 10.1016/j.devcel.2019.08.014. Epub 2019 Sep 19.
8
Cargo Sorting at the -Golgi Network for Shunting into Specific Transport Routes: Role of Arf Small G Proteins and Adaptor Complexes.内质网-高尔基体网络中的货物分拣:Arf 小 G 蛋白和衔接蛋白复合物的作用。
Cells. 2019 Jun 3;8(6):531. doi: 10.3390/cells8060531.
9
PDZ Scaffold Protein CAL Couples with Metabotropic Glutamate Receptor 5 to Protect Against Cell Apoptosis and Is a Potential Target in the Treatment of Parkinson's Disease.PDZ 支架蛋白 CAL 与代谢型谷氨酸受体 5 偶联,防止细胞凋亡,是治疗帕金森病的潜在靶点。
Neurotherapeutics. 2019 Jul;16(3):761-783. doi: 10.1007/s13311-019-00730-7.
10
Syndecan 1 is a critical mediator of macropinocytosis in pancreatic cancer.黏附素 1 是胰腺癌中巨胞饮作用的关键介质。
Nature. 2019 Apr;568(7752):410-414. doi: 10.1038/s41586-019-1062-1. Epub 2019 Mar 27.