• 文献检索
  • 文档翻译
  • 深度研究
  • 学术资讯
  • Suppr Zotero 插件Zotero 插件
  • 邀请有礼
  • 套餐&价格
  • 历史记录
应用&插件
Suppr Zotero 插件Zotero 插件浏览器插件Mac 客户端Windows 客户端微信小程序
定价
高级版会员购买积分包购买API积分包
服务
文献检索文档翻译深度研究API 文档MCP 服务
关于我们
关于 Suppr公司介绍联系我们用户协议隐私条款
关注我们

Suppr 超能文献

核心技术专利:CN118964589B侵权必究
粤ICP备2023148730 号-1Suppr @ 2026

文献检索

告别复杂PubMed语法,用中文像聊天一样搜索,搜遍4000万医学文献。AI智能推荐,让科研检索更轻松。

立即免费搜索

文件翻译

保留排版,准确专业,支持PDF/Word/PPT等文件格式,支持 12+语言互译。

免费翻译文档

深度研究

AI帮你快速写综述,25分钟生成高质量综述,智能提取关键信息,辅助科研写作。

立即免费体验

血管生成基因及其相关基因对肺腺癌的预后影响

Prognostic Impact of the Angiogenic Gene and Its Related Genes on Lung Adenocarcinoma.

作者信息

Sun Dongfeng, Gai Zhibo, Wu Jie, Chen Qingfa

机构信息

Department of Thoracic Surgery, The First Affiliated Hospital of Shandong First Medical University and Shandong Provincial Qianfoshan Hospital, Shandong Medicine and Health Key Laboratory of Emergency Medicine, Shandong Lung Cancer Institute, Shandong Institute of Respiratory Diseases, Jinan, China.

Department of Clinical Pharmacology and Toxicology, University Hospital Zurich, University of Zurich, Zurich, Switzerland.

出版信息

Front Oncol. 2022 Jun 27;12:699824. doi: 10.3389/fonc.2022.699824. eCollection 2022.

DOI:10.3389/fonc.2022.699824
PMID:35832544
原文链接:https://pmc.ncbi.nlm.nih.gov/articles/PMC9271775/
Abstract

BACKGROUND

The function of angiogenesis-related genes (ARGs) in lung adenocarcinoma (LUAD) remains poorly documented. This study was designed to reveal ARGs in LUAD and related networks.

METHODS

We worked with sequencing data and clinical information pertaining to LUAD from public databases. ARGs were retrieved from the HALLMARK_ANGIOGENESIS gene set. Differential analysis and Kaplan-Meier (K-M) analysis were performed to authenticate the ARGs associated with LUAD. Weighted gene correlation network analysis was performed on the mining hub genes linked to the abovementioned genes, and functional enrichment analysis was done. Subsequently, Cox regression analyses were used to construct the prognostic gene. and microvessel density were detected using immunohistochemistry.

RESULTS

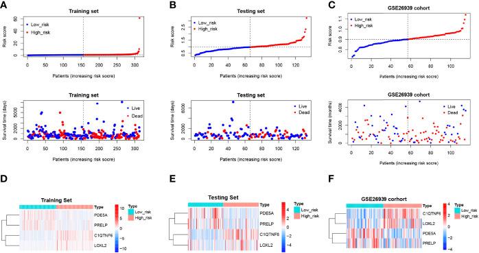
, an ARG that was highly expressed in patients with LUAD and was closely associated with their weak overall survival was identified. Differentially expressed genes associated with were mainly enriched in entries related to the tubulointerstitial system, immune response, and epithelial cells. A positive correlation was demonstrated between expression and tumor microvessel density in LUAD. Subsequently, a prognostic gene signature was constructed and revealed that 4 genes may predict the survival of LUAD patients. Furthermore, the ESTIMATE and CIBERSORT analyses suggested that our risk scoring system may be implicated in altering the immune microenvironment of patients with LUAD. Finally, a ceRNA network was constructed based on the prognostic genes, and the regulatory networks were examined.

CONCLUSION

, a novel prognostic gene signature associated with ARGs, was constructed for the prognosis of patients with LUAD. This signature may alter the immune microenvironment by modulating the activation of the tubulointerstitial system, epithelial cells, and immune cells, ultimately affecting patient survival.

摘要

背景

血管生成相关基因(ARGs)在肺腺癌(LUAD)中的功能仍鲜有文献记载。本研究旨在揭示LUAD中的ARGs及其相关网络。

方法

我们使用了来自公共数据库的与LUAD相关的测序数据和临床信息。从HALLMARK_ANGIOGENESIS基因集中检索ARGs。进行差异分析和Kaplan-Meier(K-M)分析以验证与LUAD相关的ARGs。对与上述基因相关的挖掘中心基因进行加权基因共表达网络分析,并进行功能富集分析。随后,使用Cox回归分析构建预后基因。并采用免疫组织化学检测微血管密度。

结果

鉴定出一种在LUAD患者中高表达且与其总体生存较差密切相关的ARGs。与该基因相关的差异表达基因主要富集在与肾小管间质系统、免疫反应和上皮细胞相关的条目中。在LUAD中,该基因表达与肿瘤微血管密度之间呈正相关。随后,构建了一个预后基因特征,发现4个基因可预测LUAD患者的生存情况。此外,ESTIMATE和CIBERSORT分析表明,我们的风险评分系统可能与改变LUAD患者免疫微环境有关。最后,基于预后基因构建了ceRNA网络,并对调控网络进行了研究。

结论

构建了一种与ARGs相关的新型预后基因特征,用于LUAD患者的预后评估。该特征可能通过调节肾小管间质系统、上皮细胞和免疫细胞的激活来改变免疫微环境,最终影响患者生存

https://cdn.ncbi.nlm.nih.gov/pmc/blobs/b9c4/9271775/ee8b68d0da2e/fonc-12-699824-g010.jpg
https://cdn.ncbi.nlm.nih.gov/pmc/blobs/b9c4/9271775/484ba88ccce0/fonc-12-699824-g001.jpg
https://cdn.ncbi.nlm.nih.gov/pmc/blobs/b9c4/9271775/f52cfc8b1c96/fonc-12-699824-g002.jpg
https://cdn.ncbi.nlm.nih.gov/pmc/blobs/b9c4/9271775/3eda355f1619/fonc-12-699824-g003.jpg
https://cdn.ncbi.nlm.nih.gov/pmc/blobs/b9c4/9271775/59b5ac1767ac/fonc-12-699824-g004.jpg
https://cdn.ncbi.nlm.nih.gov/pmc/blobs/b9c4/9271775/d66131d3be5d/fonc-12-699824-g005.jpg
https://cdn.ncbi.nlm.nih.gov/pmc/blobs/b9c4/9271775/4b6603d96db6/fonc-12-699824-g006.jpg
https://cdn.ncbi.nlm.nih.gov/pmc/blobs/b9c4/9271775/ffdebbe9d92b/fonc-12-699824-g007.jpg
https://cdn.ncbi.nlm.nih.gov/pmc/blobs/b9c4/9271775/93b3a61be833/fonc-12-699824-g008.jpg
https://cdn.ncbi.nlm.nih.gov/pmc/blobs/b9c4/9271775/7cd128b4d5d8/fonc-12-699824-g009.jpg
https://cdn.ncbi.nlm.nih.gov/pmc/blobs/b9c4/9271775/ee8b68d0da2e/fonc-12-699824-g010.jpg
https://cdn.ncbi.nlm.nih.gov/pmc/blobs/b9c4/9271775/484ba88ccce0/fonc-12-699824-g001.jpg
https://cdn.ncbi.nlm.nih.gov/pmc/blobs/b9c4/9271775/f52cfc8b1c96/fonc-12-699824-g002.jpg
https://cdn.ncbi.nlm.nih.gov/pmc/blobs/b9c4/9271775/3eda355f1619/fonc-12-699824-g003.jpg
https://cdn.ncbi.nlm.nih.gov/pmc/blobs/b9c4/9271775/59b5ac1767ac/fonc-12-699824-g004.jpg
https://cdn.ncbi.nlm.nih.gov/pmc/blobs/b9c4/9271775/d66131d3be5d/fonc-12-699824-g005.jpg
https://cdn.ncbi.nlm.nih.gov/pmc/blobs/b9c4/9271775/4b6603d96db6/fonc-12-699824-g006.jpg
https://cdn.ncbi.nlm.nih.gov/pmc/blobs/b9c4/9271775/ffdebbe9d92b/fonc-12-699824-g007.jpg
https://cdn.ncbi.nlm.nih.gov/pmc/blobs/b9c4/9271775/93b3a61be833/fonc-12-699824-g008.jpg
https://cdn.ncbi.nlm.nih.gov/pmc/blobs/b9c4/9271775/7cd128b4d5d8/fonc-12-699824-g009.jpg
https://cdn.ncbi.nlm.nih.gov/pmc/blobs/b9c4/9271775/ee8b68d0da2e/fonc-12-699824-g010.jpg

相似文献

1
Prognostic Impact of the Angiogenic Gene and Its Related Genes on Lung Adenocarcinoma.血管生成基因及其相关基因对肺腺癌的预后影响
Front Oncol. 2022 Jun 27;12:699824. doi: 10.3389/fonc.2022.699824. eCollection 2022.
2
[Construction and Validation of Prognostic Risk Score Model of Autophagy Related Genes in Lung Adenocarcinoma].[肺腺癌自噬相关基因预后风险评分模型的构建与验证]
Zhongguo Fei Ai Za Zhi. 2021 Aug 20;24(8):557-566. doi: 10.3779/j.issn.1009-3419.2021.103.09. Epub 2021 Jul 14.
3
Tumor microenvironment related novel signature predict lung adenocarcinoma survival.肿瘤微环境相关的新型标志物可预测肺腺癌的生存期。
PeerJ. 2021 Jan 14;9:e10628. doi: 10.7717/peerj.10628. eCollection 2021.
4
Predictions of the dysregulated competing endogenous RNA signature involved in the progression of human lung adenocarcinoma.预测涉及人肺腺癌进展的失调竞争内源性 RNA 特征。
Cancer Biomark. 2020;29(3):399-416. doi: 10.3233/CBM-200133.
5
Development of the prognostic value in lung adenocarcinoma based on anoikis-related genes and initial experimental validation.基于失巢凋亡相关基因的肺腺癌预后价值的建立及其初步实验验证。
J Gene Med. 2023 Sep;25(9):e3534. doi: 10.1002/jgm.3534. Epub 2023 May 31.
6
Construction and comprehensive analysis of a ceRNA network to reveal potential prognostic biomarkers for lung adenocarcinoma.构建并综合分析 ceRNA 网络,揭示肺腺癌潜在的预后生物标志物。
BMC Cancer. 2021 Jul 23;21(1):849. doi: 10.1186/s12885-021-08462-8.
7
Competitive endogenous RNA network identifies four long non-coding RNA signature as a candidate prognostic biomarker for lung adenocarcinoma.竞争性内源性RNA网络鉴定出四种长链非编码RNA特征作为肺腺癌的候选预后生物标志物。
Transl Cancer Res. 2019 Aug;8(4):1046-1064. doi: 10.21037/tcr.2019.06.09.
8
Identification of a Five Autophagy Subtype-Related Gene Expression Pattern for Improving the Prognosis of Lung Adenocarcinoma.鉴定一种用于改善肺腺癌预后的五种自噬亚型相关基因表达模式。
Front Cell Dev Biol. 2021 Nov 18;9:756911. doi: 10.3389/fcell.2021.756911. eCollection 2021.
9
Prognostic significance of pyroptosis-related factors in lung adenocarcinoma.肺腺癌中焦亡相关因子的预后意义
J Thorac Dis. 2022 Mar;14(3):654-667. doi: 10.21037/jtd-22-86.
10
Prognostic Value of Genomic Instability of mA-Related lncRNAs in Lung Adenocarcinoma.与微卫星高度不稳定相关的长链非编码RNA的基因组不稳定性在肺腺癌中的预后价值
Front Cell Dev Biol. 2022 Mar 3;10:707405. doi: 10.3389/fcell.2022.707405. eCollection 2022.

引用本文的文献

1
Construction and validation of an angiogenesis-related lncRNA prognostic model in lung adenocarcinoma.肺腺癌中血管生成相关lncRNA预后模型的构建与验证
Front Genet. 2023 Mar 14;14:1083593. doi: 10.3389/fgene.2023.1083593. eCollection 2023.

本文引用的文献

1
Pre-Exposure to Defibrotide Prevents Endothelial Cell Activation by Lipopolysaccharide: An Ingenuity Pathway Analysis.预先接触地塞米松可预防脂多糖诱导的内皮细胞活化:一种创新途径分析。
Front Immunol. 2020 Dec 3;11:585519. doi: 10.3389/fimmu.2020.585519. eCollection 2020.
2
Characterization of the Tumor Immune Microenvironment Identifies M0 Macrophage-Enriched Cluster as a Poor Prognostic Factor in Hepatocellular Carcinoma.肿瘤免疫微环境特征分析鉴定出 M0 巨噬细胞富集簇是肝细胞癌的一个不良预后因素。
JCO Clin Cancer Inform. 2020 Oct;4:1002-1013. doi: 10.1200/CCI.20.00077.
3
Prognostic Significance of Stromal Periostin Expression in Non-Small Cell Lung Cancer.
间质层黏蛋白在非小细胞肺癌中的预后意义。
Int J Mol Sci. 2020 Sep 24;21(19):7025. doi: 10.3390/ijms21197025.
4
Anti-angiogenesis and Immunotherapy: Novel Paradigms to Envision Tailored Approaches in Renal Cell-Carcinoma.抗血管生成与免疫疗法:肾细胞癌个体化治疗的新范式
J Clin Med. 2020 May 24;9(5):1594. doi: 10.3390/jcm9051594.
5
Periostin Plays a Key Role in Radioresistance of Head and Neck Cancer Cells Epithelial-to-Mesenchymal Transition.骨膜蛋白在头颈部癌细胞上皮-间质转化中的放射抵抗中起关键作用。
Anticancer Res. 2020 May;40(5):2627-2635. doi: 10.21873/anticanres.14233.
6
Proteomics analysis of tumor exosomes reveals vital pathways of Jinfukang inhibiting circulating tumor cells metastasis in lung cancer.肿瘤囊泡蛋白质组学分析揭示金复康抑制肺癌循环肿瘤细胞转移的重要途径。
J Ethnopharmacol. 2020 Jun 28;256:112802. doi: 10.1016/j.jep.2020.112802. Epub 2020 Mar 30.
7
Lung Cancer 2020: Epidemiology, Etiology, and Prevention.肺癌 2020:流行病学、病因学和预防。
Clin Chest Med. 2020 Mar;41(1):1-24. doi: 10.1016/j.ccm.2019.10.001.
8
Fibronectin and Periostin as Prognostic Markers in Ovarian Cancer.纤连蛋白和骨膜蛋白作为卵巢癌的预后标志物。
Cells. 2020 Jan 8;9(1):149. doi: 10.3390/cells9010149.
9
Acquired Resistance to EGFR TKIs Mediated by TGFβ1/Integrin β3 Signaling in EGFR-Mutant Lung Cancer.TGFβ1/整合素β3 信号介导的 EGFR 突变型肺癌对 EGFR-TKIs 的获得性耐药。
Mol Cancer Ther. 2019 Dec;18(12):2357-2367. doi: 10.1158/1535-7163.MCT-19-0181. Epub 2019 Sep 9.
10
The Role of Circular RNA CDR1as/ciRS-7 in Regulating Tumor Microenvironment: A Pan-Cancer Analysis.环状 RNA CDR1as/ciRS-7 在调节肿瘤微环境中的作用:泛癌分析。
Biomolecules. 2019 Aug 30;9(9):429. doi: 10.3390/biom9090429.