• 文献检索
  • 文档翻译
  • 深度研究
  • 学术资讯
  • Suppr Zotero 插件Zotero 插件
  • 邀请有礼
  • 套餐&价格
  • 历史记录
应用&插件
Suppr Zotero 插件Zotero 插件浏览器插件Mac 客户端Windows 客户端微信小程序
定价
高级版会员购买积分包购买API积分包
服务
文献检索文档翻译深度研究API 文档MCP 服务
关于我们
关于 Suppr公司介绍联系我们用户协议隐私条款
关注我们

Suppr 超能文献

核心技术专利:CN118964589B侵权必究
粤ICP备2023148730 号-1Suppr @ 2026

文献检索

告别复杂PubMed语法,用中文像聊天一样搜索,搜遍4000万医学文献。AI智能推荐,让科研检索更轻松。

立即免费搜索

文件翻译

保留排版,准确专业,支持PDF/Word/PPT等文件格式,支持 12+语言互译。

免费翻译文档

深度研究

AI帮你快速写综述,25分钟生成高质量综述,智能提取关键信息,辅助科研写作。

立即免费体验

AGEs 处理后的 HUVECs 来源的小细胞外囊泡在糖尿病血管钙化中的保护作用。

Protective role of small extracellular vesicles derived from HUVECs treated with AGEs in diabetic vascular calcification.

机构信息

National Clinical Research Center for Metabolic Diseases, Department of Metabolism and Endocrinology, The Second Xiangya Hospital, Central South University, Changsha, 410000, China.

Department of Radiology, The Second Xiangya Hospital, Central South University, Changsha, Hunan, People's Republic of China.

出版信息

J Nanobiotechnology. 2022 Jul 16;20(1):334. doi: 10.1186/s12951-022-01529-z.

DOI:10.1186/s12951-022-01529-z
PMID:35842695
原文链接:https://pmc.ncbi.nlm.nih.gov/articles/PMC9287893/
Abstract

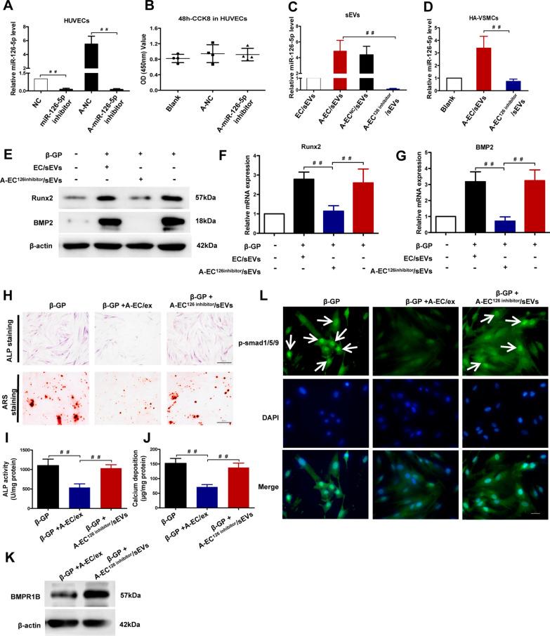
The pathogenesis of vascular calcification in diabetic patients remains elusive. As an effective information transmitter, small extracellular vesicles (sEVs) carry abundant microRNAs (miRNAs) that regulate the physiological and pathological states of recipient cells. In the present study, significant up-regulation of miR-126-5p was observed in sEVs isolated from human umbilical vein endothelial cells (HUVECs) stimulated with advanced glycation end-products (A-EC/sEVs). Intriguingly, these sEVs suppressed the osteogenic differentiation of vascular smooth muscle cells (VSMCs) by targeting BMPR1B, which encodes the receptor for BMP, thereby blocking the smad1/5/9 signalling pathway. In addition, knocking down miR-126-5p in HUVECs significantly diminished the anti-calcification effect of A-EC/sEVs in a mouse model of type 2 diabetes. Overall, miR-126-5p is highly enriched in sEVs derived from AGEs stimulated HUVECs and can target BMPR1B to negatively regulate the trans-differentiation of VSMCs both in vitro and in vivo.

摘要

糖尿病患者血管钙化的发病机制仍难以捉摸。作为一种有效的信息传递者,小细胞外囊泡 (sEVs) 携带丰富的 microRNAs (miRNAs),调节受体细胞的生理和病理状态。在本研究中,从人脐静脉内皮细胞 (HUVECs) 中分离的 sEVs 在受到糖基化终产物 (AGEs/sEVs) 刺激后,观察到 miR-126-5p 显著上调。有趣的是,这些 sEVs 通过靶向 BMPR1B 抑制血管平滑肌细胞 (VSMCs) 的成骨分化,BMPR1B 编码 BMP 的受体,从而阻断 smad1/5/9 信号通路。此外,在 2 型糖尿病小鼠模型中,敲低 HUVECs 中的 miR-126-5p 可显著减弱 AGEs/sEVs 的抗钙化作用。总之,miR-126-5p 在 AGEs 刺激的 HUVECs 衍生的 sEVs 中高度富集,并能靶向 BMPR1B,在体外和体内负调控 VSMCs 的转分化。

https://cdn.ncbi.nlm.nih.gov/pmc/blobs/368a/9287893/e6526db641c3/12951_2022_1529_Fig7_HTML.jpg
https://cdn.ncbi.nlm.nih.gov/pmc/blobs/368a/9287893/fa8f68f8e1e0/12951_2022_1529_Fig1_HTML.jpg
https://cdn.ncbi.nlm.nih.gov/pmc/blobs/368a/9287893/2508d0171530/12951_2022_1529_Fig2_HTML.jpg
https://cdn.ncbi.nlm.nih.gov/pmc/blobs/368a/9287893/89eed7f7cd9e/12951_2022_1529_Fig3_HTML.jpg
https://cdn.ncbi.nlm.nih.gov/pmc/blobs/368a/9287893/b930f7d3d2bc/12951_2022_1529_Fig4_HTML.jpg
https://cdn.ncbi.nlm.nih.gov/pmc/blobs/368a/9287893/3aaa543c3c4d/12951_2022_1529_Fig5_HTML.jpg
https://cdn.ncbi.nlm.nih.gov/pmc/blobs/368a/9287893/516c0977ca65/12951_2022_1529_Fig6_HTML.jpg
https://cdn.ncbi.nlm.nih.gov/pmc/blobs/368a/9287893/e6526db641c3/12951_2022_1529_Fig7_HTML.jpg
https://cdn.ncbi.nlm.nih.gov/pmc/blobs/368a/9287893/fa8f68f8e1e0/12951_2022_1529_Fig1_HTML.jpg
https://cdn.ncbi.nlm.nih.gov/pmc/blobs/368a/9287893/2508d0171530/12951_2022_1529_Fig2_HTML.jpg
https://cdn.ncbi.nlm.nih.gov/pmc/blobs/368a/9287893/89eed7f7cd9e/12951_2022_1529_Fig3_HTML.jpg
https://cdn.ncbi.nlm.nih.gov/pmc/blobs/368a/9287893/b930f7d3d2bc/12951_2022_1529_Fig4_HTML.jpg
https://cdn.ncbi.nlm.nih.gov/pmc/blobs/368a/9287893/3aaa543c3c4d/12951_2022_1529_Fig5_HTML.jpg
https://cdn.ncbi.nlm.nih.gov/pmc/blobs/368a/9287893/516c0977ca65/12951_2022_1529_Fig6_HTML.jpg
https://cdn.ncbi.nlm.nih.gov/pmc/blobs/368a/9287893/e6526db641c3/12951_2022_1529_Fig7_HTML.jpg

相似文献

1
Protective role of small extracellular vesicles derived from HUVECs treated with AGEs in diabetic vascular calcification.AGEs 处理后的 HUVECs 来源的小细胞外囊泡在糖尿病血管钙化中的保护作用。
J Nanobiotechnology. 2022 Jul 16;20(1):334. doi: 10.1186/s12951-022-01529-z.
2
Circulating Extracellular Vesicle-Propagated microRNA Signature as a Vascular Calcification Factor in Chronic Kidney Disease.循环细胞外囊泡传播的 microRNA 特征作为慢性肾脏病的血管钙化因子。
Circ Res. 2023 Feb 17;132(4):415-431. doi: 10.1161/CIRCRESAHA.122.321939. Epub 2023 Jan 26.
3
Endothelial cell-derived small extracellular vesicles suppress cutaneous wound healing through regulating fibroblasts autophagy.内皮细胞来源的小细胞外囊泡通过调节成纤维细胞自噬抑制皮肤伤口愈合。
Clin Sci (Lond). 2019 May 2;133(9). doi: 10.1042/CS20190008. Print 2019 May 15.
4
Endothelial microparticles mediate inflammation-induced vascular calcification.内皮微粒介导炎症诱导的血管钙化。
FASEB J. 2015 Jan;29(1):173-81. doi: 10.1096/fj.14-249706. Epub 2014 Oct 23.
5
Small extracellular vesicles of hypoxic endothelial cells regulate the therapeutic potential of adipose-derived mesenchymal stem cells via miR-486-5p/PTEN in a limb ischemia model.缺氧内皮细胞的小细胞外囊泡通过 miR-486-5p/PTEN 调节脂肪间充质干细胞在肢体缺血模型中的治疗潜力。
J Nanobiotechnology. 2022 Sep 24;20(1):422. doi: 10.1186/s12951-022-01632-1.
6
Diabetic macrophage small extracellular vesicles-associated miR-503/IGF1R axis regulates endothelial cell function and affects wound healing.糖尿病巨噬细胞小细胞外囊泡相关的 miR-503/IGF1R 轴调节内皮细胞功能并影响伤口愈合。
Front Immunol. 2023 May 23;14:1104890. doi: 10.3389/fimmu.2023.1104890. eCollection 2023.
7
Extracellular vesicle miR-32 derived from macrophage promotes arterial calcification in mice with type 2 diabetes via inhibiting VSMC autophagy.源自巨噬细胞的细胞外囊泡 miR-32 通过抑制 VSMC 自噬促进 2 型糖尿病小鼠的动脉钙化。
J Transl Med. 2022 Jul 6;20(1):307. doi: 10.1186/s12967-022-03502-8.
8
Fluid Shear Stress Regulates the Landscape of microRNAs in Endothelial Cell-Derived Small Extracellular Vesicles and Modulates the Function of Endothelial Cells.流体切应力调节内皮细胞衍生的小细胞外囊泡中 microRNAs 的景观,并调节内皮细胞的功能。
Int J Mol Sci. 2022 Jan 24;23(3):1314. doi: 10.3390/ijms23031314.
9
Circulating small extracellular vesicles mediate vascular hyperpermeability in diabetes.循环中小细胞外囊泡介导糖尿病血管通透性增加。
Diabetologia. 2024 Jun;67(6):1138-1154. doi: 10.1007/s00125-024-06120-9. Epub 2024 Mar 15.
10
Small extracellular vesicles derived from patients with persistent atrial fibrillation exacerbate arrhythmogenesis via miR-30a-5p.来源于持续性心房颤动患者的小细胞外囊泡通过 miR-30a-5p 加剧心律失常发生。
Clin Sci (Lond). 2022 Apr 29;136(8):621-637. doi: 10.1042/CS20211141.

引用本文的文献

1
FNDC5/irisin-enriched sEVs conjugated with bone-targeting aptamer alleviate osteoporosis: a potential alternative to exercise.与骨靶向适配体偶联的富含FNDC5/鸢尾素的小细胞外囊泡可缓解骨质疏松症:一种潜在的运动替代方法
J Nanobiotechnology. 2025 Jul 12;23(1):504. doi: 10.1186/s12951-025-03587-5.
2
Advanced glycation end products promote the release of endothelial cell-derived mitocytosis.晚期糖基化终末产物促进内皮细胞衍生的有丝分裂原的释放。
FEBS Open Bio. 2025 Jul;15(7):1068-1078. doi: 10.1002/2211-5463.70035. Epub 2025 Apr 8.
3
Aregs-IGFBP3-mediated SMC-like cells apoptosis impairs beige adipocytes formation in aged mice.

本文引用的文献

1
Single-Cell Transcriptome Analysis Reveals Embryonic Endothelial Heterogeneity at Spatiotemporal Level and Multifunctions of MicroRNA-126 in Mice.单细胞转录组分析揭示了时空水平上的胚胎内皮细胞异质性和 miR-126 在小鼠中的多种功能。
Arterioscler Thromb Vasc Biol. 2022 Mar;42(3):326-342. doi: 10.1161/ATVBAHA.121.317093. Epub 2022 Jan 13.
2
Recapitulating miRNA biogenesis in cells.在细胞中重现微小RNA(miRNA)的生物合成过程。
Nat Methods. 2022 Jan;19(1):35. doi: 10.1038/s41592-021-01385-z.
3
Therapeutic Applications of Extracellular Vesicles for Myocardial Repair.
Aregs-IGFBP3介导的平滑肌样细胞凋亡损害衰老小鼠米色脂肪细胞的形成。
Mol Metab. 2025 May;95:102125. doi: 10.1016/j.molmet.2025.102125. Epub 2025 Mar 19.
4
Research progress on small extracellular vesicles in diabetic nephropathy.糖尿病肾病中小细胞外囊泡的研究进展
Front Cell Dev Biol. 2025 Mar 5;13:1535249. doi: 10.3389/fcell.2025.1535249. eCollection 2025.
5
Functions and application of circRNAs in vascular aging and aging-related vascular diseases.环状RNA在血管衰老及衰老相关血管疾病中的功能与应用
J Nanobiotechnology. 2025 Mar 17;23(1):216. doi: 10.1186/s12951-025-03199-z.
6
Hepatic Steatosis Aggravates Vascular Calcification via Extracellular Vesicle-Mediated Osteochondrogenic Switch of Vascular Smooth Muscle Cells.肝脂肪变性通过细胞外囊泡介导的血管平滑肌细胞骨软骨生成转变加重血管钙化。
Adv Sci (Weinh). 2025 Feb;12(5):e2408660. doi: 10.1002/advs.202408660. Epub 2024 Dec 16.
7
Endothelial extracellular vesicles: their possible function and clinical significance in diabetic vascular complications.内皮细胞细胞外囊泡:它们在糖尿病血管并发症中的可能功能和临床意义。
J Transl Med. 2024 Oct 16;22(1):944. doi: 10.1186/s12967-024-05760-0.
8
Cold Exposure Alleviates T2DM Through Plasma-Derived Extracellular Vesicles.冷暴露通过血浆衍生的细胞外囊泡缓解 T2DM。
Int J Nanomedicine. 2024 Oct 2;19:10077-10095. doi: 10.2147/IJN.S441847. eCollection 2024.
9
Current Understanding of Cardiovascular Calcification in Patients with Chronic Kidney Disease.慢性肾脏病患者心血管钙化的现有认识。
Int J Mol Sci. 2024 Sep 23;25(18):10225. doi: 10.3390/ijms251810225.
10
Vascular wall microenvironment: Endothelial cells original exosomes mediated melatonin-suppressed vascular calcification and vascular ageing in a m6A methylation dependent manner.血管壁微环境:内皮细胞源性外泌体以m6A甲基化依赖的方式介导褪黑素抑制血管钙化和血管衰老。
Bioact Mater. 2024 Aug 28;42:52-67. doi: 10.1016/j.bioactmat.2024.08.021. eCollection 2024 Dec.
细胞外囊泡在心肌修复中的治疗应用
Front Cardiovasc Med. 2021 Dec 9;8:758050. doi: 10.3389/fcvm.2021.758050. eCollection 2021.
4
IDF Diabetes Atlas: Global, regional and country-level diabetes prevalence estimates for 2021 and projections for 2045.国际糖尿病联盟(IDF)糖尿病地图集:2021 年全球、区域和国家糖尿病患病率估算值以及 2045 年预测值。
Diabetes Res Clin Pract. 2022 Jan;183:109119. doi: 10.1016/j.diabres.2021.109119. Epub 2021 Dec 6.
5
Roles of extracellular vesicles in the aging microenvironment and age-related diseases.细胞外囊泡在衰老微环境和与年龄相关的疾病中的作用。
J Extracell Vesicles. 2021 Oct;10(12):e12154. doi: 10.1002/jev2.12154.
6
Medial Arterial Calcification: JACC State-of-the-Art Review.中层动脉硬化:JACC 最新综述。
J Am Coll Cardiol. 2021 Sep 14;78(11):1145-1165. doi: 10.1016/j.jacc.2021.06.049.
7
Exosomes as mediators of intercellular crosstalk in metabolism.外泌体作为细胞间代谢通讯的介质。
Cell Metab. 2021 Sep 7;33(9):1744-1762. doi: 10.1016/j.cmet.2021.08.006.
8
Extracellular vesicles as a next-generation drug delivery platform.细胞外囊泡作为下一代药物递送平台。
Nat Nanotechnol. 2021 Jul;16(7):748-759. doi: 10.1038/s41565-021-00931-2. Epub 2021 Jul 1.
9
Peroxidasin promotes diabetic vascular endothelial dysfunction induced by advanced glycation end products via NOX2/HOCl/Akt/eNOS pathway.过氧化物酶体增殖物激活受体γ共激活因子 1α 通过下调自噬促进糖尿病心肌缺血/再灌注损伤。
Redox Biol. 2021 Sep;45:102031. doi: 10.1016/j.redox.2021.102031. Epub 2021 Jun 6.
10
microRNA-214-3p Suppresses Ankylosing Spondylitis Fibroblast Osteogenesis BMP-TGF Axis and BMP2.miRNA-214-3p 抑制强直性脊柱炎成纤维细胞成骨作用中的 BMP-TGF 轴和 BMP2
Front Endocrinol (Lausanne). 2021 Apr 15;11:609753. doi: 10.3389/fendo.2020.609753. eCollection 2020.