Suppr超能文献

基于大人群的肺癌新型免疫学术语探索:免疫治疗的启示。

Exploration of Novel Immunological Terms in Lung Cancer With Large Populations: Implications for Immunotherapy.

机构信息

Department of Thoracic Surgery, Shanghai Key Laboratory of Clinical Geriatric Medicine, HuaDong Hospital Affiliated to Fudan University, Shanghai, China.

出版信息

Front Immunol. 2022 Jun 30;13:924498. doi: 10.3389/fimmu.2022.924498. eCollection 2022.

Abstract

BACKGROUND

Ideal biomarkers to predict the response to immunotherapy in lung cancer are still lacking. Therefore, there is a need to explore effective biomarkers in large populations.

OBJECTIVE

The objective of this study is to explore novel immunological classifications that are associated with immunotherapy response through the ssGSEA algorithm.

METHODS

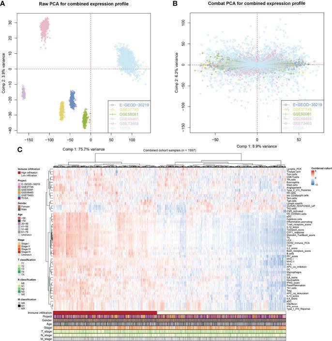
Six independent lung cancer cohorts were collected for analysis including The Cancer Genome Atlas (TCGA), Gene Expression Omnibus (GEO), and the EMBL-EBI database. The ssGSEA algorithm was performed to extract immune terms. Then, TCGA samples were involved as a training group and other cohorts were used as a validation group. After LASSO and Cox regression, prognostic associated immune terms were extracted and an immune-related risk score (IRS) signature was constructed. Furthermore, the association between IRS signature and clinical data, genome features, stemness indices analysis, tumor immune microenvironment, immunotherapy efficiency, and targeted therapy response was also investigated.

RESULTS

A total of 1,997 samples were enrolled in this study including six large lung cancer cohorts. Fifty-four immune terms were calculated through the ssGSEA algorithm in combined cohorts. Then, a nine-immune-term risk score model named IRS signature was established to predict the prognosis in combined cohorts. We classified patients into high-risk and low-risk subgroups according to the cutoff point. Subsequently, analysis of clinical data and genome features indicated that the patients in the high-IRS group tend to have advanced clinical features (clinical stage and T classification), as well as a higher level of copy number variation burden, higher tumor burden mutation, and higher tumor stemness indices. Immune landscape analysis demonstrated that high-IRS groups exhibited lower immune cell infiltration and immune-suppressive state. More importantly, the predicted result of the Tumor Immune Dysfunction and Exclusion analysis showed that high-IRS groups might be more insensitive to immunotherapy. Meanwhile, we have also identified that high-IRS groups were associated with better efficiency of several targeted drugs.

CONCLUSION

To summarize, we identified a novel IRS model based on nine immune terms, which was quantified by the ssGSEA algorithm. This model had good efficacy in predicting overall survival and immunotherapy response in non-small cell lung cancer patients, which might be an underlying biomarker.

摘要

背景

目前仍缺乏预测肺癌免疫治疗反应的理想生物标志物。因此,需要在大人群中探索有效的生物标志物。

目的

本研究旨在通过 ssGSEA 算法探索与免疫治疗反应相关的新型免疫分类。

方法

共纳入 6 个独立的肺癌队列进行分析,包括癌症基因组图谱(TCGA)、基因表达综合数据库(GEO)和 EMBL-EBI 数据库。通过 ssGSEA 算法提取免疫术语。然后,TCGA 样本作为训练组,其他队列作为验证组。经过 LASSO 和 Cox 回归,提取与预后相关的免疫术语,并构建免疫相关风险评分(IRS)特征。此外,还研究了 IRS 特征与临床数据、基因组特征、干性指数分析、肿瘤免疫微环境、免疫治疗效果和靶向治疗反应的关系。

结果

本研究共纳入 1997 例患者,包括 6 个大型肺癌队列。在联合队列中,通过 ssGSEA 算法计算了 54 个免疫术语。然后,建立了一个由 9 个免疫术语组成的风险评分模型,命名为 IRS 特征,用于预测联合队列的预后。我们根据截断点将患者分为高风险和低风险亚组。随后,临床数据分析和基因组特征分析表明,高 IRS 组患者倾向于具有晚期临床特征(临床分期和 T 分类),以及更高的拷贝数变异负担、更高的肿瘤负荷突变和更高的肿瘤干性指数。免疫景观分析表明,高 IRS 组的免疫细胞浸润和免疫抑制状态较低。更重要的是,肿瘤免疫功能障碍和排除分析的预测结果表明,高 IRS 组可能对免疫治疗更不敏感。同时,我们还发现高 IRS 组与几种靶向药物的疗效更好有关。

结论

总之,我们基于 ssGSEA 算法确定的 9 个免疫术语,建立了一种新的 IRS 模型。该模型在预测非小细胞肺癌患者的总生存率和免疫治疗反应方面具有良好的效果,可能是一种潜在的生物标志物。

https://cdn.ncbi.nlm.nih.gov/pmc/blobs/0fbc/9280191/39462424ae8f/fimmu-13-924498-g001.jpg

文献检索

告别复杂PubMed语法,用中文像聊天一样搜索,搜遍4000万医学文献。AI智能推荐,让科研检索更轻松。

立即免费搜索

文件翻译

保留排版,准确专业,支持PDF/Word/PPT等文件格式,支持 12+语言互译。

免费翻译文档

深度研究

AI帮你快速写综述,25分钟生成高质量综述,智能提取关键信息,辅助科研写作。

立即免费体验