• 文献检索
  • 文档翻译
  • 深度研究
  • 学术资讯
  • Suppr Zotero 插件Zotero 插件
  • 邀请有礼
  • 套餐&价格
  • 历史记录
应用&插件
Suppr Zotero 插件Zotero 插件浏览器插件Mac 客户端Windows 客户端微信小程序
定价
高级版会员购买积分包购买API积分包
服务
文献检索文档翻译深度研究API 文档MCP 服务
关于我们
关于 Suppr公司介绍联系我们用户协议隐私条款
关注我们

Suppr 超能文献

核心技术专利:CN118964589B侵权必究
粤ICP备2023148730 号-1Suppr @ 2026

文献检索

告别复杂PubMed语法,用中文像聊天一样搜索,搜遍4000万医学文献。AI智能推荐,让科研检索更轻松。

立即免费搜索

文件翻译

保留排版,准确专业,支持PDF/Word/PPT等文件格式,支持 12+语言互译。

免费翻译文档

深度研究

AI帮你快速写综述,25分钟生成高质量综述,智能提取关键信息,辅助科研写作。

立即免费体验

环状KIF5B通过调控miR-192家族/XIAP轴促进肝细胞癌进展。

CircKIF5B Promotes Hepatocellular Carcinoma Progression by Regulating the miR-192 Family/XIAP Axis.

作者信息

Fei Zhenghua, Wang Yanfen, Gu Yuyang, Xie Rongrong, Hao Qiongyu, Jiang Yiyan

机构信息

Department of Radiotherapy, The First Affiliated Hospital of Wenzhou Medical University, Wenzhou, China.

Department of Pathology, The Sixth Affiliated Hospital of Guangzhou Medical University, Qingyuan, China.

出版信息

Front Oncol. 2022 Jun 30;12:916246. doi: 10.3389/fonc.2022.916246. eCollection 2022.

DOI:10.3389/fonc.2022.916246
PMID:35847962
原文链接:https://pmc.ncbi.nlm.nih.gov/articles/PMC9281474/
Abstract

BACKGROUND

The long-term prognosis of HCC (hepatocellular carcinoma) with metastasis remains extremely poor. CircRNAs are promising as critical biological markers in identifying disease mechanisms and developing new effective treatments. However, the role of the aberrant expression of circRNAs in HCC progression remains largely unknown.

METHODS

CircKIF5B location was investigated by RNA fluorescence hybridization (RNA-FISH). For circRNA determination, RNase R treatment and Real-Time Quantitative RT-PCR (qRT-PCR) were performed. Transwell chamber assays examined the chemotactic migration and invasion of liver cancer cells.

RESULTS

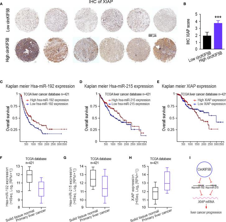
This study identified the circRNA circKIF5B originating from exons 1, 2, and 3 of the KIF5B gene. Importantly, we found that circKIF5B circRNA, rather than KIF5B linear mRNA, was notably upregulated in liver cancer cell lines and tissues. Moreover, we found that silencing circKIF5B markedly reduced the proliferation, invasion, and metastasis of liver cancer cells by sponging the miR-192 family, thus decreasing the expression of X-linked inhibitor of apoptosis (XIAP).

CONCLUSION

Our data demonstrate that circKIF5B can regulate XIAP expression by sponging miR-192 and miR-215 competing for the ceRNA mechanism, indicating that circKIF5B may act as an essential upstream regulator and providing mechanistic evidence to support the view that circKIF5B/miR-192s/XIAP is a promising therapeutic target for treating liver cancer.

摘要

背景

发生转移的肝细胞癌(HCC)的长期预后仍然极差。环状RNA(circRNAs)有望成为识别疾病机制和开发新的有效治疗方法的关键生物标志物。然而,circRNAs异常表达在HCC进展中的作用仍 largely未知。

方法

通过RNA荧光杂交(RNA-FISH)研究环状KIF5B的定位。对于环状RNA的测定,进行了核糖核酸酶R处理和实时定量逆转录聚合酶链反应(qRT-PCR)。Transwell小室试验检测了肝癌细胞的趋化迁移和侵袭。

结果

本研究鉴定了源自KIF5B基因外显子1、2和3的环状RNA circKIF5B。重要的是,我们发现环状KIF5B circRNA而非KIF5B线性mRNA在肝癌细胞系和组织中显著上调。此外,我们发现沉默circKIF5B通过海绵化miR-192家族显著降低了肝癌细胞的增殖、侵袭和转移,从而降低了X连锁凋亡抑制蛋白(XIAP)的表达。

结论

我们的数据表明,circKIF5B可通过海绵化miR-192和miR-215竞争ceRNA机制来调节XIAP表达,表明circKIF5B可能作为一个重要的上游调节因子,并提供机制证据支持circKIF5B/miR-192s/XIAP是治疗肝癌的一个有前景的治疗靶点这一观点。

https://cdn.ncbi.nlm.nih.gov/pmc/blobs/c5c4/9281474/f78704435525/fonc-12-916246-g008.jpg
https://cdn.ncbi.nlm.nih.gov/pmc/blobs/c5c4/9281474/214fbcb94f17/fonc-12-916246-g001.jpg
https://cdn.ncbi.nlm.nih.gov/pmc/blobs/c5c4/9281474/b90676fc70b3/fonc-12-916246-g002.jpg
https://cdn.ncbi.nlm.nih.gov/pmc/blobs/c5c4/9281474/ef0b3784a1d3/fonc-12-916246-g003.jpg
https://cdn.ncbi.nlm.nih.gov/pmc/blobs/c5c4/9281474/b75c483c4d45/fonc-12-916246-g004.jpg
https://cdn.ncbi.nlm.nih.gov/pmc/blobs/c5c4/9281474/e5efe7f4ef09/fonc-12-916246-g005.jpg
https://cdn.ncbi.nlm.nih.gov/pmc/blobs/c5c4/9281474/77931cc7d1f3/fonc-12-916246-g006.jpg
https://cdn.ncbi.nlm.nih.gov/pmc/blobs/c5c4/9281474/b969fb00b83a/fonc-12-916246-g007.jpg
https://cdn.ncbi.nlm.nih.gov/pmc/blobs/c5c4/9281474/f78704435525/fonc-12-916246-g008.jpg
https://cdn.ncbi.nlm.nih.gov/pmc/blobs/c5c4/9281474/214fbcb94f17/fonc-12-916246-g001.jpg
https://cdn.ncbi.nlm.nih.gov/pmc/blobs/c5c4/9281474/b90676fc70b3/fonc-12-916246-g002.jpg
https://cdn.ncbi.nlm.nih.gov/pmc/blobs/c5c4/9281474/ef0b3784a1d3/fonc-12-916246-g003.jpg
https://cdn.ncbi.nlm.nih.gov/pmc/blobs/c5c4/9281474/b75c483c4d45/fonc-12-916246-g004.jpg
https://cdn.ncbi.nlm.nih.gov/pmc/blobs/c5c4/9281474/e5efe7f4ef09/fonc-12-916246-g005.jpg
https://cdn.ncbi.nlm.nih.gov/pmc/blobs/c5c4/9281474/77931cc7d1f3/fonc-12-916246-g006.jpg
https://cdn.ncbi.nlm.nih.gov/pmc/blobs/c5c4/9281474/b969fb00b83a/fonc-12-916246-g007.jpg
https://cdn.ncbi.nlm.nih.gov/pmc/blobs/c5c4/9281474/f78704435525/fonc-12-916246-g008.jpg

相似文献

1
CircKIF5B Promotes Hepatocellular Carcinoma Progression by Regulating the miR-192 Family/XIAP Axis.环状KIF5B通过调控miR-192家族/XIAP轴促进肝细胞癌进展。
Front Oncol. 2022 Jun 30;12:916246. doi: 10.3389/fonc.2022.916246. eCollection 2022.
2
CircRAD54L2 promotes triple-negative breast cancer progression by regulating the miR-888 family/PDK1 axis.环状 RNA 家族 54L2 通过调控 miR-888 家族/PDK1 轴促进三阴性乳腺癌的进展。
Life Sci. 2023 Jan 1;312:121128. doi: 10.1016/j.lfs.2022.121128. Epub 2022 Nov 2.
3
CircCCNB1 silencing acting as a miR-106b-5p sponge inhibited GPM6A expression to promote HCC progression by enhancing DYNC1I1 expression and activating the AKT/ERK signaling pathway.环状 CCNA1 沉默作为 miR-106b-5p 的海绵吸附物抑制 GPM6A 表达,通过增强 DYNC1I1 表达和激活 AKT/ERK 信号通路促进 HCC 进展。
Int J Biol Sci. 2022 Jan 1;18(2):637-651. doi: 10.7150/ijbs.66915. eCollection 2022.
4
circRNA_PTPRA functions as a sponge of miR-582-3p to regulate hepatocellular carcinoma cell proliferation, migration, invasion and apoptosis.环状RNA_PTPRA作为miR-582-3p的海绵发挥作用,以调节肝癌细胞的增殖、迁移、侵袭和凋亡。
Exp Ther Med. 2021 Nov;22(5):1276. doi: 10.3892/etm.2021.10711. Epub 2021 Sep 8.
5
CircRNA-104718 acts as competing endogenous RNA and promotes hepatocellular carcinoma progression through microRNA-218-5p/TXNDC5 signaling pathway.环状 RNA-104718 通过 microRNA-218-5p/TXNDC5 信号通路作为竞争性内源性 RNA 促进肝癌进展。
Clin Sci (Lond). 2019 Jul 15;133(13):1487-1503. doi: 10.1042/CS20190394.
6
circFBLIM1 act as a ceRNA to promote hepatocellular cancer progression by sponging miR-346.circFBLIM1 通过海绵吸附 miR-346 作为 ceRNA 促进肝癌进展。
J Exp Clin Cancer Res. 2018 Jul 27;37(1):172. doi: 10.1186/s13046-018-0838-8.
7
Hsa_circ_0003998 promotes epithelial to mesenchymal transition of hepatocellular carcinoma by sponging miR-143-3p and PCBP1.Hsa_circ_0003998 通过海绵吸附 miR-143-3p 和 PCBP1 促进肝癌的上皮间质转化。
J Exp Clin Cancer Res. 2020 Jun 17;39(1):114. doi: 10.1186/s13046-020-01576-0.
8
Circular RNA CircITCH (has-circ-0001141) suppresses hepatocellular carcinoma (HCC) progression by sponging miR-184.环状 RNA CircITCH(has-circ-0001141)通过海绵吸附 miR-184 抑制肝细胞癌(HCC)的进展。
Cell Cycle. 2022 Aug;21(15):1557-1577. doi: 10.1080/15384101.2022.2057633. Epub 2022 Apr 9.
9
CircTP63 promotes hepatocellular carcinoma progression by sponging miR-155-5p and upregulating ZBTB18.环状TP63通过吸附miR-155-5p并上调ZBTB18促进肝细胞癌进展。
Cancer Cell Int. 2021 Mar 8;21(1):156. doi: 10.1186/s12935-021-01753-x.
10
Ferroptosis is involved in the progression of hepatocellular carcinoma through the circ0097009/miR-1261/SLC7A11 axis.铁死亡通过circ0097009/miR-1261/SLC7A11轴参与肝细胞癌的进展。
Ann Transl Med. 2021 Apr;9(8):675. doi: 10.21037/atm-21-997.

引用本文的文献

1
Molecular mechanisms of miR-192 in cancer: a biomarker and therapeutic target.miR-192在癌症中的分子机制:一种生物标志物和治疗靶点
Cancer Cell Int. 2025 Mar 14;25(1):94. doi: 10.1186/s12935-025-03666-5.
2
The functional roles of competitive endogenous RNA (ceRNA) networks in apoptosis in human cancers: The circRNA/miRNA/mRNA regulatory axis and cell signaling pathways.竞争性内源性RNA(ceRNA)网络在人类癌症细胞凋亡中的功能作用:环状RNA/微小RNA/信使RNA调控轴与细胞信号通路
Heliyon. 2024 Aug 31;10(21):e37089. doi: 10.1016/j.heliyon.2024.e37089. eCollection 2024 Nov 15.
3
Identification and verification of a prognostic autophagy-related gene signature in hepatocellular carcinoma.

本文引用的文献

1
Histone methyltransferase SET8 is regulated by miR-192/215 and induces oncogene-induced senescence via p53-dependent DNA damage in human gastric carcinoma cells.组蛋白甲基转移酶 SET8 受 miR-192/215 调控,并通过人胃癌细胞中 p53 依赖性 DNA 损伤诱导癌基因诱导的衰老。
Cell Death Dis. 2020 Oct 30;11(10):937. doi: 10.1038/s41419-020-03130-4.
2
RNA in cancer.癌症中的 RNA。
Nat Rev Cancer. 2021 Jan;21(1):22-36. doi: 10.1038/s41568-020-00306-0. Epub 2020 Oct 20.
3
Spatial expression analyses of the putative oncogene ciRS-7 in cancer reshape the microRNA sponge theory.
鉴定和验证肝细胞癌中与预后相关的自噬基因特征。
Sci Rep. 2024 Feb 6;14(1):3032. doi: 10.1038/s41598-024-53565-4.
4
Overexpression of circZNF720 Inhibits Hepatocellular Carcinoma Progression by Regulating miR-421/MAPK9.circZNF720 通过调控 miR-421/MAPK9 抑制肝细胞癌进展
Mol Biotechnol. 2024 May;66(5):1165-1173. doi: 10.1007/s12033-023-01016-2. Epub 2023 Dec 30.
5
circELMOD3 increases and stabilizes by sponging miR-6864-5p and direct binding to inhibit HCC progression.环状ELMOD3通过吸附miR-6864-5p并直接结合来增加和稳定,从而抑制肝癌进展。
iScience. 2023 Sep 4;26(10):107818. doi: 10.1016/j.isci.2023.107818. eCollection 2023 Oct 20.
6
Roles of microRNA-192 in diabetic nephropathy: the clinical applications and mechanisms of action.miR-192 在糖尿病肾病中的作用:临床应用和作用机制。
Front Endocrinol (Lausanne). 2023 Jun 15;14:1179161. doi: 10.3389/fendo.2023.1179161. eCollection 2023.
在癌症中对假定致癌基因 ciRS-7 的空间表达分析改变了 microRNA 海绵理论。
Nat Commun. 2020 Sep 11;11(1):4551. doi: 10.1038/s41467-020-18355-2.
4
Functional mechanisms of miR-192 family in cancer.miR-192家族在癌症中的功能机制。
Genes Chromosomes Cancer. 2020 Jul 24. doi: 10.1002/gcc.22889.
5
Circular RNAs in Cancer: Biogenesis, Function, and Clinical Significance.环状 RNA 在癌症中的作用:生物发生、功能和临床意义。
Trends Cancer. 2020 Apr;6(4):319-336. doi: 10.1016/j.trecan.2020.01.012. Epub 2020 Feb 19.
6
Translation and functional roles of circular RNAs in human cancer.环状 RNA 在人类癌症中的翻译与功能作用。
Mol Cancer. 2020 Feb 15;19(1):30. doi: 10.1186/s12943-020-1135-7.
7
The emerging role of microRNAs and long noncoding RNAs in drug resistance of hepatocellular carcinoma.微小 RNA 和长链非编码 RNA 在肝癌耐药中的新兴作用。
Mol Cancer. 2019 Oct 25;18(1):147. doi: 10.1186/s12943-019-1086-z.
8
The 2019 WHO classification of tumours of the digestive system.2019年世界卫生组织消化系统肿瘤分类。
Histopathology. 2020 Jan;76(2):182-188. doi: 10.1111/his.13975. Epub 2019 Nov 13.
9
Circular RNAs in hepatocellular carcinoma: Biomarkers, functions and mechanisms.环状 RNA 在肝细胞癌中的作用:生物标志物、功能和机制。
Life Sci. 2019 Aug 15;231:116660. doi: 10.1016/j.lfs.2019.116660. Epub 2019 Jul 15.
10
Circular RNA circTRIM33-12 acts as the sponge of MicroRNA-191 to suppress hepatocellular carcinoma progression.环状 RNA circTRIM33-12 作为 MicroRNA-191 的海绵体抑制肝癌进展。
Mol Cancer. 2019 Jun 1;18(1):105. doi: 10.1186/s12943-019-1031-1.