Suppr超能文献

环状RNA_PTPRA作为miR-582-3p的海绵发挥作用,以调节肝癌细胞的增殖、迁移、侵袭和凋亡。

circRNA_PTPRA functions as a sponge of miR-582-3p to regulate hepatocellular carcinoma cell proliferation, migration, invasion and apoptosis.

作者信息

Jin Yanlin, Zhang Yi, Luo Xiaoming

机构信息

First Ward of General Surgery, Railway Hospital, Shaoguan, Guangdong 512000, P.R. China.

Public Health Guidance Section, Hongshan Centre for Diseases Control and Prevention, Wuhan, Hubei 430070, P.R. China.

出版信息

Exp Ther Med. 2021 Nov;22(5):1276. doi: 10.3892/etm.2021.10711. Epub 2021 Sep 8.

Abstract

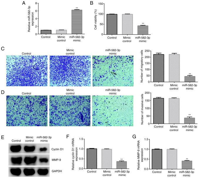
Hepatocellular carcinoma (HCC) is a lethal disease and one of the most common types of cancer. HCC is associated with exponentially increasing morbidity and mortality rates. Accumulating evidence has identified circular RNAs (circRNAs) to be regulators of cancer progression. However, to the best of our knowledge, the potential effect of circRNA protein tyrosine phosphatase receptor type A (circRNA_PTPRA) in HCC and its mechanism remain unknown. The present study aimed to assess the effects and underlying mechanism of circRNA_PTPRA in a HCC Huh-7 cells model. The sites of interaction between circRNA_PTPRA and microRNA (miR)-582-3p were predicted using the StarBase software and verified using dual luciferase reporter and RNA immunoprecipitation (RIP) assays in Huh-7 cells. HCC cell viability, apoptosis, migration and invasion were measured using MTT, flow cytometry and Transwell assays, respectively. The expression levels of circRNA_PTPRA, miR-582-3p, cyclin D1, MMP-9, Bcl-2 and Bax were analyzed using reverse transcription-quantitative PCR and western blotting. The results of the dual luciferase reporter and RIP assays demonstrated that miR-582-3p directly targeted circRNA_PTPRA. Compared with the human normal hepatocyte cell line, THLE-2, the expression levels of circRNA_PTPRA were upregulated, which were found to be inversely correlated with those of miR-582-3p expression in Huh-7 and HCCLM3 cells. miR-582-3p overexpression using mimics suppressed cell proliferation, migration and invasion, whilst downregulating cyclin D1 and MMP-9 expression in Huh-7 cells. In addition, transfection of HCC cells with the miR-582-3p mimic promoted apoptosis by downregulating Bcl-2 expression and upregulating Bax expression in Huh-7 cells. Knocking down circRNA_PTPRA expression using small interfering RNA (siRNA) markedly downregulated circRNA_PTPRA expression levels and upregulated miR-582-3p expression, but was reversed by co-transfection with the miR-582-3p inhibitor. Furthermore, reduced HCC cell proliferation, migration and invasion, increased levels of cell apoptosis, upregulated Bax expression and downregulated cyclin D1, MMP-9 and Bcl-2 expression were all observed after knocking down circRNA_PTPRA. All these effects aforementioned were reversed by co-transfection with the miR-582-3p inhibitor. In conclusion, findings from the present study suggested that circRNA_PTPRA may regulate HCC cell proliferation, invasion, apoptosis and migration by sponging miR-582-3p. This indicates that the circRNA_PTPRA/miR-582-3p axis may represent a potential target for HCC diagnosis and treatment.

摘要

肝细胞癌(HCC)是一种致命疾病,也是最常见的癌症类型之一。HCC的发病率和死亡率呈指数级增长。越来越多的证据表明环状RNA(circRNA)是癌症进展的调节因子。然而,据我们所知,环状RNA蛋白酪氨酸磷酸酶受体A型(circRNA_PTPRA)在HCC中的潜在作用及其机制仍不清楚。本研究旨在评估circRNA_PTPRA在HCC Huh-7细胞模型中的作用及潜在机制。使用StarBase软件预测circRNA_PTPRA与微小RNA(miR)-582-3p之间的相互作用位点,并在Huh-7细胞中通过双荧光素酶报告基因和RNA免疫沉淀(RIP)试验进行验证。分别使用MTT、流式细胞术和Transwell试验检测HCC细胞的活力、凋亡、迁移和侵袭。使用逆转录定量PCR和蛋白质印迹法分析circRNA_PTPRA、miR-582-3p、细胞周期蛋白D1、基质金属蛋白酶-9、Bcl-2和Bax的表达水平。双荧光素酶报告基因和RIP试验结果表明,miR-582-3p直接靶向circRNA_PTPRA。与人类正常肝细胞系THLE-2相比,circRNA_PTPRA的表达水平上调,且在Huh-7和HCCLM3细胞中发现其与miR-582-3p的表达呈负相关。使用模拟物过表达miR-582-3p可抑制Huh-7细胞的增殖、迁移和侵袭,同时下调细胞周期蛋白D1和基质金属蛋白酶-9的表达。此外,用miR-582-3p模拟物转染HCC细胞可通过下调Huh-7细胞中Bcl-2的表达和上调Bax的表达来促进凋亡。使用小干扰RNA(siRNA)敲低circRNA_PTPRA的表达可显著下调circRNA_PTPRA的表达水平并上调miR-582-3p的表达,但与miR-582-3p抑制剂共转染可使其逆转。此外,敲低circRNA_PTPRA后,观察到HCC细胞的增殖、迁移和侵袭减少,细胞凋亡水平增加,Bax表达上调,细胞周期蛋白D1、基质金属蛋白酶-9和Bcl-2表达下调。上述所有作用均被与miR-582-3p抑制剂共转染所逆转。总之,本研究结果表明,circRNA_PTPRA可能通过吸附miR-582-3p来调节HCC细胞的增殖、侵袭、凋亡和迁移。这表明circRNA_PTPRA/miR-582-3p轴可能是HCC诊断和治疗的潜在靶点。

https://cdn.ncbi.nlm.nih.gov/pmc/blobs/52b6/8456459/7e3e363565d9/etm-22-05-10711-g00.jpg

文献AI研究员

20分钟写一篇综述,助力文献阅读效率提升50倍。

立即体验

用中文搜PubMed

大模型驱动的PubMed中文搜索引擎

马上搜索

文档翻译

学术文献翻译模型,支持多种主流文档格式。

立即体验