• 文献检索
  • 文档翻译
  • 深度研究
  • 学术资讯
  • Suppr Zotero 插件Zotero 插件
  • 邀请有礼
  • 套餐&价格
  • 历史记录
应用&插件
Suppr Zotero 插件Zotero 插件浏览器插件Mac 客户端Windows 客户端微信小程序
定价
高级版会员购买积分包购买API积分包
服务
文献检索文档翻译深度研究API 文档MCP 服务
关于我们
关于 Suppr公司介绍联系我们用户协议隐私条款
关注我们

Suppr 超能文献

核心技术专利:CN118964589B侵权必究
粤ICP备2023148730 号-1Suppr @ 2026

文献检索

告别复杂PubMed语法,用中文像聊天一样搜索,搜遍4000万医学文献。AI智能推荐,让科研检索更轻松。

立即免费搜索

文件翻译

保留排版,准确专业,支持PDF/Word/PPT等文件格式,支持 12+语言互译。

免费翻译文档

深度研究

AI帮你快速写综述,25分钟生成高质量综述,智能提取关键信息,辅助科研写作。

立即免费体验

预先诱导的呼肠孤病毒特异性 T 细胞免疫增强了呼肠孤病毒治疗的抗癌疗效。

Preinduced reovirus-specific T-cell immunity enhances the anticancer efficacy of reovirus therapy.

机构信息

Medical Oncology, Oncode Institute, Leiden University Medical Center, Leiden, The Netherlands.

Cell and Chemical Biology, Leiden University Medical Center, Leiden, The Netherlands.

出版信息

J Immunother Cancer. 2022 Jul;10(7). doi: 10.1136/jitc-2021-004464.

DOI:10.1136/jitc-2021-004464
PMID:35853671
原文链接:https://pmc.ncbi.nlm.nih.gov/articles/PMC9301813/
Abstract

BACKGROUND

Many solid tumors do not respond to immunotherapy due to their immunologically cold tumor microenvironment (TME). We and others found that oncolytic viruses (OVs), including reovirus type 3 Dearing, can enhance the efficacy of immunotherapy by recruiting CD8 T cells to the TME. A significant part of the incoming CD8 T cells is directed toward reovirus itself, which may be detrimental to the efficacy of OVs. However, here we aim to exploit these incoming virus-specific T cells as anticancer effector cells.

METHODS

We performed an in-depth characterization of the reovirus-induced T-cell response in immune-competent mice bearing pancreatic KPC3 tumors. The immunodominant CD8 T-cell epitope of reovirus was identified using epitope prediction algorithms and peptide arrays, and the quantity and quality of reovirus-specific T cells after reovirus administration were assessed using high-dimensional flow cytometry. A synthetic long peptide (SLP)-based vaccination strategy was designed to enhance the intratumoral frequency of reovirus-specific CD8 T cells.

RESULTS

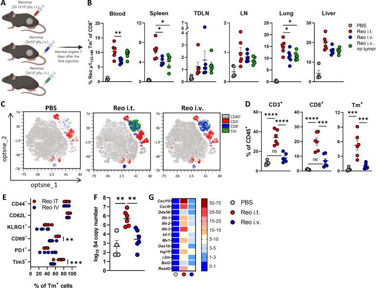
Reovirus administration did not induce tumor-specific T cells but rather induced high frequencies of reovirus-specific CD8 T cells directed to the immunodominant epitope. Priming of reovirus-specific T cells required a low-frequent population of cross-presenting dendritic cells which was absent in mice. While intratumoral and intravenous reovirus administration induced equal systemic frequencies of reovirus-specific T cells, reovirus-specific T cells were highly enriched in the TME exclusively after intratumoral administration. Here, they displayed characteristics of potent effector cells with high expression of KLRG1, suggesting they may be responsive against local reovirus-infected cells. To exploit these reovirus-specific T cells as anticancer effector cells, we designed an SLP-based vaccination strategy to induce a strong T-cell response before virotherapy. These high frequencies of circulating reovirus-specific T cells were reactivated on intratumoral reovirus administration and significantly delayed tumor growth.

CONCLUSIONS

These findings provide proof of concept that OV-specific T cells, despite not being tumor-specific, can be exploited as potent effector cells for anticancer treatment when primed before virotherapy. This is an attractive strategy for low-immunogenic tumors lacking tumor-specific T cells.

摘要

背景

许多实体瘤对免疫疗法没有反应,因为其肿瘤微环境(TME)具有免疫冷性。我们和其他人发现,溶瘤病毒(OVs),包括 reovirus type 3 Dearing,可以通过将 CD8 T 细胞募集到 TME 中来增强免疫疗法的疗效。传入的 CD8 T 细胞的很大一部分针对的是 reovirus 本身,这可能对 OVs 的疗效有害。然而,在这里,我们旨在利用这些传入的病毒特异性 T 细胞作为抗癌效应细胞。

方法

我们在携带胰腺 KPC3 肿瘤的免疫功能正常的小鼠中对 reovirus 诱导的 T 细胞反应进行了深入表征。使用表位预测算法和肽阵列鉴定了 reovirus 的免疫优势 CD8 T 细胞表位,并用高维流式细胞术评估了 reovirus 给药后 reovirus 特异性 T 细胞的数量和质量。设计了基于合成长肽(SLP)的疫苗接种策略来增强肿瘤内 reovirus 特异性 CD8 T 细胞的频率。

结果

reovirus 给药不会诱导肿瘤特异性 T 细胞,而是诱导针对免疫显性表位的高频率 reovirus 特异性 CD8 T 细胞。reovirus 特异性 T 细胞的启动需要低频率的交叉呈递树突状细胞,而 小鼠中不存在这种细胞。虽然肿瘤内和静脉内 reovirus 给药诱导相等的系统 reovirus 特异性 T 细胞频率,但仅在肿瘤内给药后,reovirus 特异性 T 细胞在 TME 中高度富集。在这里,它们表现出具有高 KLRG1 表达的有效效应细胞的特征,表明它们可能对局部 reovirus 感染的细胞有反应。为了利用这些 reovirus 特异性 T 细胞作为抗癌效应细胞,我们设计了一种基于 SLP 的疫苗接种策略,在病毒治疗前诱导强烈的 T 细胞反应。这些循环中的高频率 reovirus 特异性 T 细胞在肿瘤内 reovirus 给药时被重新激活,并显著延迟肿瘤生长。

结论

这些发现为概念证明提供了依据,即尽管 OV 特异性 T 细胞不是肿瘤特异性的,但在病毒治疗前被预先激活时,它们可以作为有效的抗癌治疗效应细胞。对于缺乏肿瘤特异性 T 细胞的低免疫原性肿瘤,这是一种有吸引力的策略。

https://cdn.ncbi.nlm.nih.gov/pmc/blobs/a06c/9301813/62bd9ee7b0ef/jitc-2021-004464f08.jpg
https://cdn.ncbi.nlm.nih.gov/pmc/blobs/a06c/9301813/6ab115631ab1/jitc-2021-004464f01.jpg
https://cdn.ncbi.nlm.nih.gov/pmc/blobs/a06c/9301813/ae71abadfb90/jitc-2021-004464f02.jpg
https://cdn.ncbi.nlm.nih.gov/pmc/blobs/a06c/9301813/fab8adea0b48/jitc-2021-004464f03.jpg
https://cdn.ncbi.nlm.nih.gov/pmc/blobs/a06c/9301813/835bf066c2e3/jitc-2021-004464f04.jpg
https://cdn.ncbi.nlm.nih.gov/pmc/blobs/a06c/9301813/0b670994b0e3/jitc-2021-004464f05.jpg
https://cdn.ncbi.nlm.nih.gov/pmc/blobs/a06c/9301813/d2ea4fd5b6ac/jitc-2021-004464f06.jpg
https://cdn.ncbi.nlm.nih.gov/pmc/blobs/a06c/9301813/02255feb0841/jitc-2021-004464f07.jpg
https://cdn.ncbi.nlm.nih.gov/pmc/blobs/a06c/9301813/62bd9ee7b0ef/jitc-2021-004464f08.jpg
https://cdn.ncbi.nlm.nih.gov/pmc/blobs/a06c/9301813/6ab115631ab1/jitc-2021-004464f01.jpg
https://cdn.ncbi.nlm.nih.gov/pmc/blobs/a06c/9301813/ae71abadfb90/jitc-2021-004464f02.jpg
https://cdn.ncbi.nlm.nih.gov/pmc/blobs/a06c/9301813/fab8adea0b48/jitc-2021-004464f03.jpg
https://cdn.ncbi.nlm.nih.gov/pmc/blobs/a06c/9301813/835bf066c2e3/jitc-2021-004464f04.jpg
https://cdn.ncbi.nlm.nih.gov/pmc/blobs/a06c/9301813/0b670994b0e3/jitc-2021-004464f05.jpg
https://cdn.ncbi.nlm.nih.gov/pmc/blobs/a06c/9301813/d2ea4fd5b6ac/jitc-2021-004464f06.jpg
https://cdn.ncbi.nlm.nih.gov/pmc/blobs/a06c/9301813/02255feb0841/jitc-2021-004464f07.jpg
https://cdn.ncbi.nlm.nih.gov/pmc/blobs/a06c/9301813/62bd9ee7b0ef/jitc-2021-004464f08.jpg

相似文献

1
Preinduced reovirus-specific T-cell immunity enhances the anticancer efficacy of reovirus therapy.预先诱导的呼肠孤病毒特异性 T 细胞免疫增强了呼肠孤病毒治疗的抗癌疗效。
J Immunother Cancer. 2022 Jul;10(7). doi: 10.1136/jitc-2021-004464.
2
Preconditioning of the tumor microenvironment with oncolytic reovirus converts CD3-bispecific antibody treatment into effective immunotherapy.用溶瘤呼肠孤病毒对肿瘤微环境进行预处理可将 CD3 双特异性抗体治疗转化为有效的免疫疗法。
J Immunother Cancer. 2020 Oct;8(2). doi: 10.1136/jitc-2020-001191.
3
Oncolytic virus expressing PD-1 inhibitors activates a collaborative intratumoral immune response to control tumor and synergizes with CTLA-4 or TIM-3 blockade.表达 PD-1 抑制剂的溶瘤病毒激活协同肿瘤内免疫反应以控制肿瘤,并与 CTLA-4 或 TIM-3 阻断协同作用。
J Immunother Cancer. 2022 Jun;10(6). doi: 10.1136/jitc-2022-004762.
4
Therapy-Induced MHC I Ligands Shape Neo-Antitumor CD8 T Cell Responses during Oncolytic Virus-Based Cancer Immunotherapy.治疗诱导的 MHC I 配体在溶瘤病毒为基础的癌症免疫治疗期间塑造新的抗肿瘤 CD8 T 细胞反应。
J Proteome Res. 2019 Jun 7;18(6):2666-2675. doi: 10.1021/acs.jproteome.9b00173. Epub 2019 May 29.
5
Reovirus-induced cell-mediated immunity for the treatment of multiple myeloma within the resistant bone marrow niche.呼肠孤病毒诱导的细胞免疫治疗多发性骨髓瘤在耐药骨髓微环境中的作用。
J Immunother Cancer. 2021 Mar;9(3). doi: 10.1136/jitc-2020-001803.
6
Tumor Microenvironment Remodeling by Intratumoral Oncolytic Vaccinia Virus Enhances the Efficacy of Immune-Checkpoint Blockade.肿瘤微环境重塑通过瘤内溶瘤痘苗病毒增强免疫检查点阻断的疗效。
Clin Cancer Res. 2019 Mar 1;25(5):1612-1623. doi: 10.1158/1078-0432.CCR-18-1932. Epub 2018 Dec 11.
7
CD40L-armed oncolytic herpes simplex virus suppresses pancreatic ductal adenocarcinoma by facilitating the tumor microenvironment favorable to cytotoxic T cell response in the syngeneic mouse model.CD40L 武装溶瘤单纯疱疹病毒通过促进同种小鼠模型中有利于细胞毒性 T 细胞反应的肿瘤微环境来抑制胰腺导管腺癌。
J Immunother Cancer. 2022 Jan;10(1). doi: 10.1136/jitc-2021-003809.
8
Elucidating mechanisms of antitumor immunity mediated by live oncolytic vaccinia and heat-inactivated vaccinia.阐明活肿瘤溶瘤痘苗和热失活痘苗介导的抗肿瘤免疫的机制。
J Immunother Cancer. 2021 Sep;9(9). doi: 10.1136/jitc-2021-002569.
9
Intratumoral expression of interleukin 23 variants using oncolytic vaccinia virus elicit potent antitumor effects on multiple tumor models via tumor microenvironment modulation.肿瘤内表达白细胞介素 23 变体的溶瘤痘苗病毒通过肿瘤微环境调节在多种肿瘤模型中引发强烈的抗肿瘤效应。
Theranostics. 2021 May 3;11(14):6668-6681. doi: 10.7150/thno.56494. eCollection 2021.
10
Interference of CD40L-mediated tumor immunotherapy by oncolytic vesicular stomatitis virus.CD40L 介导的肿瘤免疫治疗的干扰作用由溶瘤性单纯疱疹病毒介导。
Hum Gene Ther. 2010 Apr;21(4):439-50. doi: 10.1089/hum.2009.143.

引用本文的文献

1
Oncolytic immunovirotherapy: finding the tumor antigen needle in the antiviral haystack.溶瘤免疫病毒疗法:在抗病毒的干草堆中寻找肿瘤抗原这根针。
Immunotherapy. 2025 Jun;17(8):585-594. doi: 10.1080/1750743X.2025.2513853. Epub 2025 Jun 6.
2
Repurposing anti-viral subunit and mRNA vaccines T cell immunity for intratumoral immunotherapy against solid tumors.重新利用抗病毒亚基疫苗和mRNA疫苗的T细胞免疫用于实体瘤的瘤内免疫治疗。
NPJ Vaccines. 2025 Apr 25;10(1):84. doi: 10.1038/s41541-025-01131-y.
3
Evaluating a combination treatment of NK cells and reovirus against bladder cancer cells using an in vitro assay to simulate intravesical therapy.

本文引用的文献

1
NKG2A is a late immune checkpoint on CD8 T cells and marks repeated stimulation and cell division.NKG2A 是 CD8 T 细胞上的晚期免疫检查点,标志着反复的刺激和细胞分裂。
Int J Cancer. 2022 Feb 15;150(4):688-704. doi: 10.1002/ijc.33859. Epub 2021 Nov 10.
2
Reovirus mutant jin-3 exhibits lytic and immune-stimulatory effects in preclinical human prostate cancer models.呼肠孤病毒突变株 jin-3 在临床前人类前列腺癌模型中表现出溶瘤和免疫刺激作用。
Cancer Gene Ther. 2022 Jun;29(6):793-802. doi: 10.1038/s41417-021-00360-2. Epub 2021 Jun 16.
3
Human endogenous retroviruses form a reservoir of T cell targets in hematological cancers.
采用体外模拟膀胱内治疗的方法评估 NK 细胞和呼肠孤病毒联合治疗膀胱癌细胞。
Sci Rep. 2024 Mar 28;14(1):7390. doi: 10.1038/s41598-024-56297-7.
4
Neutralizing Antibodies Impair the Oncolytic Efficacy of Reovirus but Permit Effective Combination with T cell-Based Immunotherapies.中和抗体削弱了呼肠孤病毒的溶瘤效力,但允许与基于 T 细胞的免疫疗法有效联合。
Cancer Immunol Res. 2024 Mar 4;12(3):334-349. doi: 10.1158/2326-6066.CIR-23-0480.
5
Recent advances in oncolytic virus therapy for hepatocellular carcinoma.肝细胞癌溶瘤病毒治疗的最新进展
Front Oncol. 2023 Apr 26;13:1172292. doi: 10.3389/fonc.2023.1172292. eCollection 2023.
6
Intratumor childhood vaccine-specific CD4 T-cell recall coordinates antitumor CD8 T cells and eosinophils.肿瘤内儿童疫苗特异性 CD4 T 细胞回忆协调抗肿瘤 CD8 T 细胞和嗜酸性粒细胞。
J Immunother Cancer. 2023 Apr;11(4). doi: 10.1136/jitc-2022-006463.
人类内源性逆转录病毒在血液系统癌症中形成 T 细胞靶点的储库。
Nat Commun. 2020 Nov 9;11(1):5660. doi: 10.1038/s41467-020-19464-8.
4
Past, Present and Future of Oncolytic Reovirus.溶瘤呼肠孤病毒的过去、现在与未来
Cancers (Basel). 2020 Oct 31;12(11):3219. doi: 10.3390/cancers12113219.
5
Preconditioning of the tumor microenvironment with oncolytic reovirus converts CD3-bispecific antibody treatment into effective immunotherapy.用溶瘤呼肠孤病毒对肿瘤微环境进行预处理可将 CD3 双特异性抗体治疗转化为有效的免疫疗法。
J Immunother Cancer. 2020 Oct;8(2). doi: 10.1136/jitc-2020-001191.
6
Clinical landscape of oncolytic virus research in 2020.2020 年溶瘤病毒研究的临床格局。
J Immunother Cancer. 2020 Oct;8(2). doi: 10.1136/jitc-2020-001486.
7
Repurposing CD8 T cell immunity against SARS-CoV-2 for cancer immunotherapy: a positive aspect of the COVID-19 pandemic?重新利用针对 SARS-CoV-2 的 CD8 T 细胞免疫应答进行癌症免疫治疗:COVID-19 大流行的一个积极方面?
Oncoimmunology. 2020 Jul 16;9(1):1794424. doi: 10.1080/2162402X.2020.1794424.
8
Immunotherapeutic Potential of TGF-β Inhibition and Oncolytic Viruses.TGF-β 抑制和溶瘤病毒的免疫治疗潜力。
Trends Immunol. 2020 May;41(5):406-420. doi: 10.1016/j.it.2020.03.003. Epub 2020 Mar 27.
9
An engineered oncolytic virus expressing PD-L1 inhibitors activates tumor neoantigen-specific T cell responses.一种表达 PD-L1 抑制剂的工程化溶瘤病毒激活了肿瘤新抗原特异性 T 细胞反应。
Nat Commun. 2020 Mar 13;11(1):1395. doi: 10.1038/s41467-020-15229-5.
10
Chikungunya Virus Evades Antiviral CD8 T Cell Responses To Establish Persistent Infection in Joint-Associated Tissues.基孔肯雅病毒逃避抗病毒 CD8 T 细胞应答,从而在关节相关组织中建立持续性感染。
J Virol. 2020 Apr 16;94(9). doi: 10.1128/JVI.02036-19.