Suppr超能文献

中和抗体削弱了呼肠孤病毒的溶瘤效力,但允许与基于 T 细胞的免疫疗法有效联合。

Neutralizing Antibodies Impair the Oncolytic Efficacy of Reovirus but Permit Effective Combination with T cell-Based Immunotherapies.

机构信息

Department of Medical Oncology, Oncode Institute, Leiden University Medical Center, Leiden, the Netherlands.

Department of Gastroenterology and Hepatology, Leiden University Medical Center, Leiden, the Netherlands.

出版信息

Cancer Immunol Res. 2024 Mar 4;12(3):334-349. doi: 10.1158/2326-6066.CIR-23-0480.

Abstract

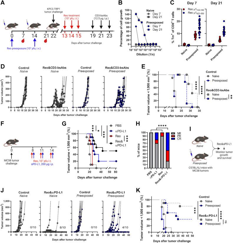
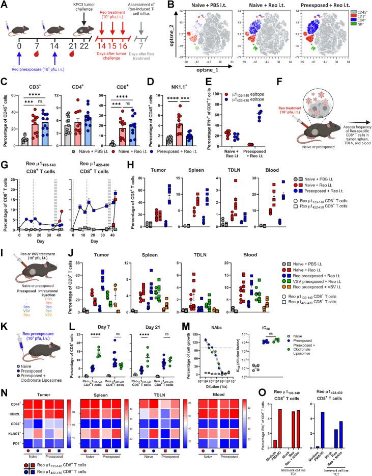
Reovirus type 3 Dearing (Reo), manufactured for clinical application as pelareorep, is an attractive anticancer agent under evaluation in multiple phase 2 clinical trials for the treatment of solid tumors. It elicits its anticancer efficacy by inducing both oncolysis and intratumoral T-cell influx. Because most people have been preexposed to Reo, neutralizing antibodies (NAb) are prevalent in patients with cancer and might present a barrier to effective Reo therapy. Here, we tested serum of patients with cancer and healthy controls (n = 100) and confirmed that Reo NAbs are present in >80% of individuals. To investigate the effect of NAbs on both the oncolytic and the immunostimulatory efficacy of Reo, we established an experimental mouse model with Reo preexposure. The presence of preexposure-induced NAbs reduced Reo tumor infection and prevented Reo-mediated control of tumor growth after intratumoral Reo administration. In B cell-deficient mice, the lack of NAbs provided enhanced tumor growth control after Reo monotherapy, indicating that NAbs limit the oncolytic capacity of Reo. In immunocompetent mice, intratumoral T-cell influx was not affected by the presence of preexposure-induced NAbs and consequently, combinatorial immunotherapy strategies comprising Reo and T-cell engagers or checkpoint inhibitors remained effective in these settings, also after a clinically applied regimen of multiple intravenous pelareorep administrations. Altogether, our data indicate that NAbs hamper the oncolytic efficacy of Reo, but not its immunotherapeutic capacity. Given the high prevalence of seropositivity for Reo in patients with cancer, our data strongly advocate for the application of Reo as part of T cell-based immunotherapeutic strategies.

摘要

呼肠孤病毒 3 型迪林(Reo),作为 pelareorep 用于临床应用,是一种有吸引力的抗癌药物,正在进行多项 2 期临床试验,用于治疗实体瘤。它通过诱导肿瘤溶解和肿瘤内 T 细胞浸润来发挥抗癌作用。由于大多数人都曾接触过 Reo,因此癌症患者中普遍存在中和抗体(NAb),这可能成为有效 Reo 治疗的障碍。在这里,我们检测了癌症患者和健康对照者(n = 100)的血清,并证实 Reo NAb 存在于 80%以上的个体中。为了研究 NAb 对 Reo 的溶瘤和免疫刺激作用的影响,我们建立了一个 Reo 预暴露的实验性小鼠模型。预暴露诱导的 NAb 的存在减少了 Reo 对肿瘤的感染,并阻止了 Reo 瘤内给药后对肿瘤生长的控制。在 B 细胞缺陷小鼠中,缺乏 NAb 提供了更强的 Reo 单药治疗后的肿瘤生长控制,表明 NAb 限制了 Reo 的溶瘤能力。在免疫功能正常的小鼠中,肿瘤内 T 细胞浸润不受预暴露诱导的 NAb 的影响,因此,包括 Reo 和 T 细胞激活剂或检查点抑制剂的组合免疫治疗策略在这些情况下仍然有效,即使在临床应用的多次静脉注射 pelareorep 给药方案后也是如此。总之,我们的数据表明,NAb 会阻碍 Reo 的溶瘤效果,但不会影响其免疫治疗能力。鉴于癌症患者中 Reo 的血清阳性率很高,我们的数据强烈主张将 Reo 作为基于 T 细胞的免疫治疗策略的一部分应用。

https://cdn.ncbi.nlm.nih.gov/pmc/blobs/b8cd/10911706/816059585ba8/334fig1.jpg

文献AI研究员

20分钟写一篇综述,助力文献阅读效率提升50倍。

立即体验

用中文搜PubMed

大模型驱动的PubMed中文搜索引擎

马上搜索

文档翻译

学术文献翻译模型,支持多种主流文档格式。

立即体验