Suppr超能文献

TIP60(KAT5)缺失导致 H2AZ 赖氨酸 7 乙酰化丧失,并引发 p53、INK4A 和 ARF 非依赖性细胞周期停滞。

Loss of TIP60 (KAT5) abolishes H2AZ lysine 7 acetylation and causes p53, INK4A, and ARF-independent cell cycle arrest.

机构信息

Walter & Eliza Hall Institute of Medical Research, Melbourne, VIC, Australia.

Department of Medical Biology, University of Melbourne, Parkville, VIC, Australia.

出版信息

Cell Death Dis. 2022 Jul 20;13(7):627. doi: 10.1038/s41419-022-05055-6.

Abstract

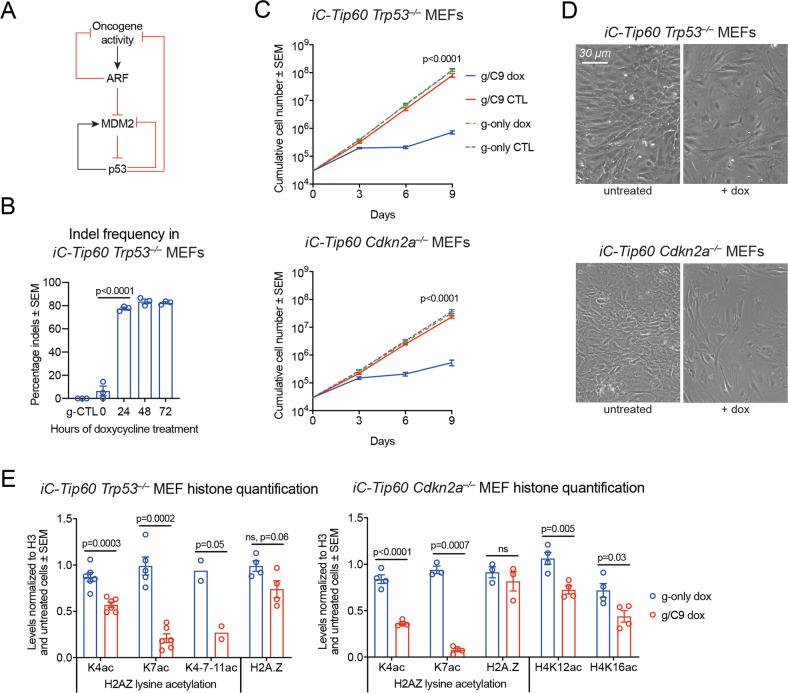
Histone acetylation is essential for initiating and maintaining a permissive chromatin conformation and gene transcription. Dysregulation of histone acetylation can contribute to tumorigenesis and metastasis. Using inducible cre-recombinase and CRISPR/Cas9-mediated deletion, we investigated the roles of the histone lysine acetyltransferase TIP60 (KAT5/HTATIP) in human cells, mouse cells, and mouse embryos. We found that loss of TIP60 caused complete cell growth arrest. In the absence of TIP60, chromosomes failed to align in a metaphase plate during mitosis. In some TIP60 deleted cells, endoreplication occurred instead. In contrast, cell survival was not affected. Remarkably, the cell growth arrest caused by loss of TIP60 was independent of the tumor suppressors p53, INK4A and ARF. TIP60 was found to be essential for the acetylation of H2AZ, specifically at lysine 7. The mRNA levels of 6236 human and 8238 mouse genes, including many metabolism genes, were dependent on TIP60. Among the top 50 differentially expressed genes, over 90% were downregulated in cells lacking TIP60, supporting a role for TIP60 as a key co-activator of transcription. We propose a primary role of TIP60 in H2AZ lysine 7 acetylation and transcriptional activation, and that this fundamental role is essential for cell proliferation. Growth arrest independent of major tumor suppressors suggests TIP60 as a potential anti-cancer drug target.

摘要

组蛋白乙酰化对于起始和维持允许的染色质构象和基因转录至关重要。组蛋白乙酰化的失调可能导致肿瘤发生和转移。使用诱导型 cre 重组酶和 CRISPR/Cas9 介导的缺失,我们研究了组蛋白赖氨酸乙酰转移酶 TIP60(KAT5/HTATIP)在人细胞、鼠细胞和鼠胚胎中的作用。我们发现 TIP60 的缺失导致细胞生长完全停滞。在 TIP60 缺失的情况下,染色体在有丝分裂中期无法在中期板上对齐。在一些 TIP60 缺失的细胞中,内复制发生了。相反,细胞存活不受影响。值得注意的是,TIP60 的缺失引起的细胞生长停滞不依赖于肿瘤抑制因子 p53、INK4A 和 ARF。发现 TIP60 对于 H2AZ 的乙酰化是必需的,特别是赖氨酸 7 的乙酰化。包括许多代谢基因在内的 6236 个人类和 8238 个鼠基因的 mRNA 水平依赖于 TIP60。在差异表达基因的前 50 个基因中,超过 90%的基因在缺乏 TIP60 的细胞中下调,支持 TIP60 作为转录关键共激活因子的作用。我们提出 TIP60 在 H2AZ 赖氨酸 7 乙酰化和转录激活中的主要作用,并且这种基本作用对于细胞增殖是必需的。不依赖于主要肿瘤抑制因子的生长停滞表明 TIP60 可能是一种潜在的抗癌药物靶点。

https://cdn.ncbi.nlm.nih.gov/pmc/blobs/b52c/9296491/8b54c3c5c992/41419_2022_5055_Fig1_HTML.jpg

文献检索

告别复杂PubMed语法,用中文像聊天一样搜索,搜遍4000万医学文献。AI智能推荐,让科研检索更轻松。

立即免费搜索

文件翻译

保留排版,准确专业,支持PDF/Word/PPT等文件格式,支持 12+语言互译。

免费翻译文档

深度研究

AI帮你快速写综述,25分钟生成高质量综述,智能提取关键信息,辅助科研写作。

立即免费体验