Suppr超能文献

乳腺癌中转录增强子的过度激活。

The hyper-activation of transcriptional enhancers in breast cancer.

机构信息

Hubei Key Laboratory of Cell Homeostasis, College of Life Sciences, Wuhan University, Wuhan, 430072, Hubei, China.

Hubei Key Laboratory of Developmentally Originated Disease, Hubei Key Laboratory of Enteropathy, Wuhan University, Wuhan, 430072, Hubei, China.

出版信息

Clin Epigenetics. 2019 Mar 12;11(1):48. doi: 10.1186/s13148-019-0645-x.

Abstract

BACKGROUND

Activation of transcription enhancers, especially super-enhancers, is one of the critical epigenetic features of tumorigenesis. However, very few studies have systematically identified the enhancers specific in cancer tissues.

METHODS

Here, we studied the change of histone modifications in MMTV-PyVT breast cancer model, combining mass spectrometry-based proteomics and ChIP-seq-based epigenomics approaches. Some of the proteomic results were confirmed with western blotting and IHC staining. An inhibitor of H3K27ac was applied to study its effect on cancer development.

RESULTS

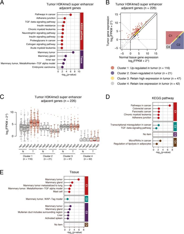
H3K27ac and H4K8ac are elevated in cancer, which was confirmed in patient tissue chips. ChIP-seq revealed that H4K8ac is co-localized with H3K27ac on chromatin, especially on distal enhancers. Epigenomic studies further identified a subgroup of super-enhancers marked by H3K4me3 peaks in the intergenic regions. The H3K4me3-enriched regions enhancers are associated with higher level of H3K27ac and H4K8ac compared with the average level of conventional super-enhancers and are associated with higher transcription level of their adjacent genes. We identified 148 H3K4me3-enriched super-enhancers with higher gene expression in tumor, which may be critical for breast cancer. One inhibitor for p300 and H3K27ac, C646, repressed tumor formation probably through inhibiting Vegfa and other genes.

CONCLUSIONS

Taken together, our work identifies novel regulators and provides important resource to the genome-wide enhancer studies in breast cancer and raises the possibility of cancer treatment through modulating enhancer activity.

摘要

背景

转录增强子的激活,尤其是超级增强子,是肿瘤发生的关键表观遗传特征之一。然而,很少有研究系统地鉴定出仅在癌症组织中特异性存在的增强子。

方法

在这里,我们研究了 MMTV-PyVT 乳腺癌模型中组蛋白修饰的变化,结合基于质谱的蛋白质组学和基于 ChIP-seq 的表观基因组学方法。一些蛋白质组学结果通过 Western blot 和 IHC 染色得到了验证。应用 H3K27ac 的抑制剂来研究其对癌症发展的影响。

结果

H3K27ac 和 H4K8ac 在癌症中升高,这在患者组织芯片中得到了证实。ChIP-seq 显示,H4K8ac 与 H3K27ac 一起在染色质上共定位,特别是在远端增强子上。表观基因组学研究进一步鉴定了一组由基因间区域的 H3K4me3 峰标记的超级增强子。与平均水平的常规超级增强子相比,H3K4me3 富集区域的增强子与 H3K27ac 和 H4K8ac 的水平更高,并且与它们相邻基因的转录水平更高相关。我们鉴定了 148 个 H3K4me3 富集的超级增强子,其在肿瘤中的基因表达水平更高,这可能对乳腺癌至关重要。一种针对 p300 和 H3K27ac 的抑制剂 C646 通过抑制 Vegfa 和其他基因可能抑制肿瘤形成。

结论

综上所述,我们的工作鉴定了新的调节因子,并为乳腺癌全基因组增强子研究提供了重要资源,并提出了通过调节增强子活性治疗癌症的可能性。

https://cdn.ncbi.nlm.nih.gov/pmc/blobs/fcfc/6417266/3c41320fa214/13148_2019_645_Fig1_HTML.jpg

文献AI研究员

20分钟写一篇综述,助力文献阅读效率提升50倍。

立即体验

用中文搜PubMed

大模型驱动的PubMed中文搜索引擎

马上搜索

文档翻译

学术文献翻译模型,支持多种主流文档格式。

立即体验