Suppr超能文献

多能性因子调控早期胚胎中细胞簇激活的起始过程。

Pluripotency factors regulate the onset of cluster activation in the early embryo.

作者信息

Tiana María, Lopez-Jimenez Elena, de Aja Julio Sainz, Barral Antonio, Victorino Jesus, Badia-Careaga Claudio, Rollan Isabel, Rouco Raquel, Santos Elisa, Sanchez-Iranzo Hector, Acemel Rafael D, Torroja Carlos, Adan Javier, Andres-Leon Eduardo, Gomez-Skarmeta Jose Luis, Giovinazzo Giovanna, Sanchez-Cabo Fatima, Manzanares Miguel

机构信息

Centro de Biología Molecular Severo Ochoa (CBMSO), CSIC-UAM, 28029 Madrid, Spain.

Centro Nacional de Investigaciones Cardiovasculares Carlos III (CNIC), 28029 Madrid, Spain.

出版信息

Sci Adv. 2022 Jul 15;8(28):eabo3583. doi: 10.1126/sciadv.abo3583.

Abstract

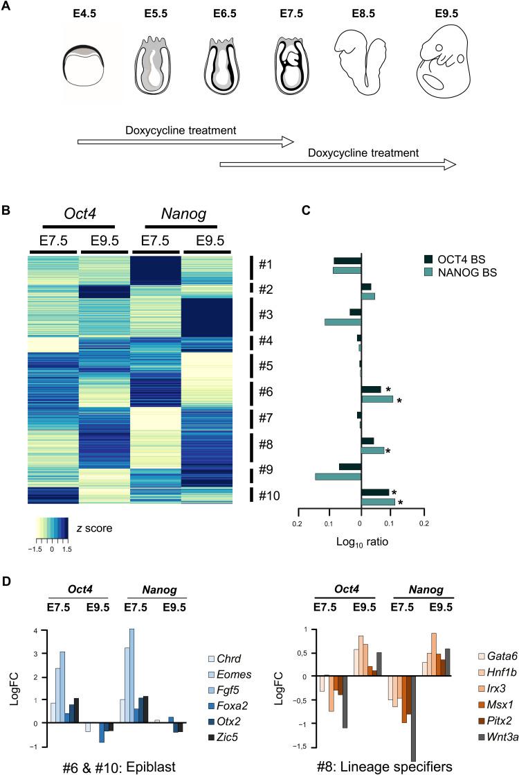
Pluripotent cells are a transient population of the mammalian embryo dependent on transcription factors, such as OCT4 and NANOG, which maintain pluripotency while suppressing lineage specification. However, these factors are also expressed during early phases of differentiation, and their role in the transition from pluripotency to lineage specification is largely unknown. We found that pluripotency factors play a dual role in regulating key lineage specifiers, initially repressing their expression and later being required for their proper activation. We show that is necessary for activation of genes during differentiation of embryonic stem cells and in the embryo. In addition, we show that the cluster is coordinately regulated by OCT4 binding sites located at the 3' end of the cluster. Our results show that core pluripotency factors are not limited to maintaining the precommitted epiblast but are also necessary for the proper deployment of subsequent developmental programs.

摘要

多能细胞是哺乳动物胚胎中的一个短暂群体,依赖于转录因子,如OCT4和NANOG,这些转录因子在维持多能性的同时抑制谱系特化。然而,这些因子在分化的早期阶段也会表达,它们在从多能性向谱系特化转变中的作用在很大程度上尚不清楚。我们发现多能性因子在调节关键谱系决定因子中发挥双重作用,最初抑制它们的表达,随后则是它们正常激活所必需的。我们表明, 在胚胎干细胞分化过程中和胚胎中激活 基因是必要的。此外,我们表明 簇由位于簇3'端的OCT4结合位点协同调节。我们的结果表明,核心多能性因子不仅限于维持预先确定的上胚层,而且对于后续发育程序的正确展开也是必要的。

https://cdn.ncbi.nlm.nih.gov/pmc/blobs/21f7/9286507/cdc5fa35bf80/sciadv.abo3583-f1.jpg

文献检索

告别复杂PubMed语法,用中文像聊天一样搜索,搜遍4000万医学文献。AI智能推荐,让科研检索更轻松。

立即免费搜索

文件翻译

保留排版,准确专业,支持PDF/Word/PPT等文件格式,支持 12+语言互译。

免费翻译文档

深度研究

AI帮你快速写综述,25分钟生成高质量综述,智能提取关键信息,辅助科研写作。

立即免费体验