• 文献检索
  • 文档翻译
  • 深度研究
  • 学术资讯
  • Suppr Zotero 插件Zotero 插件
  • 邀请有礼
  • 套餐&价格
  • 历史记录
应用&插件
Suppr Zotero 插件Zotero 插件浏览器插件Mac 客户端Windows 客户端微信小程序
定价
高级版会员购买积分包购买API积分包
服务
文献检索文档翻译深度研究API 文档MCP 服务
关于我们
关于 Suppr公司介绍联系我们用户协议隐私条款
关注我们

Suppr 超能文献

核心技术专利:CN118964589B侵权必究
粤ICP备2023148730 号-1Suppr @ 2026

文献检索

告别复杂PubMed语法,用中文像聊天一样搜索,搜遍4000万医学文献。AI智能推荐,让科研检索更轻松。

立即免费搜索

文件翻译

保留排版,准确专业,支持PDF/Word/PPT等文件格式,支持 12+语言互译。

免费翻译文档

深度研究

AI帮你快速写综述,25分钟生成高质量综述,智能提取关键信息,辅助科研写作。

立即免费体验

TLR7 激活加速狼疮小鼠模型的心血管病理。

TLR7 Activation Accelerates Cardiovascular Pathology in a Mouse Model of Lupus.

机构信息

Department of Pathology, Immunology, and Laboratory Medicine, University of Florida, Gainesville, FL, United States.

Department of Pharmaceutics, Zagazig University, Zagazig, Egypt.

出版信息

Front Immunol. 2022 Jul 4;13:914468. doi: 10.3389/fimmu.2022.914468. eCollection 2022.

DOI:10.3389/fimmu.2022.914468
PMID:35860280
原文链接:https://pmc.ncbi.nlm.nih.gov/articles/PMC9289616/
Abstract

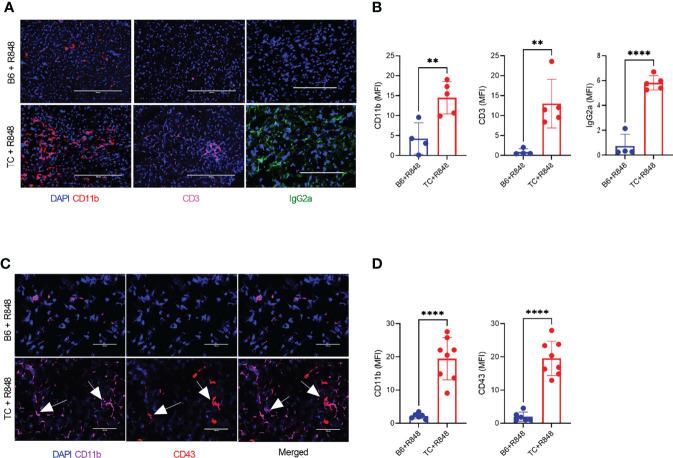
We report a novel model of lupus-associated cardiovascular pathology accelerated by the TLR7 agonist R848 in lupus-prone B6. (TC) mice. R848-treated TC mice but not non-autoimmune C57BL/6 (B6) controls developed microvascular inflammation and myocytolysis with intracellular vacuolization. This histopathology was similar to antibody-mediated rejection after heart transplant, although it did not involve complement. The TC or B6 recipients of serum or splenocytes from R848-treated TC mice developed a reactive cardiomyocyte hypertrophy, which also presents spontaneously in old TC mice as well as in TC. mice that lack B and T cells. Each of these cardiovascular lesions correspond to abnormalities that have been reported in lupus patients. Lymphoid and non-lymphoid immune cells as well as soluble factors contribute to lupus-associated cardiovascular lesions in TC mice, which can now be dissected using this model with and without R848 treatment.

摘要

我们报告了一种新的狼疮相关心血管病变模型,该模型由 TLR7 激动剂 R848 在狼疮易感 B6. (TC) 小鼠中加速产生。用 R848 处理的 TC 小鼠而非非自身免疫性 C57BL/6 (B6) 对照小鼠会发生微血管炎症和肌细胞溶解,伴有细胞内空泡化。这种组织病理学类似于心脏移植后的抗体介导排斥反应,但不涉及补体。接受来自 R848 处理的 TC 小鼠的血清或脾细胞的 TC 或 B6 受体小鼠发生反应性心肌细胞肥大,这种肥大也会在老年 TC 小鼠以及缺乏 B 和 T 细胞的 TC 小鼠中自发发生。这些心血管病变都与狼疮患者中报告的异常情况相对应。淋巴细胞和非淋巴细胞免疫细胞以及可溶性因子都会导致 TC 小鼠的狼疮相关心血管病变,现在可以使用该模型(有和没有 R848 治疗)对其进行剖析。

https://cdn.ncbi.nlm.nih.gov/pmc/blobs/ec1c/9289616/920e133c866a/fimmu-13-914468-g008.jpg
https://cdn.ncbi.nlm.nih.gov/pmc/blobs/ec1c/9289616/e4ff6f97ec5f/fimmu-13-914468-g001.jpg
https://cdn.ncbi.nlm.nih.gov/pmc/blobs/ec1c/9289616/593642980183/fimmu-13-914468-g002.jpg
https://cdn.ncbi.nlm.nih.gov/pmc/blobs/ec1c/9289616/0ecc336bba87/fimmu-13-914468-g003.jpg
https://cdn.ncbi.nlm.nih.gov/pmc/blobs/ec1c/9289616/4226d88d3e4c/fimmu-13-914468-g004.jpg
https://cdn.ncbi.nlm.nih.gov/pmc/blobs/ec1c/9289616/fd52d39e89b6/fimmu-13-914468-g005.jpg
https://cdn.ncbi.nlm.nih.gov/pmc/blobs/ec1c/9289616/aaba02041a96/fimmu-13-914468-g006.jpg
https://cdn.ncbi.nlm.nih.gov/pmc/blobs/ec1c/9289616/2691547a3eac/fimmu-13-914468-g007.jpg
https://cdn.ncbi.nlm.nih.gov/pmc/blobs/ec1c/9289616/920e133c866a/fimmu-13-914468-g008.jpg
https://cdn.ncbi.nlm.nih.gov/pmc/blobs/ec1c/9289616/e4ff6f97ec5f/fimmu-13-914468-g001.jpg
https://cdn.ncbi.nlm.nih.gov/pmc/blobs/ec1c/9289616/593642980183/fimmu-13-914468-g002.jpg
https://cdn.ncbi.nlm.nih.gov/pmc/blobs/ec1c/9289616/0ecc336bba87/fimmu-13-914468-g003.jpg
https://cdn.ncbi.nlm.nih.gov/pmc/blobs/ec1c/9289616/4226d88d3e4c/fimmu-13-914468-g004.jpg
https://cdn.ncbi.nlm.nih.gov/pmc/blobs/ec1c/9289616/fd52d39e89b6/fimmu-13-914468-g005.jpg
https://cdn.ncbi.nlm.nih.gov/pmc/blobs/ec1c/9289616/aaba02041a96/fimmu-13-914468-g006.jpg
https://cdn.ncbi.nlm.nih.gov/pmc/blobs/ec1c/9289616/2691547a3eac/fimmu-13-914468-g007.jpg
https://cdn.ncbi.nlm.nih.gov/pmc/blobs/ec1c/9289616/920e133c866a/fimmu-13-914468-g008.jpg

相似文献

1
TLR7 Activation Accelerates Cardiovascular Pathology in a Mouse Model of Lupus.TLR7 激活加速狼疮小鼠模型的心血管病理。
Front Immunol. 2022 Jul 4;13:914468. doi: 10.3389/fimmu.2022.914468. eCollection 2022.
2
TLR7/TLR8 activation and susceptibility genes synergize to breach gut barrier in a mouse model of lupus.TLR7/TLR8 激活和易感基因协同作用破坏狼疮小鼠模型的肠道屏障。
Front Immunol. 2023 Jul 6;14:1187145. doi: 10.3389/fimmu.2023.1187145. eCollection 2023.
3
BANK1 Regulates IgG Production in a Lupus Model by Controlling TLR7-Dependent STAT1 Activation.BANK1通过控制TLR7依赖的STAT1激活来调节狼疮模型中的IgG产生。
PLoS One. 2016 May 26;11(5):e0156302. doi: 10.1371/journal.pone.0156302. eCollection 2016.
4
B cell autophagy mediates TLR7-dependent autoimmunity and inflammation.B细胞自噬介导TLR7依赖性自身免疫和炎症。
Autophagy. 2015;11(7):1010-24. doi: 10.1080/15548627.2015.1052206.
5
TLR7 Agonism Accelerates Disease and Causes a Fatal Myeloproliferative Disorder in NZM 2410 Lupus Mice.TLR7 激动剂加速疾病进展并导致 NZM 2410 狼疮小鼠发生致命性骨髓增生性疾病。
Front Immunol. 2020 Jan 10;10:3054. doi: 10.3389/fimmu.2019.03054. eCollection 2019.
6
Myeloid dendritic cells from B6.NZM Sle1/Sle2/Sle3 lupus-prone mice express an IFN signature that precedes disease onset.B6.NZM Sle1/Sle2/Sle3 狼疮易感小鼠的髓系树突状细胞表达一种 IFN 特征性签名,该签名先于疾病发作出现。
J Immunol. 2012 Jul 1;189(1):80-91. doi: 10.4049/jimmunol.1101686. Epub 2012 Jun 1.
7
Activation of rheumatoid factor-specific B cells is antigen dependent and occurs preferentially outside of germinal centers in the lupus-prone NZM2410 mouse model.类风湿因子特异性 B 细胞的激活是抗原依赖性的,并且在狼疮易感 NZM2410 小鼠模型中优先发生在生发中心之外。
J Immunol. 2014 Aug 15;193(4):1609-21. doi: 10.4049/jimmunol.1303000. Epub 2014 Jul 11.
8
Relative Contributions of B Cells and Dendritic Cells from Lupus-Prone Mice to CD4 T Cell Polarization.狼疮易感小鼠来源的 B 细胞和树突状细胞对 CD4 T 细胞极化的相对贡献。
J Immunol. 2018 May 1;200(9):3087-3099. doi: 10.4049/jimmunol.1701179. Epub 2018 Mar 21.
9
Gut microbiota dysbiosis and altered tryptophan catabolism contribute to autoimmunity in lupus-susceptible mice.肠道微生物群失调和色氨酸分解代谢改变导致狼疮易感小鼠出现自身免疫。
Sci Transl Med. 2020 Jul 8;12(551). doi: 10.1126/scitranslmed.aax2220.
10
TLR7 Protein Expression in Mild and Severe Lupus-Prone Models Is Regulated in a Leukocyte, Genetic, and IRAK4 Dependent Manner.TLR7 蛋白在轻度和重度狼疮倾向模型中的表达受白细胞、遗传和 IRAK4 依赖性调节。
Front Immunol. 2019 Jul 10;10:1546. doi: 10.3389/fimmu.2019.01546. eCollection 2019.

引用本文的文献

1
Tlr9 expression protects against Tlr7-dependent exocrine gland and systemic disease manifestations in primary Sjögren's disease in a sex-biased manner.Tlr9表达以性别偏向的方式预防原发性干燥综合征中依赖Tlr7的外分泌腺及全身疾病表现。
J Autoimmun. 2025 Jul 30;156:103467. doi: 10.1016/j.jaut.2025.103467.
2
A Novel Preclinical Murine Model of Systemic Lupus Erythematosus-Like Cardiovascular Disease.一种新型的系统性红斑狼疮样心血管疾病临床前小鼠模型。
ACR Open Rheumatol. 2024 Dec;6(12):891-899. doi: 10.1002/acr2.11744. Epub 2024 Oct 4.
3
Landscape of molecular crosstalk between SARS-CoV-2 infection and cardiovascular diseases: emphasis on mitochondrial dysfunction and immune-inflammation.

本文引用的文献

1
Vascular Inflammation in Mouse Models of Systemic Lupus Erythematosus.系统性红斑狼疮小鼠模型中的血管炎症
Front Cardiovasc Med. 2022 Mar 28;9:767450. doi: 10.3389/fcvm.2022.767450. eCollection 2022.
2
Cardiovascular disease risk and pathogenesis in systemic lupus erythematosus.系统性红斑狼疮中的心血管疾病风险和发病机制。
Semin Immunopathol. 2022 May;44(3):309-324. doi: 10.1007/s00281-022-00922-y. Epub 2022 Mar 30.
3
Cardiac Manifestations of Systemic Lupus Erythematous: An Overview of the Incidence, Risk Factors, Diagnostic Criteria, Pathophysiology and Treatment Options.
SARS-CoV-2 感染与心血管疾病的分子串扰图谱:重点关注线粒体功能障碍和免疫炎症。
J Transl Med. 2023 Dec 16;21(1):915. doi: 10.1186/s12967-023-04787-z.
4
TLR7/TLR8 activation and susceptibility genes synergize to breach gut barrier in a mouse model of lupus.TLR7/TLR8 激活和易感基因协同作用破坏狼疮小鼠模型的肠道屏障。
Front Immunol. 2023 Jul 6;14:1187145. doi: 10.3389/fimmu.2023.1187145. eCollection 2023.
5
Pharmacologic inhibition of glycolysis prevents the development of lupus by altering the gut microbiome in mice.糖酵解的药理学抑制通过改变小鼠肠道微生物群来预防狼疮的发展。
iScience. 2023 Jun 14;26(7):107122. doi: 10.1016/j.isci.2023.107122. eCollection 2023 Jul 21.
6
Cardiac and vascular complications in lupus: Is there a role for sex?狼疮患者的心脏和血管并发症:性别是否起作用?
Front Immunol. 2023 Mar 29;14:1098383. doi: 10.3389/fimmu.2023.1098383. eCollection 2023.
系统性红斑狼疮的心脏表现:发生率、危险因素、诊断标准、病理生理学和治疗选择概述。
Cardiol Rev. 2022;30(1):38-43. doi: 10.1097/CRD.0000000000000358.
4
Systemic lupus erythematosus favors the generation of IL-17 producing double negative T cells.系统性红斑狼疮有利于产生产生白细胞介素-17 的双阴性 T 细胞。
Nat Commun. 2020 Jun 5;11(1):2859. doi: 10.1038/s41467-020-16636-4.
5
T cells expressing the lupus susceptibility allele Pbx1d enhance autoimmunity and atherosclerosis in dyslipidemic mice.表达狼疮易感性等位基因 Pbx1d 的 T 细胞可增强血脂异常小鼠的自身免疫和动脉粥样硬化。
JCI Insight. 2020 Jun 4;5(11):138274. doi: 10.1172/jci.insight.138274.
6
Endomyocardial biopsies in the diagnosis of myocardial involvement in systemic lupus erythematosus.心肌内膜活检在系统性红斑狼疮心肌受累诊断中的应用。
Lupus. 2020 Feb;29(2):199-204. doi: 10.1177/0961203319897116. Epub 2020 Jan 10.
7
Patrolling monocytes promote the pathogenesis of early lupus-like glomerulonephritis.巡逻单核细胞促进早期狼疮样肾小球肾炎的发病机制。
J Clin Invest. 2019 Apr 29;129(6):2251-2265. doi: 10.1172/JCI125116.
8
Cardiac phenotype in mouse models of systemic autoimmunity.系统性自身免疫小鼠模型的心脏表型。
Dis Model Mech. 2019 Mar 8;12(3):dmm036947. doi: 10.1242/dmm.036947.
9
Plasmacytoid Dendritic Cells: Development, Regulation, and Function.浆细胞样树突状细胞:发育、调控和功能。
Immunity. 2019 Jan 15;50(1):37-50. doi: 10.1016/j.immuni.2018.12.027.
10
Type I Interferons in Autoimmune Disease.I 型干扰素在自身免疫性疾病中的作用。
Annu Rev Pathol. 2019 Jan 24;14:369-393. doi: 10.1146/annurev-pathol-020117-043952. Epub 2018 Oct 17.