Suppr超能文献

调控交叉对话有助于链球菌抵抗锌中毒。

Regulatory cross-talk supports resistance to Zn intoxication in Streptococcus.

机构信息

School of Pharmacy and Medical Sciences, and Menzies Health Institute Queensland, Griffith University, Gold Coast, Australia.

出版信息

PLoS Pathog. 2022 Jul 21;18(7):e1010607. doi: 10.1371/journal.ppat.1010607. eCollection 2022 Jul.

Abstract

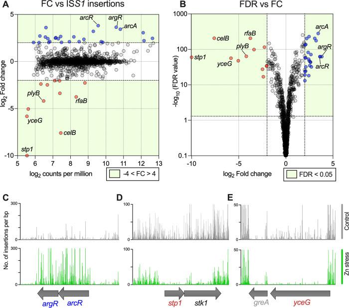
Metals such as copper (Cu) and zinc (Zn) are important trace elements that can affect bacterial cell physiology but can also intoxicate bacteria at high concentrations. Discrete genetic systems for management of Cu and Zn efflux have been described in several bacterial pathogens, including streptococci. However, insight into molecular cross-talk between systems for Cu and Zn management in bacteria that drive metal detoxification, is limited. Here, we describe a biologically consequential cross-system effect of metal management in group B Streptococcus (GBS) governed by the Cu-responsive copY regulator in response to Zn. RNAseq analysis of wild-type (WT) and copY-deficient GBS subjected to metal stress revealed unique transcriptional links between the systems for Cu and Zn detoxification. We show that the Cu-sensing role of CopY extends beyond Cu and enables CopY to regulate Cu and Zn stress responses that effect changes in gene function for central cellular processes, including riboflavin synthesis. CopY also supported GBS intracellular survival in human macrophages and virulence during disseminated infection in mice. In addition, we show a novel role for CovR in modulating GBS resistance to Zn intoxication. Identification of the Zn resistome of GBS using TraDIS revealed a suite of genes essential for GBS growth in metal stress. Several of the genes identified are novel to systems that support bacterial survival in metal stress and represent a diverse set of mechanisms that underpin microbial metal homeostasis during cell stress. Overall, this study reveals a new and important mechanism of cross-system complexity driven by CopY in bacteria to regulate cellular management of metal stress and survival.

摘要

金属如铜(Cu)和锌(Zn)是重要的微量元素,它们可以影响细菌细胞的生理功能,但在高浓度下也会使细菌中毒。几种细菌病原体(包括链球菌)中已经描述了用于管理 Cu 和 Zn 外排的离散遗传系统。然而,对于驱动金属解毒的细菌中 Cu 和 Zn 管理系统之间的分子串扰的了解有限。在这里,我们描述了 B 组链球菌(GBS)中金属管理的一个生物学上有意义的跨系统效应,该效应由 Cu 响应的 copY 调节剂响应 Zn 来调控。对金属应激下的野生型(WT)和 copY 缺陷型 GBS 的 RNAseq 分析揭示了 Cu 和 Zn 解毒系统之间独特的转录联系。我们表明,CopY 的 Cu 感应作用不仅限于 Cu,还使 CopY 能够调节 Cu 和 Zn 应激反应,从而改变包括核黄素合成在内的核心细胞过程的基因功能。CopY 还支持 GBS 在人巨噬细胞中的细胞内存活和在小鼠传播感染期间的毒力。此外,我们还展示了 CovR 在调节 GBS 对 Zn 中毒的抗性中的新作用。使用 TraDIS 鉴定 GBS 的 Zn 抗性组揭示了一套在金属应激下生长所必需的基因。鉴定出的几个基因是支持细菌在金属应激中存活的系统所特有的,代表了在细胞应激期间支持微生物金属动态平衡的一系列不同机制。总体而言,这项研究揭示了一种新的和重要的跨系统复杂性机制,该机制由细菌中的 CopY 驱动,以调节细胞对金属应激和存活的管理。

https://cdn.ncbi.nlm.nih.gov/pmc/blobs/a59f/9345489/0fcc6768e6ba/ppat.1010607.g001.jpg

文献检索

告别复杂PubMed语法,用中文像聊天一样搜索,搜遍4000万医学文献。AI智能推荐,让科研检索更轻松。

立即免费搜索

文件翻译

保留排版,准确专业,支持PDF/Word/PPT等文件格式,支持 12+语言互译。

免费翻译文档

深度研究

AI帮你快速写综述,25分钟生成高质量综述,智能提取关键信息,辅助科研写作。

立即免费体验