Suppr超能文献

褪黑素的长期给药可改善胆汁淤积性小鼠模型的肝脏表型。

Prolonged Administration of Melatonin Ameliorates Liver Phenotypes in Cholestatic Murine Model.

机构信息

Division of Gastroenterology and Hepatology, Department of Medicine, Indiana University School of Medicine, Indianapolis, Indiana; Department of Anatomical, Histological, Forensic Medicine and Orthopedics Sciences, Sapienza University of Rome, Rome, Italy.

Division of Gastroenterology and Hepatology, Department of Medicine, Indiana University School of Medicine, Indianapolis, Indiana.

出版信息

Cell Mol Gastroenterol Hepatol. 2022;14(4):877-904. doi: 10.1016/j.jcmgh.2022.07.007. Epub 2022 Jul 19.

Abstract

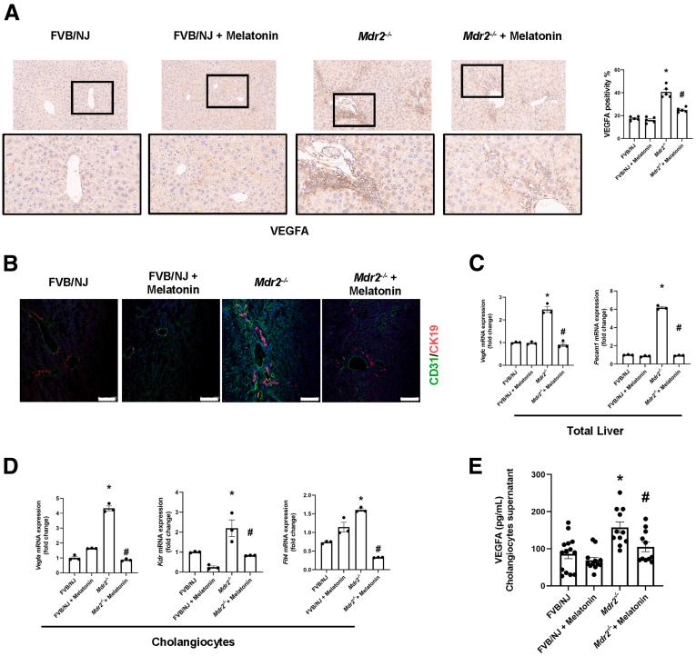
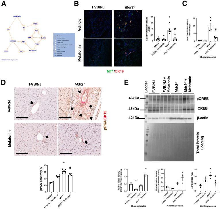
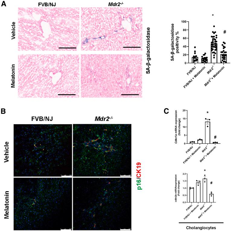
BACKGROUND & AIMS: Primary sclerosing cholangitis (PSC) is characterized by biliary senescence and hepatic fibrosis. Melatonin exerts its effects by interacting with Melatonin receptor 1 and 2 (MT1/MT2) melatonin receptors. Short-term (1 wk) melatonin treatment reduces a ductular reaction and liver fibrosis in bile duct-ligated rats by down-regulation of MT1 and clock genes, and in multidrug resistance gene 2 knockout (Mdr2) mice by decreased miR200b-dependent angiogenesis. We aimed to evaluate the long-term effects of melatonin on liver phenotype that may be mediated by changes in MT1/clock genes/miR200b/maspin/glutathione-S transferase (GST) signaling.

METHODS

Male wild-type and Mdr2 mice had access to drinking water with/without melatonin for 3 months. Liver damage, biliary proliferation/senescence, liver fibrosis, peribiliary inflammation, and angiogenesis were measured by staining in liver sections, and by quantitative polymerase chain reaction and enzyme-linked immunosorbent assay in liver samples. We confirmed a link between MT1/clock genes/miR200b/maspin/GST/angiogenesis signaling by Ingenuity Pathway Analysis software and measured liver phenotypes and the aforementioned signaling pathway in liver samples from the mouse groups, healthy controls, and PSC patients and immortalized human PSC cholangiocytes.

RESULTS

Chronic administration of melatonin to Mdr2 mice ameliorates liver phenotypes, which were associated with decreased MT1 and clock gene expression.

CONCLUSIONS

Melatonin improves liver histology and restores the circadian rhythm by interaction with MT1 through decreased angiogenesis and increased maspin/GST activity.

摘要

背景与目的

原发性硬化性胆管炎(PSC)的特征是胆管衰老和肝纤维化。褪黑素通过与褪黑素受体 1 和 2(MT1/MT2)褪黑素受体相互作用发挥作用。短期(1 周)褪黑素治疗通过下调 MT1 和时钟基因,减少胆管结扎大鼠的胆管反应和肝纤维化,通过减少 miR200b 依赖性血管生成减少多药耐药基因 2 敲除(Mdr2)小鼠的肝纤维化。我们旨在评估褪黑素对肝脏表型的长期影响,这种影响可能是通过 MT1/时钟基因/miR200b/maspin/谷胱甘肽-S-转移酶(GST)信号的变化介导的。

方法

雄性野生型和 Mdr2 小鼠可自由饮用含/不含褪黑素的水 3 个月。通过肝脏切片染色、肝脏样本定量聚合酶链反应和酶联免疫吸附试验测量肝损伤、胆管增殖/衰老、肝纤维化、胆管周围炎症和血管生成。我们通过 Ingenuity 通路分析软件证实了 MT1/时钟基因/miR200b/maspin/GST/血管生成信号通路之间的联系,并测量了来自各组小鼠、健康对照组、PSC 患者和永生化人 PSC 胆管细胞的肝脏表型和上述信号通路。

结果

慢性给予 Mdr2 小鼠褪黑素可改善肝脏表型,这与 MT1 和时钟基因表达降低有关。

结论

褪黑素通过与 MT1 相互作用,通过减少血管生成和增加 maspin/GST 活性,改善肝脏组织学并恢复昼夜节律。

https://cdn.ncbi.nlm.nih.gov/pmc/blobs/46e4/9425041/e96450da6701/fx1.jpg

文献检索

告别复杂PubMed语法,用中文像聊天一样搜索,搜遍4000万医学文献。AI智能推荐,让科研检索更轻松。

立即免费搜索

文件翻译

保留排版,准确专业,支持PDF/Word/PPT等文件格式,支持 12+语言互译。

免费翻译文档

深度研究

AI帮你快速写综述,25分钟生成高质量综述,智能提取关键信息,辅助科研写作。

立即免费体验