Suppr超能文献

环状 RNA 0010235 通过诱饵 miR-588 调控 HOXA10 表达促进非小细胞肺癌细胞的恶性表型和放射抵抗

Circ_0010235 Regulates HOXA10 Expression to Promote Malignant Phenotypes and Radioresistance in Non-small Cell Lung Cancer Cells Via Decoying miR-588.

机构信息

Oncology Xiangyang No.1 People's Hospital, Hubei University of Medicine, Hubei, China.

Respiratory and Critical Care Medicine Xiangyang Centeral Hospital, Affiliated Hospital of Hubei University of Arts and Science, Hubei, China.

出版信息

Balkan Med J. 2022 Jul 22;39(4):255-266. doi: 10.4274/balkanmedj.galenos.2022.2022-2-50.

Abstract

BACKGROUND

Circular RNAs (circRNAs) are key modulators in carcinogenesis and radioresistance in multiple kinds of human cancers.

AIMS

To explore the role of circ_0010235 in non-small cell lung cancer (NSCLC).

STUDY DESIGN

Cell culture study and animal study.

METHODS

The detection of circ_0010235, microRNA-588 (miR-588), and homeobox protein A10 (HOXA10) was implemented via reverse transcription-quantitative polymerase chain reaction (RT-qPCR). CCK-8, EdU, flow cytometry, transwell, and wound healing assays. These strategies were applied to evaluate cell functions. The western blot technique was employed for protein examination. The colony formation assay was used to determine cell survival after radiation treatment. In vivo research was performed by tumor xenograft assay. The binding analysis was also carried out through dual-luciferase reporter and RNA immunoprecipitation studies.

RESULTS

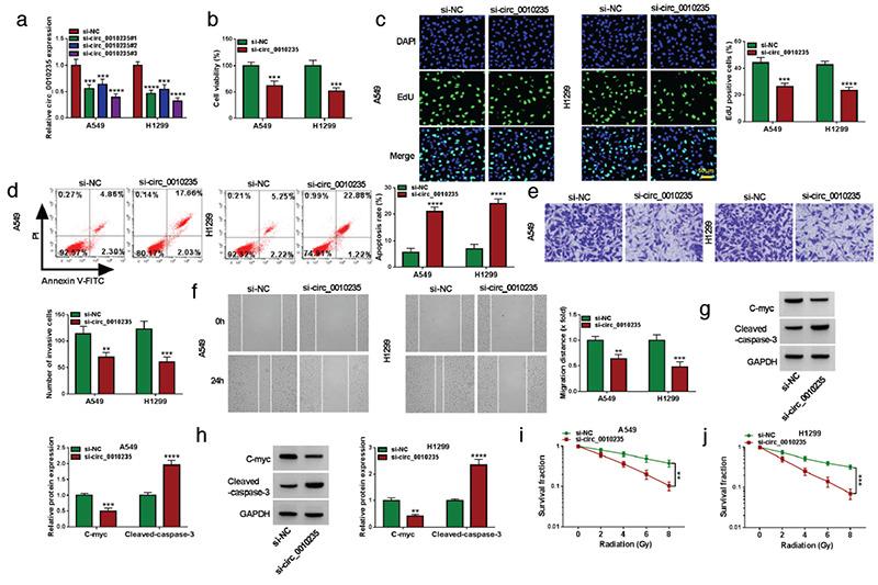
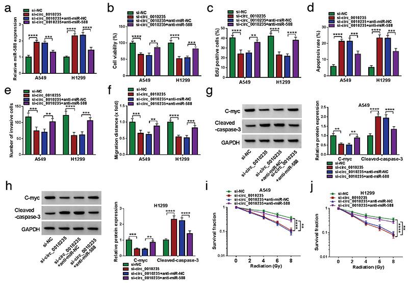
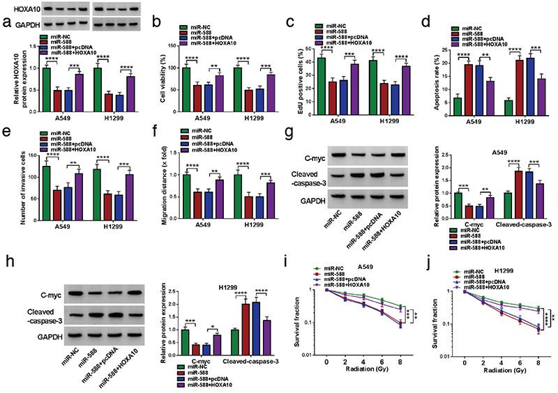
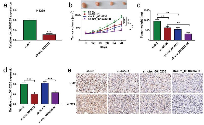
Circ_0010235 had an enhanced expression in NSCLC. Circ_0010235 deficiency inhibited cell proliferation, invasiveness, and migratory ability but promoted apoptosis and radiosensitivity. Downregulation of circ_0010235 decelerated tumor growth and promoted radiation sensitivity in vivo. Circ_0010235 was controlled biologically in NSCLC cells by combining with miR-588 and targeting miR-588. HOXA10 acted as a target of miR-588. MiR-588 upregulation inhibited NSCLC cell malignant phenotypes and elevated radiosensitivity via downregulating HOXA10. Circ_0010235 could regulate the level of HOXA10 by sponging miR-588.

CONCLUSION

Circ_0010235 contributed to the malignant progression of NSCLC, but suppressed the radiation sensitivity via targeting miR- 588 to induce HOXA10 upregulation.

摘要

背景

环状 RNA(circRNAs)是多种人类癌症发生和放射抵抗的关键调节剂。

目的

探索 circ_0010235 在非小细胞肺癌(NSCLC)中的作用。

研究设计

细胞培养研究和动物研究。

方法

通过逆转录定量聚合酶链反应(RT-qPCR)检测 circ_0010235、微小 RNA-588(miR-588)和同源盒蛋白 A10(HOXA10)。CCK-8、EdU、流式细胞术、Transwell 和划痕愈合试验用于评估细胞功能。Western blot 技术用于蛋白质检测。克隆形成试验用于检测放射治疗后细胞的存活情况。通过肿瘤异种移植试验进行体内研究。通过双荧光素酶报告和 RNA 免疫沉淀研究进行结合分析。

结果

circ_0010235 在 NSCLC 中表达增强。circ_0010235 缺失抑制细胞增殖、侵袭和迁移能力,但促进细胞凋亡和放射敏感性。circ_0010235 的下调在体内减缓肿瘤生长并促进放射敏感性。circ_0010235 通过与 miR-588 结合并靶向 miR-588在 NSCLC 细胞中发挥生物学作用。HOXA10 是 miR-588 的靶标。miR-588 上调通过下调 HOXA10 抑制 NSCLC 细胞恶性表型并提高放射敏感性。circ_0010235 可以通过海绵吸附 miR-588 来调节 HOXA10 的水平。

结论

circ_0010235 促进 NSCLC 的恶性进展,但通过靶向 miR-588 诱导 HOXA10 上调来抑制放射敏感性。

https://cdn.ncbi.nlm.nih.gov/pmc/blobs/ddae/9326941/386d0d2088f1/BMJ-39-255-g1.jpg

文献AI研究员

20分钟写一篇综述,助力文献阅读效率提升50倍。

立即体验

用中文搜PubMed

大模型驱动的PubMed中文搜索引擎

马上搜索

文档翻译

学术文献翻译模型,支持多种主流文档格式。

立即体验