Suppr超能文献

XAB2 在 DNA 损伤依赖性转录抑制过程中的动态变化。

XAB2 dynamics during DNA damage-dependent transcription inhibition.

机构信息

Institut NeuroMyogène (INMG), CNRS UMR 5310, INSERM U1217, Université Claude Bernard Lyon 1, Lyon, France.

出版信息

Elife. 2022 Jul 26;11:e77094. doi: 10.7554/eLife.77094.

Abstract

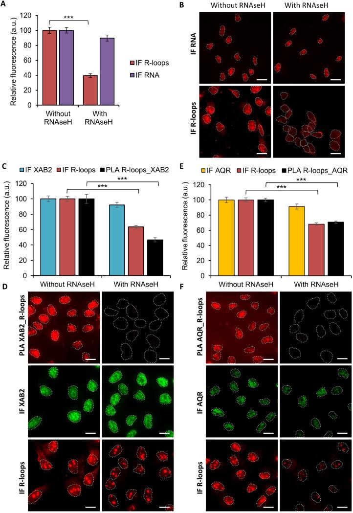
Xeroderma Pigmentosum group A-binding protein 2 (XAB2) is a multifunctional protein playing a critical role in distinct cellular processes including transcription, splicing, DNA repair, and messenger RNA export. In this study, we demonstrate that XAB2 is involved specifically and exclusively in Transcription-Coupled Nucleotide Excision Repair (TC-NER) reactions and solely for RNA polymerase 2 (RNAP2)-transcribed genes. Surprisingly, contrary to all the other NER proteins studied so far, XAB2 does not accumulate on the local UV-C damage; on the contrary, it becomes more mobile after damage induction. XAB2 mobility is restored when DNA repair reactions are completed. By scrutinizing from which cellular complex/partner/structure XAB2 is released, we have identified that XAB2 is detached after DNA damage induction from DNA:RNA hybrids, commonly known as R-loops, and from the CSA and XPG proteins. This release contributes to the DNA damage recognition step during TC-NER, as in the absence of XAB2, RNAP2 is blocked longer on UV lesions. Moreover, we also demonstrate that XAB2 has a role in retaining RNAP2 on its substrate without any DNA damage.

摘要

着色性干皮病组 A 结合蛋白 2(XAB2)是一种多功能蛋白,在包括转录、剪接、DNA 修复和信使 RNA 输出在内的不同细胞过程中发挥着关键作用。在这项研究中,我们证明 XAB2 专门且仅参与转录偶联核苷酸切除修复(TC-NER)反应,并且仅针对 RNA 聚合酶 2(RNAP2)转录的基因。令人惊讶的是,与迄今为止研究的所有其他 NER 蛋白相反,XAB2 不会在局部 UV-C 损伤处积累;相反,在损伤诱导后,它变得更加移动。当 DNA 修复反应完成时,XAB2 的移动性会恢复。通过仔细研究 XAB2 从哪个细胞复合物/伴侣/结构中释放出来,我们已经确定 XAB2 在 DNA 损伤诱导后从 DNA:RNA 杂交体(通常称为 R 环)以及 CSA 和 XPG 蛋白中分离出来。这种释放有助于 TC-NER 中的 DNA 损伤识别步骤,因为在没有 XAB2 的情况下,RNAP2 在 UV 损伤上的阻断时间更长。此外,我们还证明 XAB2 在没有任何 DNA 损伤的情况下在其底物上保留 RNAP2 方面具有作用。

https://cdn.ncbi.nlm.nih.gov/pmc/blobs/48ec/9436415/7b7cf37eeebd/elife-77094-fig1.jpg

文献检索

告别复杂PubMed语法,用中文像聊天一样搜索,搜遍4000万医学文献。AI智能推荐,让科研检索更轻松。

立即免费搜索

文件翻译

保留排版,准确专业,支持PDF/Word/PPT等文件格式,支持 12+语言互译。

免费翻译文档

深度研究

AI帮你快速写综述,25分钟生成高质量综述,智能提取关键信息,辅助科研写作。

立即免费体验