Suppr超能文献

靶向血脑屏障连接蛋白可防止炎症性血脑屏障渗漏和星形胶质细胞增生。

Targeting gliovascular connexins prevents inflammatory blood-brain barrier leakage and astrogliosis.

机构信息

Physiology Group, Department of Basic and Applied Medical Sciences, Faculty of Medicine and Health Sciences, Ghent University, Ghent, Belgium.

Institute of Cellular Neurosciences, Faculty of Medicine, University of Bonn, Bonn, Germany.

出版信息

JCI Insight. 2022 Aug 22;7(16):e135263. doi: 10.1172/jci.insight.135263.

Abstract

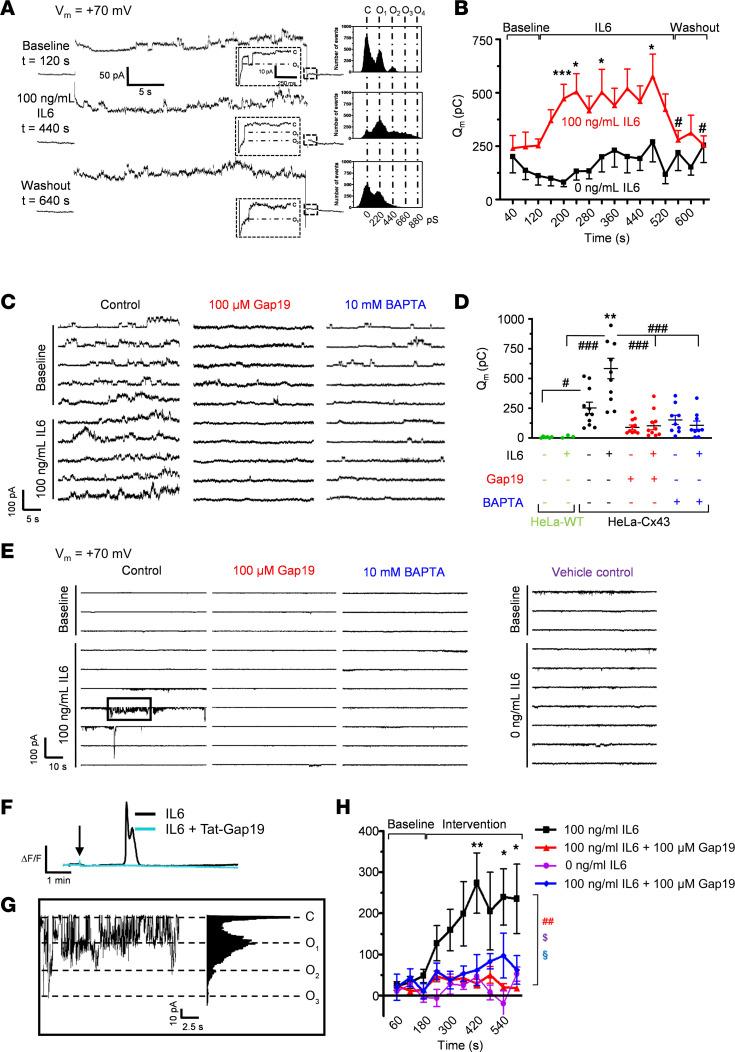
The blood-brain barrier is formed by capillary endothelial cells expressing connexin 37 (Cx37), Cx40, and Cx43 and is joined by closely apposed astrocytes expressing Cx43 and Cx30. We investigated whether connexin-targeting peptides could limit barrier leakage triggered by LPS-induced systemic inflammation in mice. Intraperitoneal LPS administration increased endothelial and astrocytic Cx43 expression; elevated TNF-α, IL-1β, IFN-γ, and IL-6 in plasma and IL-6 in the brain; and induced barrier leakage recorded over 24 hours. Barrier leakage was largely prevented by global Cx43 knockdown and Cx43/Cx30 double knockout in astrocytes, slightly diminished by endothelial Cx43 knockout, and not protected by global Cx30 knockout. Intravenous administration of Gap27 or Tat-Gap19 peptides just before LPS also prevented barrier leakage, and intravenously administered BAPTA-AM to chelate intracellular calcium was equally effective. Patch-clamp experiments demonstrated LPS-induced Cx43 hemichannel opening in endothelial cells, which was suppressed by Gap27, Gap19, and BAPTA. LPS additionally triggered astrogliosis that was prevented by intravenous Tat-Gap19 or BAPTA-AM. Cortically applied Tat-Gap19 or BAPTA-AM to primarily target astrocytes also strongly diminished barrier leakage. In vivo dye uptake and in vitro patch-clamp showed Cx43 hemichannel opening in astrocytes that was induced by IL-6 in a calcium-dependent manner. We conclude that targeting endothelial and astrocytic connexins is a powerful approach to limit barrier failure and astrogliosis.

摘要

血脑屏障由表达连接蛋白 37(Cx37)、Cx40 和 Cx43 的毛细血管内皮细胞形成,并由紧密相邻的表达 Cx43 和 Cx30 的星形胶质细胞连接。我们研究了连接蛋白靶向肽是否可以限制脂多糖(LPS)诱导的全身炎症引发的小鼠血脑屏障渗漏。腹腔内 LPS 给药增加了内皮细胞和星形胶质细胞的 Cx43 表达;增加了血浆中的 TNF-α、IL-1β、IFN-γ 和 IL-6 以及脑中的 IL-6;并在 24 小时内诱导了屏障渗漏。在星形胶质细胞中,通过 Cx43 敲低和 Cx43/Cx30 双敲除,屏障渗漏得到了很大的预防;通过内皮细胞 Cx43 敲除,略有减轻;而通过 Cx30 敲除,则没有得到保护。在 LPS 给药前静脉内给予 Gap27 或 Tat-Gap19 肽也可预防屏障渗漏,静脉内给予 BAPTA-AM 螯合细胞内钙也同样有效。膜片钳实验表明,LPS 诱导内皮细胞中的 Cx43 半通道开放,该开放可被 Gap27、Gap19 和 BAPTA 抑制。LPS 还引发星形胶质细胞增生,可通过静脉内给予 Tat-Gap19 或 BAPTA-AM 预防。皮质应用 Tat-Gap19 或 BAPTA-AM 主要靶向星形胶质细胞,也强烈减轻了屏障渗漏。体内染料摄取和体外膜片钳实验表明,IL-6 以钙依赖性方式诱导星形胶质细胞中的 Cx43 半通道开放。我们的结论是,靶向内皮细胞和星形胶质细胞的连接蛋白是限制屏障破坏和星形胶质细胞增生的有效方法。

https://cdn.ncbi.nlm.nih.gov/pmc/blobs/f1c1/9462469/7c3863d639fd/jciinsight-7-135263-g145.jpg

文献AI研究员

20分钟写一篇综述,助力文献阅读效率提升50倍。

立即体验

用中文搜PubMed

大模型驱动的PubMed中文搜索引擎

马上搜索

文档翻译

学术文献翻译模型,支持多种主流文档格式。

立即体验