Suppr超能文献

百里酚通过抑制 NLRP3 炎性小体激活和 AMPK-mTOR 自噬通路缓解 LPS 诱导的肝炎症和细胞凋亡。

Thymol Alleviates LPS-Induced Liver Inflammation and Apoptosis by Inhibiting NLRP3 Inflammasome Activation and the AMPK-mTOR-Autophagy Pathway.

机构信息

Institute of Animal Nutrition, Northeast Agricultural University, Harbin 150030, China.

出版信息

Nutrients. 2022 Jul 8;14(14):2809. doi: 10.3390/nu14142809.

Abstract

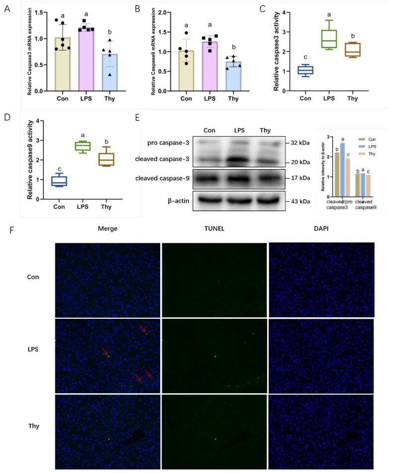
Thymol is a natural antibacterial agent found in the essential oil extracted from thyme, which has been proven to be beneficial in food and medicine. Meanwhile, the NOD-like receptor family pyrin domain-containing 3 (NLRP3) inflammasome and autophagy have been reported to play key roles in the progression of liver injury. However, the effects of thymol on the NLRP3 inflammasome and autophagy in protecting the liver remain unclear. The present study used a mouse model with liver injury induced by lipopolysaccharides (LPS) to investigate the regulatory mechanisms of thymol. We found that thymol alleviated LPS-induced liver structural damage, as judged by reduced inflammatory cell infiltration and improved structure. In addition, elevated levels of the liver damage indicators (alanine transaminase (ALT), aspartate transaminase (AST), and total bilirubin (TBIL)) dropped after thymol administration. The mRNA and protein expression of inflammatory cytokines (tumor necrosis factor (TNF)-α, interleukin (IL)-6, and IL-22), apoptosis-related genes (caspase3 and caspase9), and the activity of apoptosis-related genes (caspase3 and caspase9) were increased in LPS-treated livers, whereas the changes were alleviated after thymol administration. Thymol inhibited LPS-induced increment in lactate dehydrogenase (LDH) activity in primary hepatocytes of the mouse. In addition, thymol protected mice from liver injury by inhibiting NLRP3 inflammasome activation induced by LPS. Mechanistically, the present study indicates that thymol has liver protective activity resulting from the modulation of the AMP-activated protein kinase-mammalian target of rapamycin (AMPK-mTOR) to regulate the autophagy pathway, hence curbing inflammation.

摘要

百里香酚是一种天然的抗菌剂,存在于从百里香中提取的精油中,已被证明在食品和医药方面有益。同时,NOD 样受体家族含pyrin 结构域蛋白 3(NLRP3)炎症小体和自噬已被报道在肝损伤的进展中发挥关键作用。然而,百里香酚对 NLRP3 炎症小体和自噬在保护肝脏方面的作用尚不清楚。本研究使用脂多糖(LPS)诱导的肝损伤小鼠模型来研究百里香酚的调节机制。我们发现,百里香酚缓解了 LPS 诱导的肝结构损伤,判断依据为炎症细胞浸润减少和结构改善。此外,百里香酚给药后,肝损伤标志物(丙氨酸转氨酶(ALT)、天冬氨酸转氨酶(AST)和总胆红素(TBIL))水平升高。LPS 处理的肝脏中炎症细胞因子(肿瘤坏死因子(TNF)-α、白细胞介素(IL)-6 和 IL-22)、凋亡相关基因(caspase3 和 caspase9)和凋亡相关基因的活性(caspase3 和 caspase9)的 mRNA 和蛋白表达增加,而百里香酚给药后这些变化得到缓解。百里香酚抑制 LPS 诱导的小鼠原代肝细胞中乳酸脱氢酶(LDH)活性的增加。此外,百里香酚通过抑制 LPS 诱导的 NLRP3 炎症小体的激活来保护小鼠免受肝损伤。从机制上讲,本研究表明,百里香酚具有肝保护活性,这是通过调节 AMP 激活的蛋白激酶-雷帕霉素靶蛋白(AMPK-mTOR)来调节自噬途径来实现的,从而抑制炎症。

https://cdn.ncbi.nlm.nih.gov/pmc/blobs/2a2d/9319298/de505f5c0489/nutrients-14-02809-g001.jpg

文献AI研究员

20分钟写一篇综述,助力文献阅读效率提升50倍。

立即体验

用中文搜PubMed

大模型驱动的PubMed中文搜索引擎

马上搜索

文档翻译

学术文献翻译模型,支持多种主流文档格式。

立即体验