Suppr超能文献

一种无需缝合来模拟屈肌腱粘连形成的简化小鼠模型。

A Simplified Murine Model to Imitate Flexor Tendon Adhesion Formation without Suture.

作者信息

Bao Rong, Cheng Shi, Zhu Jianyu, Hai Feng, Mi Wenli, Liu Shen

机构信息

Department of Orthopaedics, Sixth People's Hospital, Jiao Tong University, 600 Yishan Rd, Shanghai 200233, China.

Department of Integrative Medicine and Neurobiology, School of Basic Medical Science, Institutes of Integrative Medicine, State Key Laboratory of Medical Neurobiology and MOE Frontiers Center for Brain Science, Institutes of Brain Science, Shanghai Medical College, Fudan University, Shanghai 200032, China.

出版信息

Biomimetics (Basel). 2022 Jul 7;7(3):92. doi: 10.3390/biomimetics7030092.

Abstract

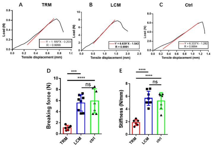
Peritendinous adhesion (PA) around tendons are daunting challenges for hand surgeons. Tenotomy with various sutures are considered classical tendon repair models (TRM) of tendon adhesion as well as tendon healing. However, potential biomimetic therapies such as anti-adhesion barriers and artificial tendon sheaths to avoid recurrence of PA are sometimes tested in these models without considering tendon healing. Thus, our aim is to create a simplified model without sutures in this study by using three 6 mm longitudinal and parallel incisions called the longitudinal incision model (LCM) in the murine flexor tendon. We found that the adhesion score of LCM has no significant difference to that in TRM. The range of motion (ROM) reveals similar adhesion formation in both TRM and LCM groups. Moreover, mRNA expression levels of collagen I and III in LCM shows no significant difference to that in TRM. The breaking force and stiffness of LCM were significantly higher than that of TRM. Therefore, LCM can imitate flexor tendon adhesion formation without sutures compared to TRM, without significant side effects on biomechanics with an easy operation.

摘要

肌腱周围的腱周粘连(PA)是手外科医生面临的艰巨挑战。采用各种缝线的肌腱切断术被认为是肌腱粘连以及肌腱愈合的经典肌腱修复模型(TRM)。然而,有时在这些模型中会测试诸如抗粘连屏障和人工腱鞘等潜在的仿生疗法以避免PA复发,却未考虑肌腱愈合情况。因此,在本研究中,我们的目标是通过在小鼠屈肌腱上使用三个6毫米长的纵向平行切口(称为纵向切口模型,LCM)来创建一个无缝线的简化模型。我们发现LCM的粘连评分与TRM中的粘连评分无显著差异。活动范围(ROM)显示TRM组和LCM组中粘连形成相似。此外,LCM中I型和III型胶原蛋白的mRNA表达水平与TRM中的无显著差异。LCM的断裂力和刚度显著高于TRM。因此,与TRM相比,LCM无需缝线即可模拟屈肌腱粘连形成,对生物力学无显著副作用且操作简便。

https://cdn.ncbi.nlm.nih.gov/pmc/blobs/dea9/9326731/2ead93fb7a8d/biomimetics-07-00092-g0A1.jpg

文献AI研究员

20分钟写一篇综述,助力文献阅读效率提升50倍。

立即体验

用中文搜PubMed

大模型驱动的PubMed中文搜索引擎

马上搜索

文档翻译

学术文献翻译模型,支持多种主流文档格式。

立即体验