• 文献检索
  • 文档翻译
  • 深度研究
  • 学术资讯
  • Suppr Zotero 插件Zotero 插件
  • 邀请有礼
  • 套餐&价格
  • 历史记录
应用&插件
Suppr Zotero 插件Zotero 插件浏览器插件Mac 客户端Windows 客户端微信小程序
定价
高级版会员购买积分包购买API积分包
服务
文献检索文档翻译深度研究API 文档MCP 服务
关于我们
关于 Suppr公司介绍联系我们用户协议隐私条款
关注我们

Suppr 超能文献

核心技术专利:CN118964589B侵权必究
粤ICP备2023148730 号-1Suppr @ 2026

文献检索

告别复杂PubMed语法,用中文像聊天一样搜索,搜遍4000万医学文献。AI智能推荐,让科研检索更轻松。

立即免费搜索

文件翻译

保留排版,准确专业,支持PDF/Word/PPT等文件格式,支持 12+语言互译。

免费翻译文档

深度研究

AI帮你快速写综述,25分钟生成高质量综述,智能提取关键信息,辅助科研写作。

立即免费体验

2009 年至 2017 年中国贫困农村地区抗 HCV 阳性人群中 HIV-1 感染对其自然进程的影响。

Impact of HIV-1 Infection on the Natural Progress of an Anti-HCV Positive Population in an Impoverished Village in China from 2009 to 2017.

机构信息

Department of Microbiology and Infectious Disease Center, School of Basic Medical Sciences, Peking University, Beijing 100191, China.

China Sinopharm International Corporation, Beijing 100029, China.

出版信息

Viruses. 2022 Jul 26;14(8):1621. doi: 10.3390/v14081621.

DOI:10.3390/v14081621
PMID:35893687
原文链接:https://pmc.ncbi.nlm.nih.gov/articles/PMC9330172/
Abstract

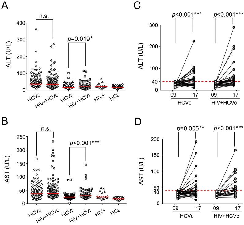
Our study aimed to determine the impact of HIV coinfection on the natural progression of liver disease in treatment-naive HCV-infected patients. From 2009 to 2017, we tracked non-invasive markers of liver fibrosis and end-stage liver disease (ESLD)-associated mortality among HCV mono-infected and HIV/HCV coinfected patients in an impoverished village in China. The study cohort consisted of 355 HBsAg-negative and anti-HCV (+) or anti-HIV (+) patients recruited in July 2009, 164 of whom were diagnosed with HIV-1 infection. The surviving patients were re-evaluated in August 2017. During the follow-up, the disease status, liver biochemical, and non-invasive indicators of liver fibrosis (APRI and FIB-4) were measured. The transaminases ALT and AST were significantly higher in HIV-positive HCV resolvers (HIV+ HCVr) than in HIV-negative HCV resolvers (HCVr) (p = 0.019 and p < 0.0001, respectively). APRI and FIB-4 scores of HIV-positive chronic HCV carriers (HIV+ HCVc) were significantly higher than in HIV-negative chronic HCV carriers (HCVc) (p < 0.001). Similarly, APRI and FIB-4 scores were higher in the HIV+ HCVr group than in the HCVr group (ps < 0.001). From 2009 to 2017, the levels of ALT (p = 0.006), AST (p = 0.003), APRI (p = 0.015), and FIB-4 (p = 0.025) were significantly elevated in the HIV/HCV coinfected patients with CD4+ T counts below 500 cells/l. ESLD-related mortality was significantly greater in HIV/HCV-infected cases than in HCV mono-infected patients (73.3% vs. 31.3%, p = 0.009) among patients (n = 45) who died between 2009 and 2017 during follow-up. These findings suggest a higher risk of ESLD-related death and rapid progression of liver fibrosis in HIV/HCV coinfected individuals compared with HCV mono-infected patients. During HIV/HCV coinfection, HIV infection may aggravate HCV-associated liver injury.

摘要

我们的研究旨在确定 HIV 合并感染对未经治疗的 HCV 感染患者肝脏疾病自然进程的影响。在 2009 年至 2017 年期间,我们在中国一个贫困村庄追踪了 HCV 单感染和 HIV/HCV 合并感染患者的非侵入性肝纤维化标志物和终末期肝病(ESLD)相关死亡率。研究队列包括 2009 年 7 月招募的 355 名 HBsAg 阴性和抗 HCV(+)或抗 HIV(+)患者,其中 164 名患者被诊断为 HIV-1 感染。在 2017 年 8 月对幸存患者进行了重新评估。在随访期间,测量了疾病状态、肝生化和非侵入性肝纤维化指标(APRI 和 FIB-4)。ALT 和 AST 在 HIV 阳性 HCV 治愈者(HIV+ HCVr)中明显高于 HIV 阴性 HCV 治愈者(HCVr)(p=0.019 和 p<0.0001)。HIV 阳性慢性 HCV 携带者(HIV+ HCVc)的 APRI 和 FIB-4 评分明显高于 HIV 阴性慢性 HCV 携带者(HCVc)(p<0.001)。同样,HIV+ HCVr 组的 APRI 和 FIB-4 评分高于 HCVr 组(p<0.001)。从 2009 年到 2017 年,CD4+T 计数<500 个细胞/l 的 HIV/HCV 合并感染患者的 ALT(p=0.006)、AST(p=0.003)、APRI(p=0.015)和 FIB-4(p=0.025)水平显著升高。在 2009 年至 2017 年随访期间死亡的 45 例患者中,HIV/HCV 感染患者的 ESLD 相关死亡率明显高于 HCV 单感染患者(73.3% vs. 31.3%,p=0.009)。这些发现表明,与 HCV 单感染患者相比,HIV/HCV 合并感染患者的 ESLD 相关死亡风险和肝纤维化快速进展风险更高。在 HIV/HCV 合并感染期间,HIV 感染可能会加重 HCV 相关的肝损伤。

https://cdn.ncbi.nlm.nih.gov/pmc/blobs/11c6/9330172/c496e6b2f129/viruses-14-01621-g004.jpg
https://cdn.ncbi.nlm.nih.gov/pmc/blobs/11c6/9330172/0a579453a717/viruses-14-01621-g001.jpg
https://cdn.ncbi.nlm.nih.gov/pmc/blobs/11c6/9330172/880ab7384ec1/viruses-14-01621-g002.jpg
https://cdn.ncbi.nlm.nih.gov/pmc/blobs/11c6/9330172/7fa31b3e28d7/viruses-14-01621-g003.jpg
https://cdn.ncbi.nlm.nih.gov/pmc/blobs/11c6/9330172/c496e6b2f129/viruses-14-01621-g004.jpg
https://cdn.ncbi.nlm.nih.gov/pmc/blobs/11c6/9330172/0a579453a717/viruses-14-01621-g001.jpg
https://cdn.ncbi.nlm.nih.gov/pmc/blobs/11c6/9330172/880ab7384ec1/viruses-14-01621-g002.jpg
https://cdn.ncbi.nlm.nih.gov/pmc/blobs/11c6/9330172/7fa31b3e28d7/viruses-14-01621-g003.jpg
https://cdn.ncbi.nlm.nih.gov/pmc/blobs/11c6/9330172/c496e6b2f129/viruses-14-01621-g004.jpg

相似文献

1
Impact of HIV-1 Infection on the Natural Progress of an Anti-HCV Positive Population in an Impoverished Village in China from 2009 to 2017.2009 年至 2017 年中国贫困农村地区抗 HCV 阳性人群中 HIV-1 感染对其自然进程的影响。
Viruses. 2022 Jul 26;14(8):1621. doi: 10.3390/v14081621.
2
HCV co-infection and markers of liver injury and fibrosis among HIV-positive childbearing women in Ukraine: results from a cohort study.乌克兰HIV阳性育龄妇女中的丙型肝炎病毒合并感染以及肝损伤和纤维化标志物:一项队列研究的结果
BMC Infect Dis. 2016 Dec 12;16(1):755. doi: 10.1186/s12879-016-2089-7.
3
Suboptimal performance of APRI and FIB-4 in ruling out significant fibrosis and confirming cirrhosis in HIV/HCV co-infected and HCV mono-infected patients.APRI 和 FIB-4 在排除 HIV/HCV 合并感染和 HCV 单感染患者的显著纤维化和确认肝硬化方面表现不佳。
Infection. 2019 Jun;47(3):409-415. doi: 10.1007/s15010-018-1258-6. Epub 2018 Dec 5.
4
Correlation of transient elastography with APRI and FIB-4 in a cohort of patients with congenital bleeding disorders and HCV or HIV/HCV coinfection.瞬时弹性成像与 APRI 和 FIB-4 在先天性出血性疾病伴 HCV 或 HIV/HCV 合并感染患者队列中的相关性。
Haemophilia. 2010 Sep 1;16(5):778-85. doi: 10.1111/j.1365-2516.2010.02204.x. Epub 2010 Mar 15.
5
Biochemical non-invasive assessment of liver fibrosis cannot replace biopsy in HIV-HCV coinfected patients.在HIV-HCV合并感染患者中,肝纤维化的生化非侵入性评估不能替代活检。
Ann Hepatol. 2016 Jan-Feb;15(1):27-32. doi: 10.5604/16652681.1184197.
6
Combination Antiretroviral Therapy Is Associated With Reduction in Liver Fibrosis Scores in HIV-1-Infected Subjects.联合抗逆转录病毒疗法与降低HIV-1感染受试者的肝纤维化评分相关。
Medicine (Baltimore). 2016 Feb;95(5):e2660. doi: 10.1097/MD.0000000000002660.
7
Evaluation of hepatic fibrosis in HIV/HCV co-infected individuals in Yaoundé, Cameroon: usefulness of APRI score in resource-constrained settings.喀麦隆雅温得地区 HIV/HCV 合并感染个体肝纤维化的评估:APRI 评分在资源有限环境下的应用价值。
BMC Infect Dis. 2020 Oct 15;20(1):758. doi: 10.1186/s12879-020-05477-7.
8
Cocaine/crack use is not associated with fibrosis progression measured by AST-to-Platelet Ratio Index in HIV-HCV co-infected patients: a cohort study.一项队列研究表明,在合并感染艾滋病毒和丙型肝炎病毒的患者中,使用可卡因/快克与通过谷草转氨酶与血小板比值指数衡量的纤维化进展无关。
BMC Infect Dis. 2017 Jan 17;17(1):80. doi: 10.1186/s12879-017-2196-0.
9
Hepatic Fibrosis Progression in HIV-Hepatitis C Virus Co-Infection--The Effect of Sex on Risk of Significant Fibrosis Measured by Aspartate-to-Platelet Ratio Index.HIV-丙型肝炎病毒合并感染中的肝纤维化进展——性别对通过天冬氨酸与血小板比值指数测量的显著纤维化风险的影响。
PLoS One. 2015 Jun 19;10(6):e0129868. doi: 10.1371/journal.pone.0129868. eCollection 2015.
10
Transient elastography: a non-invasive tool for assessing liver fibrosis in HIV/HCV patients.瞬时弹性成像:一种用于评估 HIV/HCV 患者肝纤维化的非侵入性工具。
World J Gastroenterol. 2010 Nov 7;16(41):5225-32. doi: 10.3748/wjg.v16.i41.5225.

引用本文的文献

1
HIV and Co-Infections: Updates and Insights.艾滋病毒及合并感染:最新研究进展与启示。
Viruses. 2023 Apr 29;15(5):1097. doi: 10.3390/v15051097.

本文引用的文献

1
Hepatitis C Guidance 2019 Update: American Association for the Study of Liver Diseases-Infectious Diseases Society of America Recommendations for Testing, Managing, and Treating Hepatitis C Virus Infection.《2019年丙型肝炎指南更新:美国肝病研究协会-美国传染病学会关于丙型肝炎病毒感染检测、管理及治疗的建议》
Hepatology. 2020 Feb;71(2):686-721. doi: 10.1002/hep.31060.
2
EASL Recommendations on Treatment of Hepatitis C 2018.2018年欧洲肝脏研究学会丙型肝炎治疗推荐意见
J Hepatol. 2018 Aug;69(2):461-511. doi: 10.1016/j.jhep.2018.03.026. Epub 2018 Apr 9.
3
Human immunodeficiency virus and liver disease: An update.
人类免疫缺陷病毒与肝脏疾病:最新进展
Hepatology. 2015 Dec;62(6):1871-82. doi: 10.1002/hep.28150. Epub 2015 Oct 20.
4
Baseline prevalence and predictors of liver fibrosis among HIV-positive individuals: a substudy of the INSIGHT Strategic Timing of AntiRetroviral Treatment (START) trial.HIV阳性个体中肝纤维化的基线患病率及预测因素:INSIGHT抗逆转录病毒治疗策略性时机(START)试验的一项子研究
HIV Med. 2015 Apr;16 Suppl 1(Suppl 1):129-36. doi: 10.1111/hiv.12241.
5
Comparison of liver fibrosis progression in HIV/HCV co-infected and HCV mono-infected patients by transient elastometry.通过瞬时弹性成像技术比较HIV/HCV合并感染患者和HCV单感染患者的肝纤维化进展情况。
Scand J Infect Dis. 2014 Nov;46(11):797-802. doi: 10.3109/00365548.2014.952245. Epub 2014 Sep 22.
6
Advanced liver fibrosis by transient elastography, fibrosis 4, and alanine aminotransferase/platelet ratio index among Asian hepatitis C with and without human immunodeficiency virus infection: role of vitamin D levels.在合并和未合并人类免疫缺陷病毒感染的亚洲丙型肝炎患者中,通过瞬时弹性成像、纤维化4以及丙氨酸氨基转移酶/血小板比值指数评估的晚期肝纤维化:维生素D水平的作用
J Gastroenterol Hepatol. 2014 Sep;29(9):1706-14. doi: 10.1111/jgh.12613.
7
HCV and HIV co-infection: mechanisms and management.丙型肝炎病毒和人类免疫缺陷病毒合并感染:机制与管理。
Nat Rev Gastroenterol Hepatol. 2014 Jun;11(6):362-71. doi: 10.1038/nrgastro.2014.17. Epub 2014 Feb 18.
8
Non-invasive assessment of liver steatosis and fibrosis in HIV/HCV- and HCV- infected patients.非侵入性评估 HIV/HCV 和 HCV 感染患者的肝脂肪变性和纤维化。
Ann Hepatol. 2013 Sep-Oct;12(5):740-8.
9
Estimation of biological variation and reference change value of glycated hemoglobin (HbA(1c)) when two analytical methods are used.当使用两种分析方法时,糖化血红蛋白 (HbA(1c)) 的生物学变异和参考变化值的估计。
Clin Biochem. 2013 Oct;46(15):1548-53. doi: 10.1016/j.clinbiochem.2013.05.055. Epub 2013 Jun 1.
10
Progression of liver fibrosis in monoinfected patients by hepatitis C virus and coinfected by HCV and human immunodeficiency virus.丙型肝炎病毒单感染患者以及丙型肝炎病毒与人类免疫缺陷病毒合并感染患者的肝纤维化进展情况。
Arq Gastroenterol. 2013 Jan-Mar;50(1):19-22. doi: 10.1590/s0004-28032013000100005.