Suppr超能文献

促生存因子 EDEM3 赋予前列腺癌治疗抵抗性。

Pro-Survival Factor EDEM3 Confers Therapy Resistance in Prostate Cancer.

机构信息

Centre for Cancer, Biosciences Institute, Newcastle University, Newcastle-Upon-Tyne NE1 3BZ, UK.

Bioinformatic Support Unit, Newcastle University, Newcastle-Upon-Tyne NE1 3BZ, UK.

出版信息

Int J Mol Sci. 2022 Jul 25;23(15):8184. doi: 10.3390/ijms23158184.

Abstract

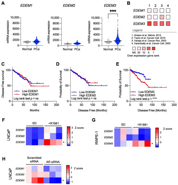
Prostate cancer is the most common cancer in men, and it is primarily driven by androgen steroid hormones. The glycosylation enzyme EDEM3 is controlled by androgen signalling and is important for prostate cancer viability. EDEM3 is a mannosidase that trims mannose from mis-folded glycoproteins, tagging them for degradation through endoplasmic reticulum-associated degradation. Here, we find that is upregulated in prostate cancer, and this is linked to poorer disease-free survival. Depletion of EDEM3 from prostate cancer cells induces an ER stress transcriptomic signature, and EDEM3 overexpression is cyto-protective against ER stressors. expression also positively correlates with genes involved in the unfolded protein response in prostate cancer patients, and its expression can be induced through exposure to radiation. Importantly, the overexpression of EDEM3 promotes radio-resistance in prostate cancer cells and radio-resistance can be reduced through depletion of EDEM3. Our data thus implicate increased levels of EDEM3 with a role in prostate cancer pathology and reveal a new therapeutic opportunity to sensitise prostate tumours to radiotherapy.

摘要

前列腺癌是男性最常见的癌症,主要由雄激素类固醇激素驱动。糖基化酶 EDEM3 受雄激素信号调控,对前列腺癌的存活至关重要。EDEM3 是一种甘露糖苷酶,可从错误折叠的糖蛋白中修剪甘露糖,通过内质网相关降解将其标记为降解。在这里,我们发现 在前列腺癌中上调,这与无病生存率较差有关。从前列腺癌细胞中耗尽 EDEM3 会诱导内质网应激转录组特征,而过表达 EDEM3 可抵抗内质网应激原的细胞保护作用。 的表达也与前列腺癌患者中涉及未折叠蛋白反应的基因呈正相关,并且可以通过暴露于辐射来诱导其表达。重要的是,EDEM3 的过表达可促进前列腺癌细胞的放射抗性,并且通过耗尽 EDEM3 可以降低放射抗性。因此,我们的数据表明 EDEM3 水平的升高与前列腺癌病理学有关,并揭示了一种新的治疗机会,可使前列腺肿瘤对放射疗法敏感。

https://cdn.ncbi.nlm.nih.gov/pmc/blobs/7aca/9332126/50e4cbbda995/ijms-23-08184-g001.jpg

文献检索

告别复杂PubMed语法,用中文像聊天一样搜索,搜遍4000万医学文献。AI智能推荐,让科研检索更轻松。

立即免费搜索

文件翻译

保留排版,准确专业,支持PDF/Word/PPT等文件格式,支持 12+语言互译。

免费翻译文档

深度研究

AI帮你快速写综述,25分钟生成高质量综述,智能提取关键信息,辅助科研写作。

立即免费体验