Department of Biomedical Engineering, University of Arkansas, Fayetteville, AR, USA.
Department of Biomedical Engineering, University of Arkansas, Fayetteville, AR, USA.
Neoplasia. 2022 Oct;32:100825. doi: 10.1016/j.neo.2022.100825. Epub 2022 Jul 25.
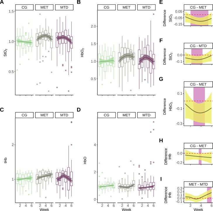
Metronomic chemotherapy (MET) has been developed to address the shortcomings of maximum-tolerated chemotherapy (MTD) in regard to toxicity and development of resistance mechanisms in the tumor. In colorectal cancer (CRC), MET is a promising novel strategy to treat locally advanced malignancies when used as neoadjuvant chemotherapy (NAC). However, so far there are no preclinical studies to assess the impact of MET NAC in CRC to assess the benefits and challenges of this approach. Here, we used a primary model of CRC (via azoxymethane) to analyze longitudinal changes in angiogenesis in primary tumors under MET and MTD NAC using a combination of diffuse reflectance spectroscopy and mRNA expression (via qPCR). Our results show that MET and MTD NAC lead to increased mean tissue oxygen saturation (8% and 5%, respectively) and oxyhemoglobin (15% and 10%) between weeks 2 and 5 of NAC, and that such increases are caused by distinct molecular signatures in the angiogenic program. Specifically, we find that in the MET group there is a sustained increase in Hif-1a, Aldoa, and Pgk1 expression, suggesting upregulated glycolysis, whereas MTD NAC causes a significant reduction in the expression of the aforementioned genes and of Vegf, leading to vascular remodeling in MTD-treated tumors. Taken together, this study demonstrates the ability of combined optical and molecular methodologies to provide a holistic picture of tumor response to therapy in CRC in a minimally invasive manner.
节拍化疗(MET)已被开发出来,以解决最大耐受化疗(MTD)在毒性和肿瘤耐药机制发展方面的缺点。在结直肠癌(CRC)中,当作为新辅助化疗(NAC)使用时,MET 是治疗局部晚期恶性肿瘤的一种很有前途的新策略。然而,到目前为止,还没有临床前研究来评估 MET NAC 在 CRC 中对肿瘤治疗的影响,以评估这种方法的优势和挑战。在这里,我们使用了 CRC 的一个主要模型(通过氧化偶氮甲烷),通过组合漫反射光谱和 mRNA 表达(通过 qPCR)来分析 MET 和 MTD NAC 下原发性肿瘤中血管生成的纵向变化。我们的结果表明,MET 和 MTD NAC 在 NAC 的第 2 至第 5 周之间导致平均组织氧饱和度(分别为 8%和 5%)和氧合血红蛋白(分别为 15%和 10%)增加,并且这种增加是由血管生成程序中的不同分子特征引起的。具体来说,我们发现,在 MET 组中,Hif-1a、Aldoa 和 Pgk1 的表达持续增加,表明糖酵解上调,而 MTD NAC 导致上述基因和 Vegf 的表达显著减少,导致 MTD 治疗的肿瘤中的血管重塑。总之,这项研究表明,联合光学和分子方法能够以微创的方式提供 CRC 中肿瘤对治疗反应的整体图景。