Suppr超能文献

卷曲螺旋结构域中的阳离子-π 相互作用对于 Smoothened 的胆固醇化和功能至关重要。

The cation-π interaction in cysteine-rich domain of Smoothened is critical for its cholesterylation and function.

机构信息

Hubei Key Laboratory of Cell Homeostasis, College of Life Sciences, TaiKang Center for Life and Medical Sciences, TaiKang Medical School, Wuhan University, Wuhan 430071, China.

出版信息

Acta Biochim Biophys Sin (Shanghai). 2022 Aug 25;54(8):1171-1179. doi: 10.3724/abbs.2022090.

Abstract

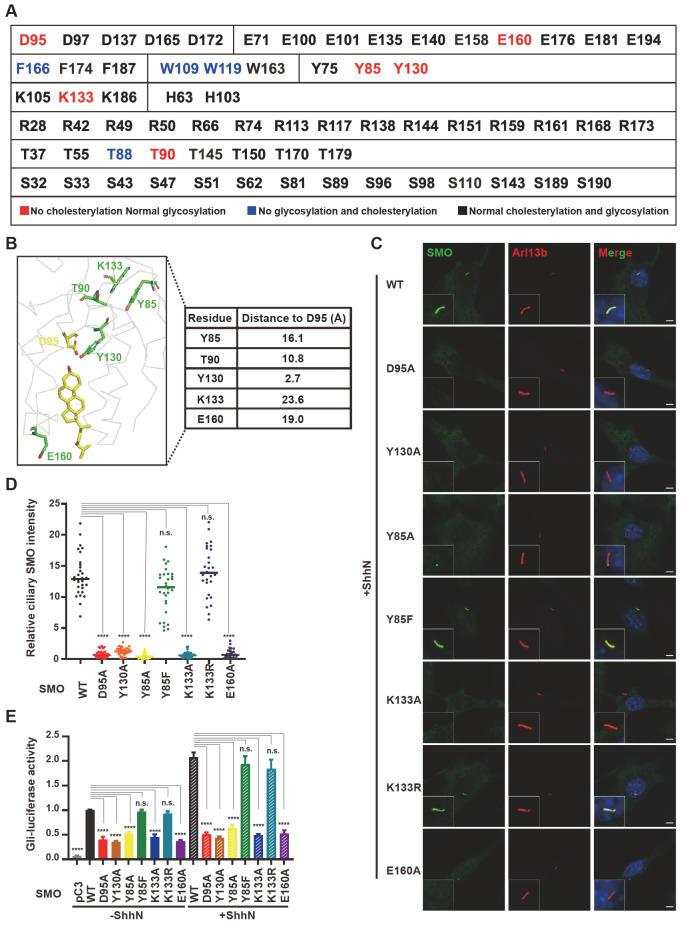
The Hedgehog (Hh) signaling pathway is critical for embryonic development and tissue renewal. The G protein-coupled receptor (GPCR)-like protein Smoothened (SMO) is the central signal transducer in the Hh pathway. Cholesterol binds and then covalently links to the D95 residue of cysteine-rich domain (CRD) of human SMO. The cholesterylation of CRD is critical for SMO activation. SMO cholesterylation is a Ca -boosted autoreaction that requires the formation of an ester bond between the side chains of D95 and Y130 as an intermediate. It is unknown whether other residues of SMO are involved in the esterification between D95 and cholesterol. In this study, we find that the SMO-CRD(27-192) can undergo cholesterylation. In addition to D95 and Y130, the residues critical for cholesterol modification include Y85, T88, T90, W109, W119, K133, E160 and F166. T88, W109, W119 and F166 also seem to be involved in protein folding. Notably, we find that Y85 and K133 form a cation-π interaction whose disruption abolishes cholesterylation and ciliary localization of SMO. This study highlights the mechanism and function of cholesterol modification of SMO.

摘要

刺猬(Hh)信号通路对于胚胎发育和组织更新至关重要。G 蛋白偶联受体(GPCR)样蛋白 Smoothened(SMO)是 Hh 通路中的中央信号转导蛋白。胆固醇结合并共价连接到人 SMO 的富含半胱氨酸结构域(CRD)的 D95 残基。CRD 的胆固醇酯化对于 SMO 激活至关重要。SMO 胆固醇酯化是一种 Ca 增强的自动反应,需要 D95 和 Y130 的侧链之间形成酯键作为中间体。目前尚不清楚 SMO 的其他残基是否参与 D95 和胆固醇之间的酯化反应。在这项研究中,我们发现 SMO-CRD(27-192)可以进行胆固醇酯化。除了 D95 和 Y130 外,对于胆固醇修饰至关重要的残基还包括 Y85、T88、T90、W109、W119、K133、E160 和 F166。T88、W109、W119 和 F166 似乎也参与了蛋白质折叠。值得注意的是,我们发现 Y85 和 K133 形成阳离子-π 相互作用,其破坏会使 SMO 的胆固醇酯化和纤毛定位丧失。这项研究强调了 SMO 胆固醇修饰的机制和功能。

https://cdn.ncbi.nlm.nih.gov/pmc/blobs/84d2/9828284/16cea842d6ad/ABBS-2022-246-t1.jpg

文献AI研究员

20分钟写一篇综述,助力文献阅读效率提升50倍。

立即体验

用中文搜PubMed

大模型驱动的PubMed中文搜索引擎

马上搜索

文档翻译

学术文献翻译模型,支持多种主流文档格式。

立即体验