Suppr超能文献

线粒体酶 GPT2 的缺失导致蓝斑核的早期神经退行性变。

Loss of mitochondrial enzyme GPT2 causes early neurodegeneration in locus coeruleus.

机构信息

Department of Molecular Biology, Cell Biology and Biochemistry, Brown University, Providence, RI 02912, USA; Center for Translational Neuroscience, Carney Institute for Brain Science and Brown Institute for Translational Science, Brown University, Providence, RI 02912, USA; Neuroscience Graduate Program, Brown University, Providence, RI 02912, USA.

Department of Psychiatry and Behavioral Sciences, Stanford University School of Medicine, Stanford, CA 94035, USA.

出版信息

Neurobiol Dis. 2022 Oct 15;173:105831. doi: 10.1016/j.nbd.2022.105831. Epub 2022 Jul 28.

Abstract

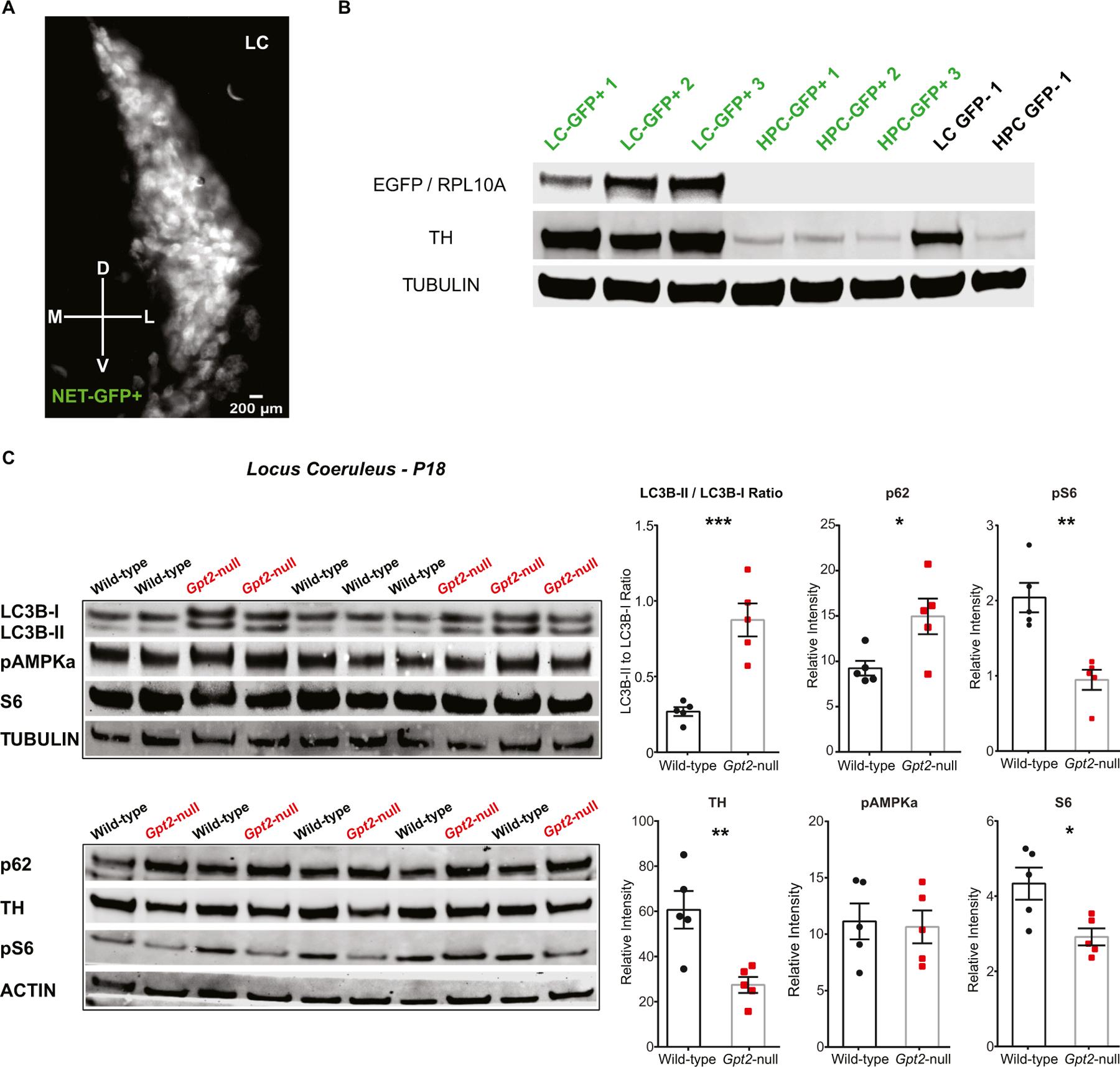
Locus coeruleus (LC) is among the first brain areas to degenerate in Alzheimer's disease and Parkinson's disease; however, the underlying causes for the vulnerability of LC neurons are not well defined. Here we report a novel mechanism of degeneration of LC neurons caused by loss of the mitochondrial enzyme glutamate pyruvate transaminase 2 (GPT2). GPT2 Deficiency is a newly-recognized childhood neurometabolic disorder. The GPT2 enzyme regulates cell growth through replenishment of tricarboxylic acid (TCA) cycle intermediates and modulation of amino acid metabolism. In Gpt2-null mice, we observe an early loss of tyrosine hydroxylase (TH)-positive neurons in LC and reduced soma size at postnatal day 18. Gpt2-null LC shows selective positive Fluoro-Jade C staining. Neuron loss is accompanied by selective, prominent microgliosis and astrogliosis in LC. We observe reduced noradrenergic projections to and norepinephrine levels in hippocampus and spinal cord. Whole cell recordings in Gpt2-null LC slices show reduced soma size and abnormal action potentials with altered firing kinetics. Strikingly, we observe early decreases in phosphorylated S6 in Gpt2-null LC, preceding prominent p62 aggregation, increased LC3B-II to LC3B-I ratio, and neuronal loss. These data are consistent with a possible mechanism involving deficiency in protein synthesis and cell growth, associated subsequently with abnormal autophagy and neurodegeneration. As compared to the few genetic animal models with LC degeneration, loss of LC neurons in Gpt2-null mice is developmentally the earliest. Early neuron loss in LC in a model of human neurometabolic disease provides important clues regarding the metabolic vulnerability of LC and may lead to new therapeutic targets.

摘要

蓝斑(LC)是阿尔茨海默病和帕金森病中最早退化的大脑区域之一;然而,LC 神经元易损性的潜在原因尚不清楚。在这里,我们报告了一种由线粒体酶谷氨酸丙酮酸转氨酶 2(GPT2)缺失引起的 LC 神经元变性的新机制。GPT2 缺乏症是一种新发现的儿童神经代谢疾病。GPT2 酶通过补充三羧酸(TCA)循环中间产物和调节氨基酸代谢来调节细胞生长。在 Gpt2 基因敲除小鼠中,我们观察到 LC 中酪氨酸羟化酶(TH)阳性神经元的早期丢失和出生后第 18 天的胞体大小减小。Gpt2 基因敲除 LC 显示出选择性的 Fluoro-Jade C 染色阳性。神经元丢失伴随着 LC 中选择性的、显著的小胶质细胞增生和星形胶质细胞增生。我们观察到去甲肾上腺素能投射到海马体和脊髓的减少以及去甲肾上腺素水平降低。在 Gpt2 基因敲除 LC 切片中的全细胞记录显示胞体大小减小和动作电位异常,其放电动力学发生改变。引人注目的是,我们观察到 Gpt2 基因敲除 LC 中早期磷酸化 S6 的减少,随后是明显的 p62 聚集、LC3B-II 向 LC3B-I 比值增加和神经元丢失。这些数据与一种可能的机制一致,该机制涉及蛋白质合成和细胞生长的缺陷,随后伴随着异常的自噬和神经退行性变。与少数具有 LC 退化的遗传动物模型相比,Gpt2 基因敲除小鼠中 LC 神经元的丢失在发育上是最早的。人类神经代谢疾病模型中 LC 神经元的早期丢失为 LC 的代谢易损性提供了重要线索,并可能为新的治疗靶点提供线索。

https://cdn.ncbi.nlm.nih.gov/pmc/blobs/7da1/9669404/00a1cebe5731/nihms-1841815-f0001.jpg

文献检索

告别复杂PubMed语法,用中文像聊天一样搜索,搜遍4000万医学文献。AI智能推荐,让科研检索更轻松。

立即免费搜索

文件翻译

保留排版,准确专业,支持PDF/Word/PPT等文件格式,支持 12+语言互译。

免费翻译文档

深度研究

AI帮你快速写综述,25分钟生成高质量综述,智能提取关键信息,辅助科研写作。

立即免费体验