Suppr超能文献

花瓣提取物通过在体内和体外阻断膀胱癌的肿瘤进展和血管生成来发挥抗肿瘤作用。

Petal Extract Exhibits Antitumor Effects by Abrogating Tumor Progression and Angiogenesis in Bladder Cancer Both In Vivo and In Vitro.

机构信息

Department of Food and Nutrition, Chung-Ang University, Anseong, South Korea.

Dpartment of Plant Science and Technology, Chung-Ang University, Anseong, South Korea.

出版信息

Integr Cancer Ther. 2022 Jan-Dec;21:15347354221114337. doi: 10.1177/15347354221114337.

Abstract

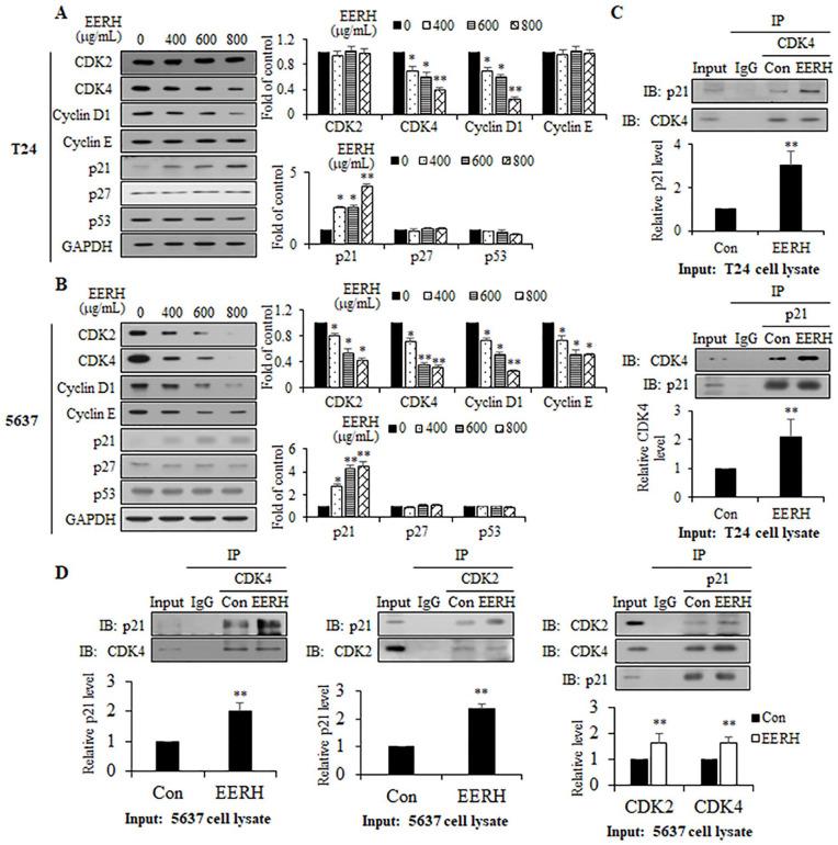
The edible (RH) petal is utilized in functional foods and cosmetics. Although the biological function of RH petal extract is known, mechanism of action studies involving tumor-associated angiogenesis have not yet been reported. Herein, we investigated the regulatory effect of the ethanol extract of RH petal (EERH) on tumor growth and tumor angiogenesis against bladder cancer. EERH treatment inhibited the bladder carcinoma T24 cell and 5637 cell proliferation because of G-phase cell cycle arrest by inducing p21WAF1 expression and reducing cyclins/CDKs level. EERH regulated signaling pathways differently in both cells. EERH-stimulated suppression of T24 and 5637 cell migration and invasion was associated with the decline in transcription factor-mediated MMP-9 expression. EERH oral administration to xenograft mice reduced tumor growth. Furthermore, no obvious toxicity was observed in acute toxicity test. Decreased CD31 levels in EERH-treated tumor tissues led to examine the angiogenic response. EERH alleviated VEGF-stimulated tube formation and proliferation by downregulating the VEGFR2/eNOS/AKT/ERK1/2 cascade in HUVECs. EERH impeded migration and invasion of VEGF-induced HUVECs, which is attributed to the repressed MMP-2 expression. Suppression of neo-microvessel sprouting, induced by VEGF, was verified by treatment with EERH using the ex vivo aortic ring assay. Finally, kaempferol was identified as the main active compound of EERH. The present study demonstrated that EERH may aid the development of antitumor agents against bladder cancer.

摘要

可食用的(RH)花瓣被用于功能性食品和化妆品。尽管 RH 花瓣提取物的生物功能是已知的,但涉及肿瘤相关血管生成的作用机制研究尚未报道。在此,我们研究了 RH 花瓣乙醇提取物(EERH)对膀胱癌生长和肿瘤血管生成的调节作用。EERH 处理通过诱导 p21WAF1 表达和降低细胞周期蛋白/CDK 水平,导致 G 期细胞周期停滞,从而抑制膀胱癌细胞 T24 和 5637 细胞的增殖。EERH 对这两种细胞的信号通路有不同的调节作用。EERH 刺激的 T24 和 5637 细胞迁移和侵袭抑制与转录因子介导的 MMP-9 表达下降有关。EERH 对异种移植小鼠的口服给药减少了肿瘤生长。此外,在急性毒性试验中未观察到明显的毒性。EERH 处理的肿瘤组织中 CD31 水平降低,导致对血管生成反应进行检查。EERH 通过下调 HUVECs 中的 VEGFR2/eNOS/AKT/ERK1/2 级联反应来减轻 VEGF 刺激的管形成和增殖。EERH 抑制了 VEGF 诱导的 HUVEC 的迁移和侵袭,这归因于 MMP-2 表达的抑制。通过使用 EERH 处理体外主动脉环试验,验证了对 VEGF 诱导的新微血管发芽的抑制作用。最后,鉴定出 EERH 的主要活性化合物为山奈酚。本研究表明,EERH 可能有助于开发针对膀胱癌的抗肿瘤药物。

https://cdn.ncbi.nlm.nih.gov/pmc/blobs/f5e0/9421223/02ac4f906bb9/10.1177_15347354221114337-fig1.jpg

文献检索

告别复杂PubMed语法,用中文像聊天一样搜索,搜遍4000万医学文献。AI智能推荐,让科研检索更轻松。

立即免费搜索

文件翻译

保留排版,准确专业,支持PDF/Word/PPT等文件格式,支持 12+语言互译。

免费翻译文档

深度研究

AI帮你快速写综述,25分钟生成高质量综述,智能提取关键信息,辅助科研写作。

立即免费体验