Bi Yan-Ling, Mi Pei-Yan, Zhao Shi-Jun, Pan Heng-Ming, Li Hui-Juan, Liu Fei, Shao Lu-Rong, Zhang Hui-Fang, Zhang Pu, Jiang Shi-Liang
Department of Cardiology, Taian Central Hospital, Taian, Shandong 271000, P.R. China.
Key Laboratory of Cerebral Microcirculation in Universities of Shandong, Taishan Medical University, Taian, Shandong 271000, P.R. China.
Int J Mol Med. 2017 May;39(5):1255-1261. doi: 10.3892/ijmm.2017.2940. Epub 2017 Mar 29.
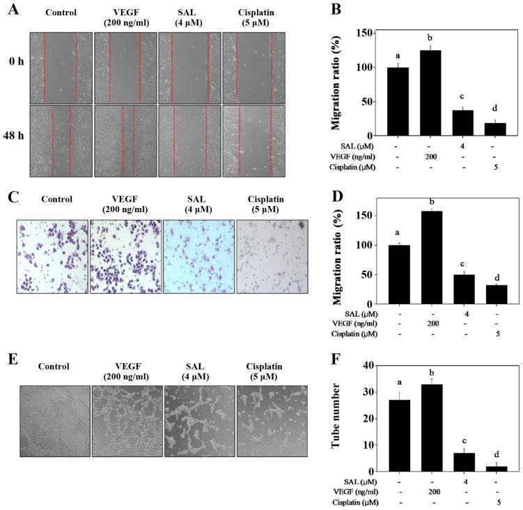
Tumor angiogenesis plays a crucial role in tumor growth, progression and metastasis, and suppression of tumor angiogenesis has been considered as a promising anticancer strategy. Salinomycin (SAL), an antibiotic, displays novel anticancer potential against several human cancer cells in vitro and in vivo. However, little information concerning its anti-angiogenic properties is available. Therefore, the anti‑angiogenic effect of SAL and the underlying mechanism in human glioma were evaluated in the present study. The results indicated that SAL treatment significantly inhibited human umbilical vein endothelial cell (HUVEC) proliferation, migration, invasion and capillary-like tube formation. Further investigation on intracellular mechanisms showed that SAL markedly suppressed FAK and AKT phosphorylation, and downregulated vascular endothelial growth factor (VEGF) expression in HUVECs. Pretreatment of cells with a PI3K inhibitor (LY294002) and FAK inhibitor (PF562271) markedly enhanced SAL-induced inhibition of HUVEC proliferation and migration, respectively. Moreover, U251 human glioma xenograft growth was also effectively blocked by SAL treatment in vivo via inhibition of angiogenesis involving FAK and AKT depho-sphorylation. Taken together, our findings validated that SAL inhibits angiogenesis and human glioma growth through suppression of the VEGF-VEGFR2-AKT/FAK signaling axis, indicating the potential application of SAL for the treatment of human glioma.
肿瘤血管生成在肿瘤生长、进展和转移中起着关键作用,抑制肿瘤血管生成已被视为一种有前景的抗癌策略。盐霉素(SAL)是一种抗生素,在体外和体内对多种人类癌细胞显示出新型抗癌潜力。然而,关于其抗血管生成特性的信息却很少。因此,本研究评估了SAL在人胶质瘤中的抗血管生成作用及其潜在机制。结果表明,SAL处理显著抑制人脐静脉内皮细胞(HUVEC)的增殖、迁移、侵袭和毛细血管样管形成。对细胞内机制的进一步研究表明,SAL显著抑制HUVEC中FAK和AKT的磷酸化,并下调血管内皮生长因子(VEGF)的表达。用PI3K抑制剂(LY294002)和FAK抑制剂(PF562271)预处理细胞分别显著增强了SAL诱导的对HUVEC增殖和迁移的抑制作用。此外,在体内,SAL处理通过抑制涉及FAK和AKT去磷酸化的血管生成,也有效地阻断了U251人胶质瘤异种移植瘤的生长。综上所述,我们的研究结果证实SAL通过抑制VEGF-VEGFR2-AKT/FAK信号轴来抑制血管生成和人胶质瘤生长,表明SAL在治疗人胶质瘤方面的潜在应用价值。