Suppr超能文献

泛素组蛋白谱分析揭示 UPL3 与 UBP12 在代谢-叶片衰老中的调控模式。

Ubiquitome profiling reveals a regulatory pattern of UPL3 with UBP12 on metabolic-leaf senescence.

机构信息

Fujian Provincial Key Laboratory of Plant Functional Biology, College of Life Sciences, Fujian Agriculture and Forestry University, Fuzhou, China.

Fujian Provincial Key Laboratory of Plant Functional Biology, College of Life Sciences, Fujian Agriculture and Forestry University, Fuzhou, China

出版信息

Life Sci Alliance. 2022 Aug 4;5(12):e202201492. doi: 10.26508/lsa.202201492.

Abstract

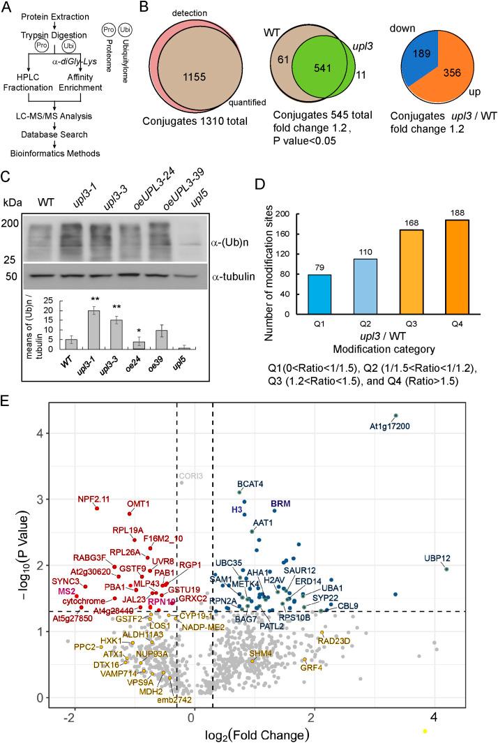
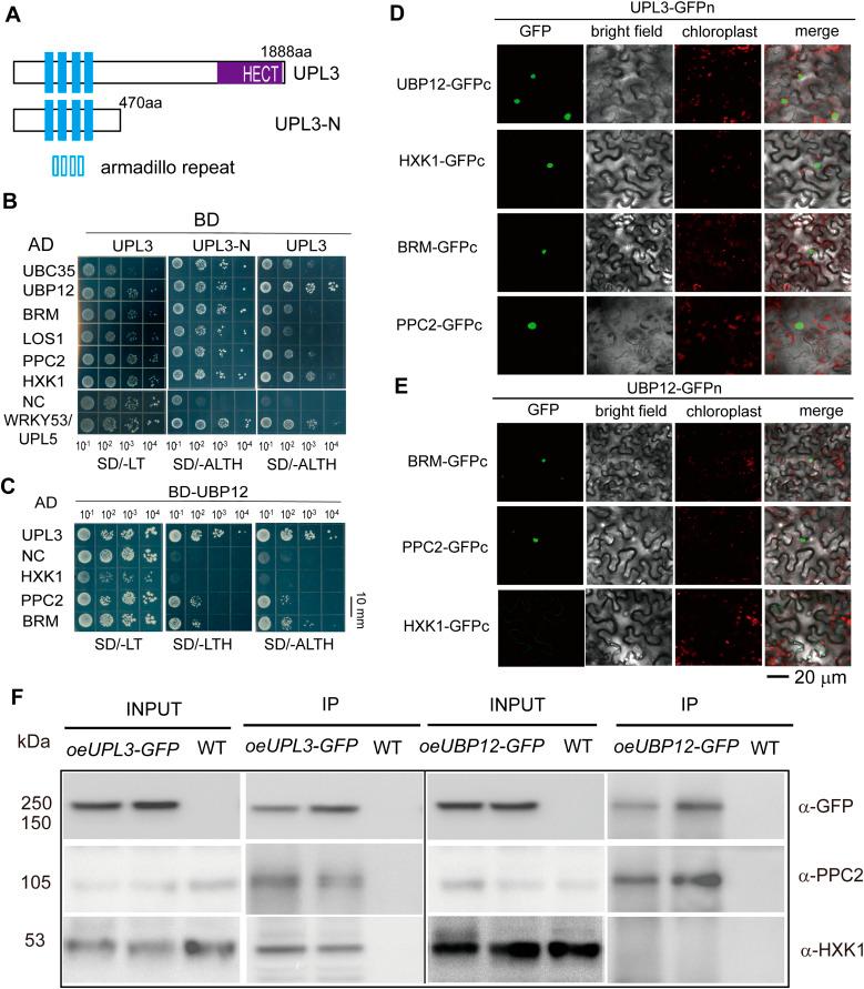
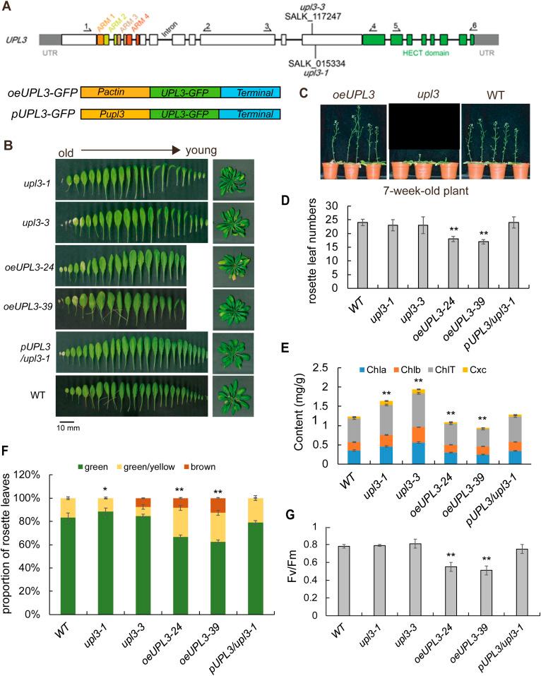
The HECT-type UPL3 ligase plays critical roles in plant development and stress protection, but understanding of its regulation remains limited. Here, the multi-omics analyses of ubiquitinated proteins in <i>upl3</i> mutants were performed. A landscape of UPL3-dependent ubiquitinated proteins is constructed: Preferential ubiquitination of proteins related to carbon fixation represented the largest set of proteins with increased ubiquitination in the <i>upl3</i> plant, including most of carbohydrate metabolic enzymes, BRM, and variant histone, whereas a small set of proteins with reduced ubiquitination caused by the <i>upl3</i> mutation were linked to cysteine/methionine synthesis, as well as hexokinase 1 (HXK1) and phosphoenolpyruvate carboxylase 2 (PPC2). Notably, ubiquitin hydrolase 12 (UBP12), BRM, HXK1, and PPC2 were identified as the UPL3-interacting partners in vivo and in vitro. Characterization of <i>brm</i>, <i>upl3</i>, <i>ppc2</i>, <i>gin2</i>, and <i>ubp12</i> mutant plants and proteomic and transcriptomic analysis suggested that UPL3 fine-tunes carbohydrate metabolism, mediating cellular senescence by interacting with UBP12, BRM, HXK1, and PPC2. Our results highlight a regulatory pattern of UPL3 with UBP12 as a hub of regulator on proteolysis-independent regulation and proteolysis-dependent degradation.

摘要

HECT 型 UPL3 连接酶在植物发育和应激保护中发挥着关键作用,但对其调控机制的了解仍有限。在这里,对 <i>upl3</i> 突变体中泛素化蛋白的多组学分析进行了研究。构建了依赖 UPL3 的泛素化蛋白图谱:与碳固定相关的蛋白优先泛素化,这是 <i>upl3</i> 植物中泛素化增加的最大一组蛋白,包括大多数碳水化合物代谢酶、BRM 和变体组蛋白,而由于 <i>upl3</i> 突变导致泛素化减少的一小部分蛋白与半胱氨酸/蛋氨酸合成以及己糖激酶 1(HXK1)和磷酸烯醇丙酮酸羧激酶 2(PPC2)有关。值得注意的是,泛素水解酶 12(UBP12)、BRM、HXK1 和 PPC2 被鉴定为体内和体外的 UPL3 相互作用伙伴。<i>brm</i>、<i>upl3</i>、<i>ppc2</i>、<i>gin2</i>和 <i>ubp12</i> 突变体植物的表型特征、蛋白质组学和转录组学分析表明,UPL3 精细调控碳水化合物代谢,通过与 UBP12、BRM、HXK1 和 PPC2 相互作用介导细胞衰老。我们的研究结果突出了 UPL3 的调控模式,其中 UBP12 作为一个调控因子,在不依赖蛋白水解的调控和依赖蛋白水解的降解中起枢纽作用。

https://cdn.ncbi.nlm.nih.gov/pmc/blobs/66e8/9354775/43b92c2d3da5/LSA-2022-01492_Fig1.jpg

文献AI研究员

20分钟写一篇综述,助力文献阅读效率提升50倍。

立即体验

用中文搜PubMed

大模型驱动的PubMed中文搜索引擎

马上搜索

文档翻译

学术文献翻译模型,支持多种主流文档格式。

立即体验