• 文献检索
  • 文档翻译
  • 深度研究
  • 学术资讯
  • Suppr Zotero 插件Zotero 插件
  • 邀请有礼
  • 套餐&价格
  • 历史记录
应用&插件
Suppr Zotero 插件Zotero 插件浏览器插件Mac 客户端Windows 客户端微信小程序
定价
高级版会员购买积分包购买API积分包
服务
文献检索文档翻译深度研究API 文档MCP 服务
关于我们
关于 Suppr公司介绍联系我们用户协议隐私条款
关注我们

Suppr 超能文献

核心技术专利:CN118964589B侵权必究
粤ICP备2023148730 号-1Suppr @ 2026

文献检索

告别复杂PubMed语法,用中文像聊天一样搜索,搜遍4000万医学文献。AI智能推荐,让科研检索更轻松。

立即免费搜索

文件翻译

保留排版,准确专业,支持PDF/Word/PPT等文件格式,支持 12+语言互译。

免费翻译文档

深度研究

AI帮你快速写综述,25分钟生成高质量综述,智能提取关键信息,辅助科研写作。

立即免费体验

体育锻炼后下丘脑与肌肉对代谢途径的平行诱导

Hypothalamus-Muscle Parallel Induction of Metabolic Pathways Following Physical Exercise.

作者信息

Katz Almog, Gonen Meital, Shahar Yael, Roichman Asael, Lerrer Batia, Cohen Haim Yosef

机构信息

The Mina & Everard Goodman Faculty of Life Sciences, The Sagol Center for Healthy Human Longevity, Bar-Ilan University, Ramat-Gan, Israel.

出版信息

Front Neurosci. 2022 Jul 19;16:897005. doi: 10.3389/fnins.2022.897005. eCollection 2022.

DOI:10.3389/fnins.2022.897005
PMID:35928013
原文链接:https://pmc.ncbi.nlm.nih.gov/articles/PMC9344923/
Abstract

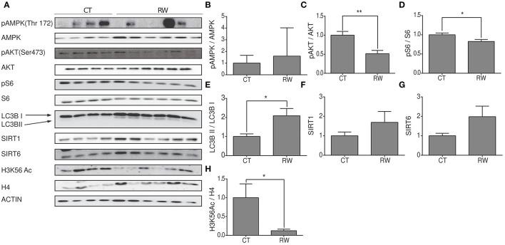
The modern lifestyle requires less physical activity and skills during our daily routine, leading to multiple pathologies related to physical disabilities and energy accessibility. Thus, exploring the mechanisms underlying the metabolic regulation of exercise is crucial. Here, we characterized the effect of forced and voluntary endurance exercises on three key metabolic signaling pathways, sirtuins, AMPK, and mTOR, across several metabolic tissues in mice: brain, muscles, and liver. Both voluntary and forced exercises induced AMPK with higher intensity in the first. The comparison between those metabolic tissues revealed that the hypothalamus and the hippocampus, two brain parts, showed different metabolic signaling activities. Strikingly, despite the major differences in the physiology of muscles and hypothalamic tissues, the hypothalamus replicates the metabolic response of the muscle in response to physical exercise. Specifically, muscles and hypothalamic tissues showed an increase and a decrease in AMPK and mTOR signaling, respectively. Overall, this study reveals new insight into the relation between the hypothalamus and muscles, which enhances the coordination within the muscle-brain axis and potentially improves the systemic response to physical activity performance and delaying health inactivity disorders.

摘要

现代生活方式使我们在日常活动中所需的体力活动和技能减少,导致了多种与身体残疾和能量获取相关的疾病。因此,探索运动代谢调节的潜在机制至关重要。在此,我们研究了强迫性和自愿性耐力运动对小鼠多个代谢组织(脑、肌肉和肝脏)中三种关键代谢信号通路(sirtuins、AMPK和mTOR)的影响。自愿运动和强迫运动均首先以更高强度诱导AMPK。这些代谢组织之间的比较显示,下丘脑和海马体这两个脑区表现出不同的代谢信号活动。令人惊讶的是,尽管肌肉和下丘脑组织的生理学存在重大差异,但下丘脑在对体育锻炼的反应中复制了肌肉的代谢反应。具体而言,肌肉和下丘脑组织分别显示出AMPK信号增加和mTOR信号减少。总体而言,这项研究揭示了下丘脑与肌肉之间关系的新见解,增强了肌肉-脑轴内的协调性,并可能改善对体育活动表现的全身反应以及延缓健康不活动障碍。

https://cdn.ncbi.nlm.nih.gov/pmc/blobs/556b/9344923/0d41a4d1eae1/fnins-16-897005-g0006.jpg
https://cdn.ncbi.nlm.nih.gov/pmc/blobs/556b/9344923/c23619f044d9/fnins-16-897005-g0001.jpg
https://cdn.ncbi.nlm.nih.gov/pmc/blobs/556b/9344923/8f0fcc0b5a71/fnins-16-897005-g0002.jpg
https://cdn.ncbi.nlm.nih.gov/pmc/blobs/556b/9344923/f8599847aa7f/fnins-16-897005-g0003.jpg
https://cdn.ncbi.nlm.nih.gov/pmc/blobs/556b/9344923/b227126e4a85/fnins-16-897005-g0004.jpg
https://cdn.ncbi.nlm.nih.gov/pmc/blobs/556b/9344923/90f2703fee0e/fnins-16-897005-g0005.jpg
https://cdn.ncbi.nlm.nih.gov/pmc/blobs/556b/9344923/0d41a4d1eae1/fnins-16-897005-g0006.jpg
https://cdn.ncbi.nlm.nih.gov/pmc/blobs/556b/9344923/c23619f044d9/fnins-16-897005-g0001.jpg
https://cdn.ncbi.nlm.nih.gov/pmc/blobs/556b/9344923/8f0fcc0b5a71/fnins-16-897005-g0002.jpg
https://cdn.ncbi.nlm.nih.gov/pmc/blobs/556b/9344923/f8599847aa7f/fnins-16-897005-g0003.jpg
https://cdn.ncbi.nlm.nih.gov/pmc/blobs/556b/9344923/b227126e4a85/fnins-16-897005-g0004.jpg
https://cdn.ncbi.nlm.nih.gov/pmc/blobs/556b/9344923/90f2703fee0e/fnins-16-897005-g0005.jpg
https://cdn.ncbi.nlm.nih.gov/pmc/blobs/556b/9344923/0d41a4d1eae1/fnins-16-897005-g0006.jpg

相似文献

1
Hypothalamus-Muscle Parallel Induction of Metabolic Pathways Following Physical Exercise.体育锻炼后下丘脑与肌肉对代谢途径的平行诱导
Front Neurosci. 2022 Jul 19;16:897005. doi: 10.3389/fnins.2022.897005. eCollection 2022.
2
Hypothalamus-skeletal muscle crosstalk during exercise and its role in metabolism modulation.在运动过程中下丘脑-骨骼肌的相互作用及其在代谢调节中的作用。
Biochem Pharmacol. 2021 Aug;190:114640. doi: 10.1016/j.bcp.2021.114640. Epub 2021 Jun 1.
3
Exercise increases mTOR signaling in brain regions involved in cognition and emotional behavior.运动可增强参与认知和情绪行为的脑区中的mTOR信号传导。
Behav Brain Res. 2017 Apr 14;323:56-67. doi: 10.1016/j.bbr.2017.01.033. Epub 2017 Jan 24.
4
Mitochondrial biogenesis: pharmacological approaches.线粒体生物合成:药理学方法。
Curr Pharm Des. 2014;20(35):5507-9. doi: 10.2174/138161282035140911142118.
5
Exercise enhances insulin and leptin signaling in the cerebral cortex and hypothalamus during dexamethasone-induced stress in diabetic rats.运动可增强糖尿病大鼠在 Dexamethasone 诱导应激期间大脑皮层和下丘脑的胰岛素和瘦素信号传导。
Neuroendocrinology. 2005;82(5-6):282-93. doi: 10.1159/000093127. Epub 2006 May 4.
6
Chronic Mild Cold Conditioning Modulates the Expression of Hypothalamic Neuropeptide and Intermediary Metabolic-Related Genes and Improves Growth Performances in Young Chicks.慢性轻度冷应激调节雏鸡下丘脑神经肽及中间代谢相关基因的表达并改善其生长性能。
PLoS One. 2015 Nov 16;10(11):e0142319. doi: 10.1371/journal.pone.0142319. eCollection 2015.
7
Central Suppression of the GH/IGF Axis and Abrogation of Exercise-Related mTORC1/2 Activation in the Muscle of Phenotype-Selected Male Marathon Mice (DUhTP).表型筛选的雄性马拉松小鼠(DUhTP)中 GH/IGF 轴的中枢抑制和运动相关 mTORC1/2 激活的废除
Cells. 2021 Dec 4;10(12):3418. doi: 10.3390/cells10123418.
8
AMP-activated protein kinase plays a role in the control of food intake.AMP激活的蛋白激酶在食物摄入的控制中发挥作用。
J Biol Chem. 2004 Mar 26;279(13):12005-8. doi: 10.1074/jbc.C300557200. Epub 2004 Jan 23.
9
The acute effects of strength, endurance and concurrent exercises on the Akt/mTOR/p70(S6K1) and AMPK signaling pathway responses in rat skeletal muscle.力量训练、耐力训练及两者结合对大鼠骨骼肌中 Akt/mTOR/p70(S6K1)和 AMPK 信号通路反应的急性影响。
Braz J Med Biol Res. 2013 Apr;46(4):343-7. doi: 10.1590/1414-431x20132557. Epub 2013 Apr 19.
10
Relationships between endurance exercise training-induced muscle fiber-type shifting and autophagy in slow- and fast-twitch skeletal muscles of mice.小鼠慢肌和快肌中耐力运动训练诱导的肌纤维类型转变与自噬之间的关系。
Phys Act Nutr. 2024 Jun;28(2):23-34. doi: 10.20463/pan.2024.0013. Epub 2024 Jun 30.

引用本文的文献

1
Cell biomechanics on muscle atrophy: from intricate mechanisms to therapeutic frontiers.肌肉萎缩中的细胞生物力学:从复杂机制到治疗前沿
Ann Med. 2025 Dec;57(1):2540598. doi: 10.1080/07853890.2025.2540598. Epub 2025 Aug 1.
2
The association of hemopexin, muscle quality, and sarcopenia in Japanese older adults with cognitive impairment: a cross-sectional study.日本认知障碍老年人中血红素结合蛋白、肌肉质量与肌肉减少症的关联:一项横断面研究。
BMC Geriatr. 2025 May 13;25(1):332. doi: 10.1186/s12877-025-05977-8.
3
Muscle-brain crosstalk mediated by exercise-induced myokines - insights from experimental studies.

本文引用的文献

1
Hypothalamus-skeletal muscle crosstalk during exercise and its role in metabolism modulation.在运动过程中下丘脑-骨骼肌的相互作用及其在代谢调节中的作用。
Biochem Pharmacol. 2021 Aug;190:114640. doi: 10.1016/j.bcp.2021.114640. Epub 2021 Jun 1.
2
Restoration of energy homeostasis by SIRT6 extends healthy lifespan.SIRT6 通过恢复能量稳态来延长健康寿命。
Nat Commun. 2021 May 28;12(1):3208. doi: 10.1038/s41467-021-23545-7.
3
Correction: Time trends in physical activity in the Tromsø study: An update.更正:特罗姆瑟研究中身体活动的时间趋势:最新情况。
运动诱导的肌动蛋白介导的肌肉-大脑相互作用——来自实验研究的见解
Front Physiol. 2024 Dec 2;15:1488375. doi: 10.3389/fphys.2024.1488375. eCollection 2024.
4
Exercise Restores Hypothalamic Health in Obesity by Reshaping the Inflammatory Network.运动通过重塑炎症网络恢复肥胖状态下的下丘脑健康。
Antioxidants (Basel). 2023 Jan 28;12(2):297. doi: 10.3390/antiox12020297.
PLoS One. 2020 Nov 20;15(11):e0242998. doi: 10.1371/journal.pone.0242998. eCollection 2020.
4
Exercise and mitochondrial health.运动与线粒体健康。
J Physiol. 2021 Feb;599(3):803-817. doi: 10.1113/JP278853. Epub 2019 Dec 9.
5
Physical Activity and Brain Health.身体活动与大脑健康。
Genes (Basel). 2019 Sep 17;10(9):720. doi: 10.3390/genes10090720.
6
The Neuroprotective Effects of Exercise: Maintaining a Healthy Brain Throughout Aging.运动的神经保护作用:在整个衰老过程中维持大脑健康
Brain Plast. 2018 Dec 12;4(1):17-52. doi: 10.3233/BPL-180069.
7
Endocrine Crosstalk Between Skeletal Muscle and the Brain.骨骼肌与大脑之间的内分泌相互作用
Front Neurol. 2018 Aug 24;9:698. doi: 10.3389/fneur.2018.00698. eCollection 2018.
8
The role of mitochondria in aging.线粒体在衰老中的作用。
J Clin Invest. 2018 Aug 31;128(9):3662-3670. doi: 10.1172/JCI120842. Epub 2018 Jul 30.
9
Moderate treadmill exercise ameliorates amyloid-β-induced learning and memory impairment, possibly via increasing AMPK activity and up-regulation of the PGC-1α/FNDC5/BDNF pathway.适度的跑步机运动可以改善淀粉样蛋白-β引起的学习和记忆障碍,可能是通过增加 AMPK 活性和上调 PGC-1α/FNDC5/BDNF 通路。
Peptides. 2018 Apr;102:78-88. doi: 10.1016/j.peptides.2017.12.027. Epub 2018 Jan 5.
10
Regulation of Exercise-Induced Autophagy in Skeletal Muscle.骨骼肌中运动诱导自噬的调节
Curr Pathobiol Rep. 2017 Jun;5(2):177-186. doi: 10.1007/s40139-017-0135-9. Epub 2017 Apr 20.