Suppr超能文献

表皮生长因子通过刺激 O-连接的 N-乙酰氨基葡萄糖转移酶(O-GlcNAc transferase)在 Y976 处的磷酸化及其随后的结合来促进 PKM2 的 O-GlcNAc 化。

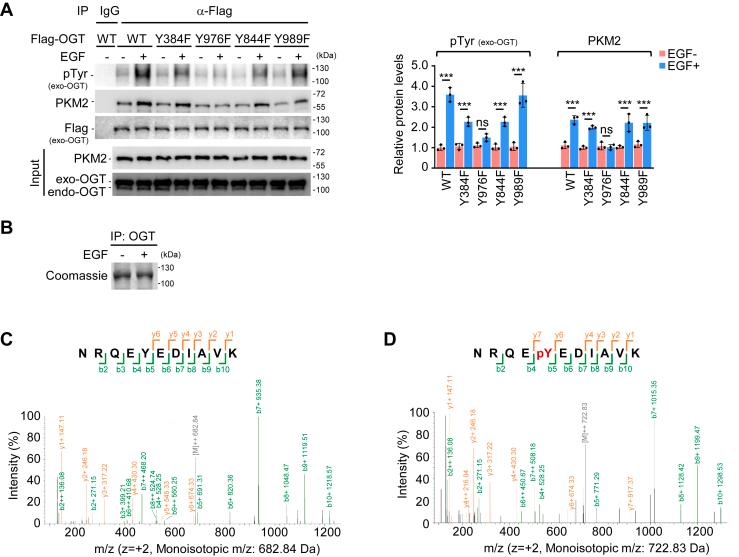
EGF promotes PKM2 O-GlcNAcylation by stimulating O-GlcNAc transferase phosphorylation at Y976 and their subsequent association.

机构信息

Key Laboratory of Molecular Epigenetics of the Ministry of Education (MOE), Northeast Normal University, Changchun, Jilin, China.

Key Laboratory of Molecular Epigenetics of the Ministry of Education (MOE), Northeast Normal University, Changchun, Jilin, China.

出版信息

J Biol Chem. 2022 Sep;298(9):102340. doi: 10.1016/j.jbc.2022.102340. Epub 2022 Aug 3.

Abstract

Epidermal growth factor (EGF) is one of the most well-characterized growth factors and plays a crucial role in cell proliferation and differentiation. Its receptor EGFR has been extensively explored as a therapeutic target against multiple types of cancers, such as lung cancer and glioblastoma. Recent studies have established a connection between deregulated EGF signaling and metabolic reprogramming, especially rewiring in aerobic glycolysis, which is also known as the Warburg effect and recognized as a hallmark in cancer. Pyruvate kinase M2 (PKM2) is a rate-limiting enzyme controlling the final step of glycolysis and serves as a major regulator of the Warburg effect. We previously showed that PKM2 T405/S406 O-GlcNAcylation, a critical mark important for PKM2 detetramerization and activity, was markedly upregulated by EGF. However, the mechanism by which EGF regulates PKM2 O-GlcNAcylation still remains uncharacterized. Here, we demonstrated that EGF promoted O-GlcNAc transferase (OGT) binding to PKM2 by stimulating OGT Y976 phosphorylation. As a consequence, we found PKM2 O-GlcNAcylation and detetramerization were upregulated, leading to a significant decrease in PKM2 activity. Moreover, distinct from PKM2, we observed that the association of additional phosphotyrosine-binding proteins with OGT was also enhanced when Y976 was phosphorylated. These proteins included STAT1, STAT3, STAT5, PKCδ, and p85, which are reported to be O-GlcNAcylated. Together, we show EGF-dependent Y976 phosphorylation is critical for OGT-PKM2 interaction and propose that this posttranslational modification might be important for substrate selection by OGT.

摘要

表皮生长因子(EGF)是研究最为广泛的生长因子之一,在细胞增殖和分化中起着至关重要的作用。其受体 EGFR 已被广泛探索作为多种癌症(如肺癌和神经胶质瘤)的治疗靶点。最近的研究表明,EGF 信号的失调与代谢重编程之间存在联系,特别是有氧糖酵解的重新布线,也称为沃伯格效应,被认为是癌症的一个标志。丙酮酸激酶 M2(PKM2)是控制糖酵解最后一步的限速酶,是沃伯格效应的主要调节因子。我们之前的研究表明,EGF 显著上调了 PKM2 T405/S406 的 O-连接糖基化,这是一个对 PKM2 四聚体化和活性很重要的关键标记。然而,EGF 调节 PKM2 O-连接糖基化的机制仍不清楚。在这里,我们证明 EGF 通过刺激 OGT Y976 磷酸化促进 OGT 与 PKM2 结合。因此,我们发现 PKM2 的 O-连接糖基化和四聚体化被上调,导致 PKM2 活性显著降低。此外,与 PKM2 不同,我们观察到当 Y976 磷酸化时,其他磷酸酪氨酸结合蛋白与 OGT 的结合也增强了。这些蛋白质包括 STAT1、STAT3、STAT5、PKCδ 和 p85,它们被报道是 O-连接糖基化的。总之,我们表明 EGF 依赖性 Y976 磷酸化对于 OGT-PKM2 相互作用至关重要,并提出这种翻译后修饰对于 OGT 的底物选择可能很重要。

https://cdn.ncbi.nlm.nih.gov/pmc/blobs/9d71/9436816/6b22d319a7dc/gr1.jpg

文献AI研究员

20分钟写一篇综述,助力文献阅读效率提升50倍。

立即体验

用中文搜PubMed

大模型驱动的PubMed中文搜索引擎

马上搜索

文档翻译

学术文献翻译模型,支持多种主流文档格式。

立即体验