Suppr超能文献

隐花色素 2 的次级口袋对于其稳定性和定位的调节很重要。

The secondary pocket of cryptochrome 2 is important for the regulation of its stability and localization.

机构信息

Department of Molecular Biology and Genetics, Koc University, Istanbul, Turkey.

Biotechnology Division, Department of Biology, Istanbul University, Istanbul, Turkey.

出版信息

J Biol Chem. 2022 Sep;298(9):102334. doi: 10.1016/j.jbc.2022.102334. Epub 2022 Aug 3.

Abstract

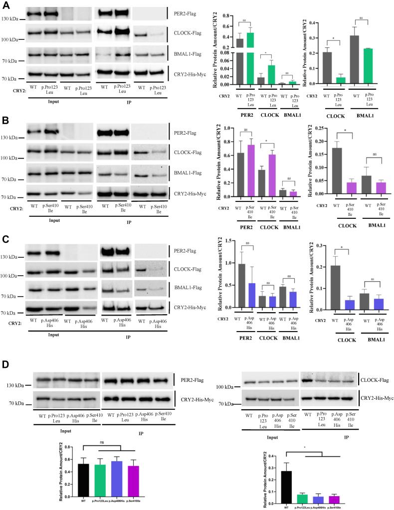
Human clock-gene variations contribute to the phenotypic differences observed in various behavioral and physiological processes, such as diurnal preference, sleep, metabolism, mood regulation, addiction, and fertility. However, little is known about the possible effects of identified variations at the molecular level. In this study, we performed a functional characterization at the cellular level of rare cryptochrome 2 (CRY2) missense variations that were identified from the Ensembl database. Our structural studies revealed that three variations (p.Pro123Leu, p.Asp406His, and p.Ser410Ile) are located at the rim of the secondary pocket of CRY2. We show that these variants were unable to repress CLOCK (circadian locomotor output cycles kaput)/BMAL1 (brain and muscle ARNT-like-1)-driven transcription in a cell-based reporter assay and had reduced affinity to CLOCK-BMAL1. Furthermore, our biochemical studies indicated that the variants were less stable than the WT CRY2, which could be rescued in the presence of period 2 (PER2), another core clock protein. Finally, we found that these variants were unable to properly localize to the nucleus and thereby were unable to rescue the circadian rhythm in a Cry1Cry2 double KO mouse embryonic fibroblast cell line. Collectively, our data suggest that the rim of the secondary pocket of CRY2 plays a significant role in its nuclear localization independently of PER2 and in the intact circadian rhythm at the cellular level.

摘要

人类生物钟基因的变异导致了各种行为和生理过程中表型差异的出现,如昼夜节律偏好、睡眠、代谢、情绪调节、成瘾和生育能力。然而,对于在分子水平上已鉴定出的变异可能产生的影响,人们知之甚少。在这项研究中,我们对从 Ensembl 数据库中鉴定出的罕见隐黑质 2(CRY2)错义变异进行了细胞水平的功能特征分析。我们的结构研究表明,三种变异(p.Pro123Leu、p.Asp406His 和 p.Ser410Ile)位于 CRY2 二级口袋的边缘。我们表明,这些变体无法在基于细胞的报告基因实验中抑制 CLOCK(circadian locomotor output cycles kaput)/BMAL1(brain and muscle ARNT-like-1)驱动的转录,并且与 CLOCK-BMAL1 的亲和力降低。此外,我们的生化研究表明,这些变体的稳定性低于 WT CRY2,而在另一种核心时钟蛋白 PER2(period 2)存在的情况下,WT CRY2 的稳定性会降低。最后,我们发现这些变体无法正确定位到细胞核,因此无法在 Cry1Cry2 双敲除小鼠胚胎成纤维细胞系中恢复昼夜节律。总之,我们的数据表明,CRY2 二级口袋的边缘在其核定位中起着重要作用,而这种核定位独立于 PER2,并且在细胞水平上保持完整的昼夜节律。

https://cdn.ncbi.nlm.nih.gov/pmc/blobs/42ae/9442382/ccb9cec54168/gr1.jpg

文献检索

告别复杂PubMed语法,用中文像聊天一样搜索,搜遍4000万医学文献。AI智能推荐,让科研检索更轻松。

立即免费搜索

文件翻译

保留排版,准确专业,支持PDF/Word/PPT等文件格式,支持 12+语言互译。

免费翻译文档

深度研究

AI帮你快速写综述,25分钟生成高质量综述,智能提取关键信息,辅助科研写作。

立即免费体验