• 文献检索
  • 文档翻译
  • 深度研究
  • 学术资讯
  • Suppr Zotero 插件Zotero 插件
  • 邀请有礼
  • 套餐&价格
  • 历史记录
应用&插件
Suppr Zotero 插件Zotero 插件浏览器插件Mac 客户端Windows 客户端微信小程序
定价
高级版会员购买积分包购买API积分包
服务
文献检索文档翻译深度研究API 文档MCP 服务
关于我们
关于 Suppr公司介绍联系我们用户协议隐私条款
关注我们

Suppr 超能文献

核心技术专利:CN118964589B侵权必究
粤ICP备2023148730 号-1Suppr @ 2026

文献检索

告别复杂PubMed语法,用中文像聊天一样搜索,搜遍4000万医学文献。AI智能推荐,让科研检索更轻松。

立即免费搜索

文件翻译

保留排版,准确专业,支持PDF/Word/PPT等文件格式,支持 12+语言互译。

免费翻译文档

深度研究

AI帮你快速写综述,25分钟生成高质量综述,智能提取关键信息,辅助科研写作。

立即免费体验

利用 TfR1 靶向递送反义寡核苷酸并通过 FORCE 缀合在 mdx 小鼠中实现增强的外显子跳跃和延长的肌营养不良蛋白恢复。

Enhanced exon skipping and prolonged dystrophin restoration achieved by TfR1-targeted delivery of antisense oligonucleotide using FORCE conjugation in mdx mice.

机构信息

Research Department, Dyne Therapeutics Inc., Waltham, MA 02451, USA.

出版信息

Nucleic Acids Res. 2022 Nov 11;50(20):11401-11414. doi: 10.1093/nar/gkac641.

DOI:10.1093/nar/gkac641
PMID:35944903
原文链接:https://pmc.ncbi.nlm.nih.gov/articles/PMC9723632/
Abstract

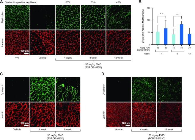
Current therapies for Duchenne muscular dystrophy (DMD) use phosphorodiamidate morpholino oligomers (PMO) to induce exon skipping in the dystrophin pre-mRNA, enabling the translation of a shortened but functional dystrophin protein. This strategy has been hampered by insufficient delivery of PMO to cardiac and skeletal muscle. To overcome these limitations, we developed the FORCETM platform consisting of an antigen-binding fragment, which binds the transferrin receptor 1, conjugated to an oligonucleotide. We demonstrate that a single dose of the mouse-specific FORCE-M23D conjugate enhances muscle delivery of exon skipping PMO (M23D) in mdx mice, achieving dose-dependent and robust exon skipping and durable dystrophin restoration. FORCE-M23D-induced dystrophin expression reached peaks of 51%, 72%, 62%, 90% and 77%, of wild-type levels in quadriceps, tibialis anterior, gastrocnemius, diaphragm, and heart, respectively, with a single 30 mg/kg PMO-equivalent dose. The shortened dystrophin localized to the sarcolemma, indicating expression of a functional protein. Conversely, a single 30 mg/kg dose of unconjugated M23D displayed poor muscle delivery resulting in marginal levels of exon skipping and dystrophin expression. Importantly, FORCE-M23D treatment resulted in improved functional outcomes compared with administration of unconjugated M23D. Our results suggest that FORCE conjugates are a potentially effective approach for the treatment of DMD.

摘要

目前,杜氏肌营养不良症(DMD)的治疗方法是使用磷酰胺二酯吗啉寡聚物(PMO)诱导肌营养不良蛋白前 mRNA 的外显子跳跃,从而翻译缩短但具有功能的肌营养不良蛋白。然而,这种策略受到 PMO 向心脏和骨骼肌传递不足的限制。为了克服这些限制,我们开发了 FORCETM 平台,该平台由与寡核苷酸结合的抗原结合片段组成,该片段结合转铁蛋白受体 1。我们证明,单次给予小鼠特异性 FORCE-M23D 缀合物可增强 mdx 小鼠中外显子跳跃 PMO(M23D)的肌肉传递,实现剂量依赖性和强大的外显子跳跃以及持久的肌营养不良蛋白恢复。FORCE-M23D 诱导的肌营养不良蛋白表达在股四头肌、胫骨前肌、腓肠肌、膈肌和心脏中分别达到野生型水平的 51%、72%、62%、90%和 77%,单次 30 mg/kg PMO 等效剂量。缩短的肌营养不良蛋白定位于肌膜,表明表达具有功能的蛋白质。相反,单次 30 mg/kg 剂量的未缀合 M23D 显示出肌肉传递不良,导致外显子跳跃和肌营养不良蛋白表达水平较低。重要的是,与给予未缀合的 M23D 相比,FORCE-M23D 治疗可改善功能结果。我们的结果表明,FORCE 缀合物可能是治疗 DMD 的有效方法。

https://cdn.ncbi.nlm.nih.gov/pmc/blobs/c467/9723632/398a75e6e04a/gkac641fig7.jpg
https://cdn.ncbi.nlm.nih.gov/pmc/blobs/c467/9723632/99202125b853/gkac641figgra1.jpg
https://cdn.ncbi.nlm.nih.gov/pmc/blobs/c467/9723632/fcf37c3eaf7b/gkac641fig1.jpg
https://cdn.ncbi.nlm.nih.gov/pmc/blobs/c467/9723632/ca51393b2d22/gkac641fig2.jpg
https://cdn.ncbi.nlm.nih.gov/pmc/blobs/c467/9723632/cc0e6c30d21d/gkac641fig3.jpg
https://cdn.ncbi.nlm.nih.gov/pmc/blobs/c467/9723632/6c615521cc3d/gkac641fig4.jpg
https://cdn.ncbi.nlm.nih.gov/pmc/blobs/c467/9723632/cd25c7334fcb/gkac641fig5.jpg
https://cdn.ncbi.nlm.nih.gov/pmc/blobs/c467/9723632/8807e80c5c1e/gkac641fig6.jpg
https://cdn.ncbi.nlm.nih.gov/pmc/blobs/c467/9723632/398a75e6e04a/gkac641fig7.jpg
https://cdn.ncbi.nlm.nih.gov/pmc/blobs/c467/9723632/99202125b853/gkac641figgra1.jpg
https://cdn.ncbi.nlm.nih.gov/pmc/blobs/c467/9723632/fcf37c3eaf7b/gkac641fig1.jpg
https://cdn.ncbi.nlm.nih.gov/pmc/blobs/c467/9723632/ca51393b2d22/gkac641fig2.jpg
https://cdn.ncbi.nlm.nih.gov/pmc/blobs/c467/9723632/cc0e6c30d21d/gkac641fig3.jpg
https://cdn.ncbi.nlm.nih.gov/pmc/blobs/c467/9723632/6c615521cc3d/gkac641fig4.jpg
https://cdn.ncbi.nlm.nih.gov/pmc/blobs/c467/9723632/cd25c7334fcb/gkac641fig5.jpg
https://cdn.ncbi.nlm.nih.gov/pmc/blobs/c467/9723632/8807e80c5c1e/gkac641fig6.jpg
https://cdn.ncbi.nlm.nih.gov/pmc/blobs/c467/9723632/398a75e6e04a/gkac641fig7.jpg

相似文献

1
Enhanced exon skipping and prolonged dystrophin restoration achieved by TfR1-targeted delivery of antisense oligonucleotide using FORCE conjugation in mdx mice.利用 TfR1 靶向递送反义寡核苷酸并通过 FORCE 缀合在 mdx 小鼠中实现增强的外显子跳跃和延长的肌营养不良蛋白恢复。
Nucleic Acids Res. 2022 Nov 11;50(20):11401-11414. doi: 10.1093/nar/gkac641.
2
Bubble liposomes and ultrasound exposure improve localized morpholino oligomer delivery into the skeletal muscles of dystrophic mdx mice.气泡脂质体和超声照射可改善吗啉代寡聚物在营养不良性mdx小鼠骨骼肌中的局部递送。
Mol Pharm. 2014 Mar 3;11(3):1053-61. doi: 10.1021/mp4004755. Epub 2014 Jan 27.
3
Nonclinical Exon Skipping Studies with 2'-O-Methyl Phosphorothioate Antisense Oligonucleotides in mdx and mdx-utrn-/- Mice Inspired by Clinical Trial Results.基于临床试验结果的 2'-O-甲基硫代磷酸酯反义寡核苷酸在 mdx 和 mdx-utrn-/- 小鼠中非临床外显子跳跃研究。
Nucleic Acid Ther. 2019 Apr;29(2):92-103. doi: 10.1089/nat.2018.0759. Epub 2019 Jan 23.
4
Exon Skipping Therapy Using Phosphorodiamidate Morpholino Oligomers in the mdx52 Mouse Model of Duchenne Muscular Dystrophy.在杜氏肌营养不良症的mdx52小鼠模型中使用磷酰二胺吗啉代寡聚物进行外显子跳跃疗法
Methods Mol Biol. 2018;1687:123-141. doi: 10.1007/978-1-4939-7374-3_9.
5
In Vitro Multiexon Skipping by Antisense PMOs in Dystrophic Dog and Exon 7-Deleted DMD Patient.反义磷酰二胺吗啉代寡聚物(PMO)在营养不良犬和7号外显子缺失的杜氏肌营养不良症(DMD)患者中诱导的体外多外显子跳跃
Methods Mol Biol. 2018;1828:151-163. doi: 10.1007/978-1-4939-8651-4_9.
6
Morpholino-induced exon skipping stimulates cell-mediated and humoral responses to dystrophin in mdx mice.Morpholino 诱导的外显子跳跃刺激 mdx 小鼠中的细胞介导和体液反应对肌营养不良蛋白。
J Pathol. 2019 Jul;248(3):339-351. doi: 10.1002/path.5263. Epub 2019 Apr 16.
7
Dosing regimen has a significant impact on the efficiency of morpholino oligomer-induced exon skipping in mdx mice.给药方案对吗啉代寡聚物诱导mdx小鼠外显子跳跃的效率有显著影响。
Hum Gene Ther. 2009 Sep;20(9):955-65. doi: 10.1089/hum.2008.157.
8
Antisense Oligonucleotide Treatment in a Humanized Mouse Model of Duchenne Muscular Dystrophy and Highly Sensitive Detection of Dystrophin Using Western Blotting.反义寡核苷酸治疗杜氏肌营养不良症的人源化小鼠模型及利用 Western blot 高度敏感检测肌营养不良蛋白
Methods Mol Biol. 2021;2224:203-214. doi: 10.1007/978-1-0716-1008-4_15.
9
Hexose enhances oligonucleotide delivery and exon skipping in dystrophin-deficient mdx mice.己糖可增强抗肌萎缩蛋白缺陷的mdx小鼠的寡核苷酸递送和外显子跳跃。
Nat Commun. 2016 Mar 11;7:10981. doi: 10.1038/ncomms10981.
10
In vivo comparison of 2'-O-methyl phosphorothioate and morpholino antisense oligonucleotides for Duchenne muscular dystrophy exon skipping.2'-O-甲基硫代磷酸酯和吗啉代反义寡核苷酸用于杜氏肌营养不良症外显子跳跃的体内比较。
J Gene Med. 2009 Mar;11(3):257-66. doi: 10.1002/jgm.1288.

引用本文的文献

1
Chemical Modifications in Nucleic Acid Therapeutics.核酸疗法中的化学修饰
Methods Mol Biol. 2025;2965:57-126. doi: 10.1007/978-1-0716-4742-4_3.
2
A systemically deliverable lipid-conjugated siRNA targeting DUX4 as an facioscapulohumeral muscular dystrophy therapeutic.一种可全身递送的靶向DUX4的脂质共轭小干扰RNA,作为面肩肱型肌营养不良症的治疗药物。
Mol Ther Methods Clin Dev. 2025 Jun 16;33(3):101513. doi: 10.1016/j.omtm.2025.101513. eCollection 2025 Sep 11.
3
Clinical applications of exon-skipping antisense oligonucleotides in neuromuscular diseases.

本文引用的文献

1
Casimersen: First Approval.卡森美辛:首次批准。
Drugs. 2021 May;81(7):875-879. doi: 10.1007/s40265-021-01512-2. Epub 2021 Apr 16.
2
Transferrin receptor 1 plays an important role in muscle development and denervation-induced muscular atrophy.转铁蛋白受体1在肌肉发育和去神经支配诱导的肌肉萎缩中起重要作用。
Neural Regen Res. 2021 Jul;16(7):1308-1316. doi: 10.4103/1673-5374.301024.
3
Respiratory function and therapeutic expectations in DMD: families experience and perspective.DMD 患者的呼吸功能和治疗预期:来自家庭的体验和观点。
外显子跳跃反义寡核苷酸在神经肌肉疾病中的临床应用
Mol Ther. 2025 Jun 4;33(6):2689-2704. doi: 10.1016/j.ymthe.2025.04.038. Epub 2025 Apr 30.
4
Conjugation to a transferrin receptor 1-binding Bicycle peptide enhances ASO and siRNA potency in skeletal and cardiac muscles.与转铁蛋白受体1结合的双环肽偶联可增强反义寡核苷酸和小干扰RNA在骨骼肌和心肌中的效力。
Nucleic Acids Res. 2025 Apr 10;53(7). doi: 10.1093/nar/gkaf270.
5
AOC 1044 induces exon 44 skipping and restores dystrophin protein in preclinical models of Duchenne muscular dystrophy.AOC 1044在杜氏肌营养不良症的临床前模型中诱导外显子44跳跃并恢复肌营养不良蛋白。
Nucleic Acids Res. 2025 Mar 20;53(6). doi: 10.1093/nar/gkaf241.
6
Phosphorodiamidate Morpholino Oligomers-Loaded Nanobubbles for Ultrasound-Mediated Delivery to the Myocardium in Muscular Dystrophy.用于超声介导递送至肌营养不良症心肌的磷酰二胺吗啉代寡聚物负载纳米气泡
ACS Omega. 2025 Feb 27;10(9):9639-9648. doi: 10.1021/acsomega.4c10896. eCollection 2025 Mar 11.
7
Gene therapy for genetic diseases: challenges and future directions.用于治疗遗传疾病的基因疗法:挑战与未来方向。
MedComm (2020). 2025 Feb 13;6(2):e70091. doi: 10.1002/mco2.70091. eCollection 2025 Feb.
8
Targeting Drug Delivery System to Skeletal Muscles: A Comprehensive Review of Different Approaches.靶向骨骼肌的药物递送系统:不同方法的综合综述
J Cachexia Sarcopenia Muscle. 2025 Feb;16(1):e13691. doi: 10.1002/jcsm.13691.
9
Progress and prospects in antisense oligonucleotide-mediated exon skipping therapies for Duchenne muscular dystrophy.杜氏肌营养不良反义寡核苷酸介导的外显子跳跃疗法的进展与前景
J Muscle Res Cell Motil. 2025 Jan 30. doi: 10.1007/s10974-024-09688-2.
10
FORCE platform overcomes barriers of oligonucleotide delivery to muscle and corrects myotonic dystrophy features in preclinical models.FORCE平台克服了寡核苷酸向肌肉递送的障碍,并在临床前模型中纠正了强直性肌营养不良的特征。
Commun Med (Lond). 2025 Jan 18;5(1):22. doi: 10.1038/s43856-025-00733-w.
Acta Myol. 2020 Sep 1;39(3):121-129. doi: 10.36185/2532-1900-016. eCollection 2020 Sep.
4
Premature termination codons in the gene cause reduced local mRNA synthesis.基因中的提前终止密码子导致局部 mRNA 合成减少。
Proc Natl Acad Sci U S A. 2020 Jul 14;117(28):16456-16464. doi: 10.1073/pnas.1910456117. Epub 2020 Jul 2.
5
Viltolarsen: First Approval.维特索伦:首次获批
Drugs. 2020 Jul;80(10):1027-1031. doi: 10.1007/s40265-020-01339-3.
6
Golodirsen: First Approval.高罗特西普:首个获批
Drugs. 2020 Feb;80(3):329-333. doi: 10.1007/s40265-020-01267-2.
7
CRISPR-Cas9 screens identify regulators of antibody-drug conjugate toxicity.CRISPR-Cas9 筛选鉴定抗体药物偶联物毒性的调控因子。
Nat Chem Biol. 2019 Oct;15(10):949-958. doi: 10.1038/s41589-019-0342-2. Epub 2019 Aug 26.
8
Peptide-conjugate antisense based splice-correction for Duchenne muscular dystrophy and other neuromuscular diseases.基于肽偶联反义寡核苷酸的剪接校正治疗杜氏肌营养不良症和其他神经肌肉疾病。
EBioMedicine. 2019 Jul;45:630-645. doi: 10.1016/j.ebiom.2019.06.036. Epub 2019 Jun 27.
9
Delivery is key: lessons learnt from developing splice-switching antisense therapies.递送是关键:从开发剪接转换反义疗法中汲取的经验教训。
EMBO Mol Med. 2017 May;9(5):545-557. doi: 10.15252/emmm.201607199.
10
Eteplirsen in the treatment of Duchenne muscular dystrophy.依特普肽治疗杜氏肌营养不良症
Drug Des Devel Ther. 2017 Feb 28;11:533-545. doi: 10.2147/DDDT.S97635. eCollection 2017.