Suppr超能文献

SWI/SNF 染色质重塑因子 DPF3 通过调节 TGF-β 信号通路来调控 ccRCC 的转移。

The SWI/SNF chromatin remodeling factor DPF3 regulates metastasis of ccRCC by modulating TGF-β signaling.

机构信息

Shenzhen Key Laboratory of Gene Regulation and Systems Biology, School of Life Sciences, Southern University of Science and Technology, Shenzhen, 518005, China.

Department of Biology, School of Life Sciences, Southern University of Science and Technology, Shenzhen, 518005, China.

出版信息

Nat Commun. 2022 Aug 9;13(1):4680. doi: 10.1038/s41467-022-32472-0.

Abstract

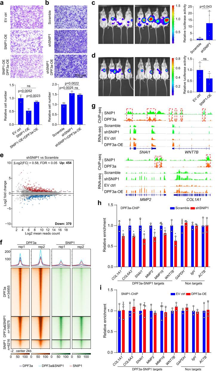
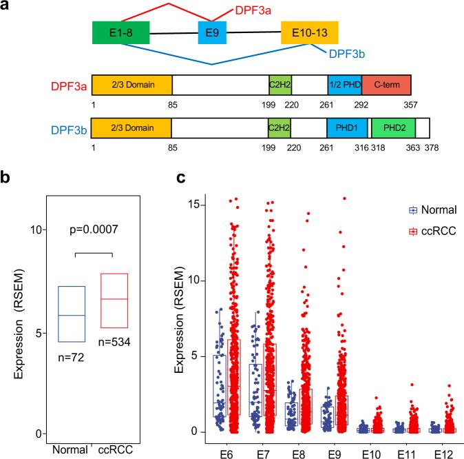
DPF3, a component of the SWI/SNF chromatin remodeling complex, has been associated with clear cell renal cell carcinoma (ccRCC) in a genome-wide association study. However, the functional role of DPF3 in ccRCC development and progression remains unknown. In this study, we demonstrate that DPF3a, the short isoform of DPF3, promotes kidney cancer cell migration both in vitro and in vivo, consistent with the clinical observation that DPF3a is significantly upregulated in ccRCC patients with metastases. Mechanistically, DPF3a specifically interacts with SNIP1, via which it forms a complex with SMAD4 and p300 histone acetyltransferase (HAT), the major transcriptional regulators of TGF-β signaling pathway. Moreover, the binding of DPF3a releases the repressive effect of SNIP1 on p300 HAT activity, leading to the increase in local histone acetylation and the activation of cell movement related genes. Overall, our findings reveal a metastasis-promoting function of DPF3, and further establish the link between SWI/SNF components and ccRCC.

摘要

DPF3 是 SWI/SNF 染色质重塑复合物的一个组成部分,在全基因组关联研究中与透明细胞肾细胞癌(ccRCC)相关。然而,DPF3 在 ccRCC 发展和进展中的功能作用仍然未知。在这项研究中,我们证明了 DPF3a,即 DPF3 的短异构体,在体外和体内均促进肾癌细胞迁移,这与临床观察结果一致,即 DPF3a 在有转移的 ccRCC 患者中显著上调。从机制上讲,DPF3a 特异性地与 SNIP1 相互作用,通过它与 SMAD4 和 p300 组蛋白乙酰转移酶(HAT)形成复合物,SMAD4 和 p300 组蛋白乙酰转移酶是 TGF-β 信号通路的主要转录调节剂。此外,DPF3a 的结合释放了 SNIP1 对 p300 HAT 活性的抑制作用,导致局部组蛋白乙酰化增加和细胞运动相关基因的激活。总的来说,我们的发现揭示了 DPF3 的促进转移功能,并进一步确立了 SWI/SNF 成分与 ccRCC 之间的联系。

https://cdn.ncbi.nlm.nih.gov/pmc/blobs/f513/9363427/bb4614e4d449/41467_2022_32472_Fig1_HTML.jpg

文献检索

告别复杂PubMed语法,用中文像聊天一样搜索,搜遍4000万医学文献。AI智能推荐,让科研检索更轻松。

立即免费搜索

文件翻译

保留排版,准确专业,支持PDF/Word/PPT等文件格式,支持 12+语言互译。

免费翻译文档

深度研究

AI帮你快速写综述,25分钟生成高质量综述,智能提取关键信息,辅助科研写作。

立即免费体验