Suppr超能文献

人类淋巴细胞中的多样突变景观。

Diverse mutational landscapes in human lymphocytes.

机构信息

Wellcome Sanger Institute, Hinxton, UK.

Wellcome MRC Cambridge Stem Cell Institute, University of Cambridge, Cambridge, UK.

出版信息

Nature. 2022 Aug;608(7924):724-732. doi: 10.1038/s41586-022-05072-7. Epub 2022 Aug 10.

Abstract

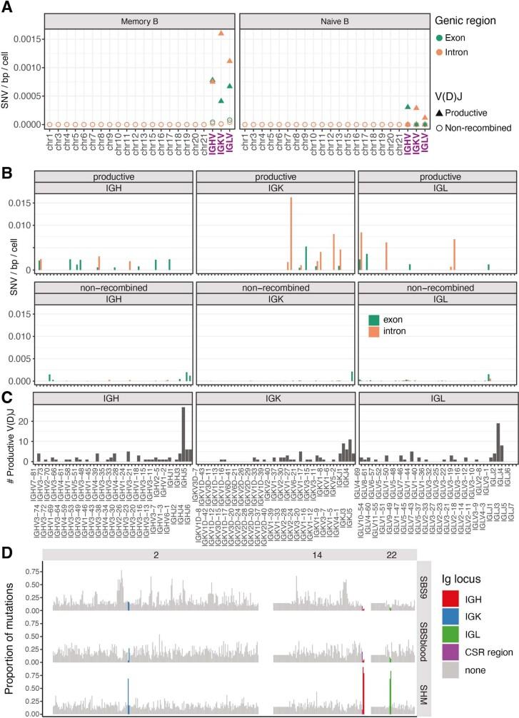
The lymphocyte genome is prone to many threats, including programmed mutation during differentiation, antigen-driven proliferation and residency in diverse microenvironments. Here, after developing protocols for expansion of single-cell lymphocyte cultures, we sequenced whole genomes from 717 normal naive and memory B and T cells and haematopoietic stem cells. All lymphocyte subsets carried more point mutations and structural variants than haematopoietic stem cells, with higher burdens in memory cells than in naive cells, and with T cells accumulating mutations at a higher rate throughout life. Off-target effects of immunological diversification accounted for approximately half of the additional differentiation-associated mutations in lymphocytes. Memory B cells acquired, on average, 18 off-target mutations genome-wide for every on-target IGHV mutation during the germinal centre reaction. Structural variation was 16-fold higher in lymphocytes than in stem cells, with around 15% of deletions being attributable to off-target recombinase-activating gene activity. DNA damage from ultraviolet light exposure and other sporadic mutational processes generated hundreds to thousands of mutations in some memory cells. The mutation burden and signatures of normal B cells were broadly similar to those seen in many B-cell cancers, suggesting that malignant transformation of lymphocytes arises from the same mutational processes that are active across normal ontogeny. The mutational landscape of normal lymphocytes chronicles the off-target effects of programmed genome engineering during immunological diversification and the consequences of differentiation, proliferation and residency in diverse microenvironments.

摘要

淋巴细胞基因组容易受到多种威胁的影响,包括分化过程中的程序性突变、抗原驱动的增殖以及在不同微环境中的驻留。在这里,在开发了单细胞淋巴细胞培养物扩增方案之后,我们对 717 个正常幼稚和记忆 B 和 T 细胞以及造血干细胞的全基因组进行了测序。所有淋巴细胞亚群携带的点突变和结构变异都多于造血干细胞,记忆细胞中的负担高于幼稚细胞,并且 T 细胞在整个生命周期中以更高的速度积累突变。免疫多样化的脱靶效应解释了淋巴细胞中大约一半额外的分化相关突变。在生发中心反应期间,平均每个靶向 IGHV 突变,记忆 B 细胞在全基因组中获得了 18 个脱靶突变。与干细胞相比,淋巴细胞中的结构变异高 16 倍,大约 15%的缺失归因于脱靶重组酶激活基因活性。紫外线照射和其他散发性突变过程造成的 DNA 损伤在一些记忆细胞中产生了数百到数千个突变。正常 B 细胞的突变负担和特征与许多 B 细胞癌症中观察到的大致相似,这表明淋巴细胞的恶性转化源于在正常发生过程中活跃的相同突变过程。正常淋巴细胞的突变景观记录了免疫多样化过程中程序化基因组工程的脱靶效应,以及在不同微环境中分化、增殖和驻留的后果。

https://cdn.ncbi.nlm.nih.gov/pmc/blobs/b3de/9402440/671ec1bbe88b/41586_2022_5072_Fig8_ESM.jpg

文献检索

告别复杂PubMed语法,用中文像聊天一样搜索,搜遍4000万医学文献。AI智能推荐,让科研检索更轻松。

立即免费搜索

文件翻译

保留排版,准确专业,支持PDF/Word/PPT等文件格式,支持 12+语言互译。

免费翻译文档

深度研究

AI帮你快速写综述,25分钟生成高质量综述,智能提取关键信息,辅助科研写作。

立即免费体验