Suppr超能文献

哌柏西利通过调节二氢叶酸还原酶的表达和细胞周期来抑制t(11;14)多发性骨髓瘤。

Palbociclib regulates the expression of dihydrofolate reductase and the cell cycle to inhibit t (11;14) multiple myeloma.

作者信息

Wang Yazhu, Wang Huihan, Wang Xiaobin

机构信息

Department of Hematology, The First Affiliated Hospital of China Medical University, Shenyang, China.

Department of Hematology, Shengjing Hospital of China Medical University, Shenyang, China.

出版信息

Ann Transl Med. 2022 Jul;10(13):746. doi: 10.21037/atm-22-2830.

Abstract

BACKGROUND

Multiple myeloma (MM) with t (11;14) has a unique biology. New combinations of novel agents are needed to improve the prognosis of patients with t (11;14) MM. As a selective inhibitor of cyclin-dependent kinases 4 and 6 (CDK4/6), palbociclib (PAL) has been used to treat various malignancies, including breast cancer, ovarian cancer, and so on. However, the effects of PAL on MM remain unclear, and thus, further investigations are warranted.

METHODS

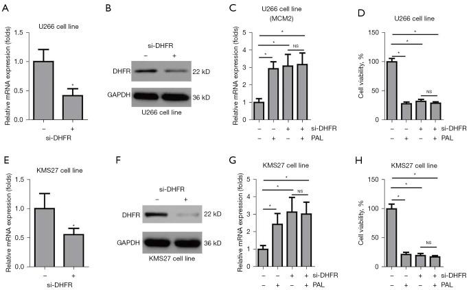
Two t (11;14) MM cell lines, U266 and KMS27, were used in this study. The cell viability and cell cycle were detected to evaluate the anti-myeloma effect of the combination of pralatrexate (PTX) and methotrexate (MTX) with PAL. Three-dimensional (3D) spheroid and mouse models were built to verify the effect of the combination treatment. Western blot was used to detect the expressions of Minichromosome Maintenance Complex Component 2 (MCM2), Minichromosome Maintenance Complex Component 3 (MCM3), and dihydrofolate reductase (DHFR).

RESULTS

It was observed that PAL had obvious anticancer effects on U266 and KMS27 cells, which had synergistic effects together with PTX and MTX. Importantly, it was found that PAL could promote cell cycle genes including MCM2 and MCM3, and increase the number of MM cells in the G1 phase. Moreover, PAL reduced the expression level of DHFR and exerted its anticancer effects on MM cells by targeting DHFR. It was also determined that PAL exerted anticancer effects on MM in the spheroid and mouse models.

CONCLUSIONS

PAL exerted obvious anticancer effects on t (11;14) MM cells, which had synergistic effects together with PTX and MTX. PAL could promote cell cycle genes and the G1 phase of MM cells. Moreover, PAL reduced the expression level of DHFR and exerted its anticancer effects on t (11;14) MM cells by targeting DHFR.

摘要

背景

伴有t(11;14)的多发性骨髓瘤(MM)具有独特的生物学特性。需要新型药物的新组合来改善t(11;14) MM患者的预后。作为细胞周期蛋白依赖性激酶4和6(CDK4/6)的选择性抑制剂,哌柏西利(PAL)已被用于治疗各种恶性肿瘤,包括乳腺癌、卵巢癌等。然而,PAL对MM的影响仍不清楚,因此,有必要进行进一步研究。

方法

本研究使用了两种t(11;14) MM细胞系,U266和KMS27。检测细胞活力和细胞周期,以评估普拉曲沙(PTX)和甲氨蝶呤(MTX)与PAL联合使用的抗骨髓瘤效果。构建三维(3D)球体和小鼠模型以验证联合治疗的效果。采用蛋白质印迹法检测微小染色体维持复合物组分2(MCM2)、微小染色体维持复合物组分3(MCM3)和二氢叶酸还原酶(DHFR)的表达。

结果

观察到PAL对U266和KMS27细胞具有明显的抗癌作用,与PTX和MTX联合使用具有协同作用。重要的是,发现PAL可促进包括MCM2和MCM3在内的细胞周期基因表达,并增加处于G1期的MM细胞数量。此外,PAL降低了DHFR的表达水平,并通过靶向DHFR对MM细胞发挥抗癌作用。还确定PAL在球体和小鼠模型中对MM具有抗癌作用。

结论

PAL对t(11;14) MM细胞具有明显的抗癌作用,与PTX和MTX联合使用具有协同作用。PAL可促进细胞周期基因表达和MM细胞的G1期。此外,PAL降低了DHFR的表达水平,并通过靶向DHFR对t(11;14) MM细胞发挥抗癌作用。

https://cdn.ncbi.nlm.nih.gov/pmc/blobs/68d6/9358508/78f27f330e29/atm-10-13-746-f1.jpg

文献AI研究员

20分钟写一篇综述,助力文献阅读效率提升50倍。

立即体验

用中文搜PubMed

大模型驱动的PubMed中文搜索引擎

马上搜索

文档翻译

学术文献翻译模型,支持多种主流文档格式。

立即体验