• 文献检索
  • 文档翻译
  • 深度研究
  • 学术资讯
  • Suppr Zotero 插件Zotero 插件
  • 邀请有礼
  • 套餐&价格
  • 历史记录
应用&插件
Suppr Zotero 插件Zotero 插件浏览器插件Mac 客户端Windows 客户端微信小程序
定价
高级版会员购买积分包购买API积分包
服务
文献检索文档翻译深度研究API 文档MCP 服务
关于我们
关于 Suppr公司介绍联系我们用户协议隐私条款
关注我们

Suppr 超能文献

核心技术专利:CN118964589B侵权必究
粤ICP备2023148730 号-1Suppr @ 2026

文献检索

告别复杂PubMed语法,用中文像聊天一样搜索,搜遍4000万医学文献。AI智能推荐,让科研检索更轻松。

立即免费搜索

文件翻译

保留排版,准确专业,支持PDF/Word/PPT等文件格式,支持 12+语言互译。

免费翻译文档

深度研究

AI帮你快速写综述,25分钟生成高质量综述,智能提取关键信息,辅助科研写作。

立即免费体验

人类精子中RNA修饰特征的改变与精子活力相关。

Alteration of RNA modification signature in human sperm correlates with sperm motility.

作者信息

Guo Huanping, Shen Xipeng, Hu Hua, Zhou Peng, He Tong, Xia Lin, Tan Dongmei, Zhang Xi, Zhang Yunfang

机构信息

Medical Center of Hematology, The Second Affiliated Hospital of Army Medical University, Chongqing, 400037, China.

Center for Reproductive & Genetic Medical, The Second Affiliated Hospital of Army Medical University, Chongqing, 400037, China.

出版信息

Mol Hum Reprod. 2022 Aug 12;28(9). doi: 10.1093/molehr/gaac031.

DOI:10.1093/molehr/gaac031
PMID:35959987
原文链接:https://pmc.ncbi.nlm.nih.gov/articles/PMC9422301/
Abstract

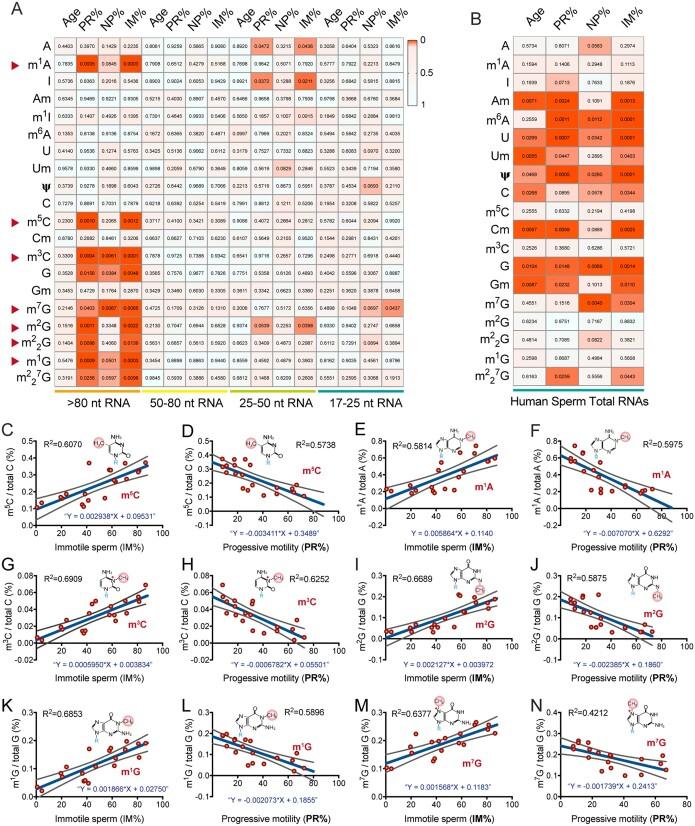
RNA modifications, which are introduced post-transcriptionally, have recently been assigned pivotal roles in the regulation of spermatogenesis and embryonic development. However, the RNA modification landscape in human sperm is poorly characterized, hampering our understanding about the potential role played by RNA modification in sperm. Through our recently developed high-throughput RNA modification detection platform based on liquid chromatography with tandem mass spectroscopy, we are the first to have characterized the RNA modification signature in human sperm. The RNA modification signature was generated on the basis of 49 samples from participants, including 13 healthy controls, 21 patients with asthenozoospermia (AZS) and 15 patients with teratozoospermia (TZS). In total, we identified 13 types of RNA modification marks on the total RNA in sperm, and 16 types of RNA modification marks on sperm RNA fragments of different sizes. The levels of these RNA modifications on the RNA of patients with AZS or TZS were altered, compared to controls, especially on sperm RNA fragments > 80 nt. A few types of RNA modifications, such as m1G, m5C, m2G and m1A, showed clear co-expression patterns as well as high linear correlations with clinical sperm motility. In conclusion, we characterized the RNA modification signature of human sperm and identified its correlation with sperm motility, providing promising candidates for use in clinical sperm quality assessment and new research insights for exploring the underlying pathological mechanisms in human male infertility syndromes.

摘要

RNA修饰是在转录后引入的,最近被认为在精子发生和胚胎发育的调控中起关键作用。然而,人类精子中的RNA修饰图谱特征尚不明确,这妨碍了我们对RNA修饰在精子中潜在作用的理解。通过我们最近开发的基于液相色谱-串联质谱的高通量RNA修饰检测平台,我们首次对人类精子中的RNA修饰特征进行了表征。该RNA修饰特征是基于49名参与者的样本生成的,其中包括13名健康对照、21名弱精子症(AZS)患者和1名畸形精子症(TZS)患者。我们总共在精子的总RNA上鉴定出13种RNA修饰标记,在不同大小的精子RNA片段上鉴定出16种RNA修饰标记。与对照组相比,AZS或TZS患者RNA上这些RNA修饰的水平发生了改变,尤其是在大于80 nt的精子RNA片段上。几种RNA修饰,如m1G、m5C、m2G和m1A,表现出明显的共表达模式,并且与临床精子活力具有高度线性相关性。总之,我们表征了人类精子的RNA修饰特征,并确定了其与精子活力的相关性,为临床精子质量评估提供了有前景的候选指标,并为探索人类男性不育综合征的潜在病理机制提供了新的研究见解。

https://cdn.ncbi.nlm.nih.gov/pmc/blobs/d013/9422301/de96e2770b0e/gaac031f4.jpg
https://cdn.ncbi.nlm.nih.gov/pmc/blobs/d013/9422301/dca8e0ff7f2e/gaac031f1.jpg
https://cdn.ncbi.nlm.nih.gov/pmc/blobs/d013/9422301/b602ae9858cf/gaac031f2.jpg
https://cdn.ncbi.nlm.nih.gov/pmc/blobs/d013/9422301/9c5ca2726531/gaac031f3.jpg
https://cdn.ncbi.nlm.nih.gov/pmc/blobs/d013/9422301/de96e2770b0e/gaac031f4.jpg
https://cdn.ncbi.nlm.nih.gov/pmc/blobs/d013/9422301/dca8e0ff7f2e/gaac031f1.jpg
https://cdn.ncbi.nlm.nih.gov/pmc/blobs/d013/9422301/b602ae9858cf/gaac031f2.jpg
https://cdn.ncbi.nlm.nih.gov/pmc/blobs/d013/9422301/9c5ca2726531/gaac031f3.jpg
https://cdn.ncbi.nlm.nih.gov/pmc/blobs/d013/9422301/de96e2770b0e/gaac031f4.jpg

相似文献

1
Alteration of RNA modification signature in human sperm correlates with sperm motility.人类精子中RNA修饰特征的改变与精子活力相关。
Mol Hum Reprod. 2022 Aug 12;28(9). doi: 10.1093/molehr/gaac031.
2
Hypoxia-induced alteration of RNA modifications in the mouse testis and sperm†.缺氧诱导的小鼠睾丸和精子中 RNA 修饰的改变。
Biol Reprod. 2021 Nov 15;105(5):1171-1178. doi: 10.1093/biolre/ioab142.
3
Expression profiles and characteristics of human lncRNA in normal and asthenozoospermia sperm†.正常和弱精子症精子中人 lncRNA 的表达谱和特征。
Biol Reprod. 2019 Apr 1;100(4):982-993. doi: 10.1093/biolre/ioy253.
4
Copy number variation of functional RBMY1 is associated with sperm motility: an azoospermia factor-linked candidate for asthenozoospermia.功能 RBMY1 的拷贝数变异与精子活力有关:弱精症的无精子症因子相关候选基因。
Hum Reprod. 2017 Jul 1;32(7):1521-1531. doi: 10.1093/humrep/dex100.
5
Roles of CatSper channels in the pathogenesis of asthenozoospermia and the therapeutic effects of acupuncture-like treatment on asthenozoospermia.CatSper 通道在弱精症发病机制中的作用及针刺样治疗对弱精症的疗效。
Theranostics. 2021 Jan 1;11(6):2822-2844. doi: 10.7150/thno.51869. eCollection 2021.
6
Altered circadian clock gene expression in the sperm of infertile men with asthenozoospermia.弱精子症不育男性精子中昼夜节律钟基因表达的改变。
J Assist Reprod Genet. 2022 Jan;39(1):165-172. doi: 10.1007/s10815-021-02375-y. Epub 2022 Jan 9.
7
Anandamide modulates human sperm motility: implications for men with asthenozoospermia and oligoasthenoteratozoospermia.花生四烯酸乙醇胺调节人精子活力:对少弱畸形精子症患者的影响。
Hum Reprod. 2013 Aug;28(8):2058-66. doi: 10.1093/humrep/det232. Epub 2013 May 21.
8
4D-quantitative proteomics signature of asthenozoospermia and identification of extracellular matrix protein 1 as a novel biomarker for sperm motility.弱精子症的4D定量蛋白质组学特征及细胞外基质蛋白1作为精子活力新生物标志物的鉴定。
Mol Omics. 2022 Jan 17;18(1):83-91. doi: 10.1039/d1mo00257k.
9
Promoter targeted bisulfite sequencing reveals DNA methylation profiles associated with low sperm motility in asthenozoospermia.启动子靶向亚硫酸氢盐测序揭示了与弱精子症中精子活力低下相关的DNA甲基化谱。
Hum Reprod. 2016 Jan;31(1):24-33. doi: 10.1093/humrep/dev283. Epub 2015 Nov 30.
10
Histone modification signatures in human sperm distinguish clinical abnormalities.人类精子中的组蛋白修饰特征可区分临床异常。
J Assist Reprod Genet. 2019 Feb;36(2):267-275. doi: 10.1007/s10815-018-1354-7. Epub 2018 Nov 5.

引用本文的文献

1
Peripheral blood RNA modifications as a novel diagnostic signature for polycystic ovary syndrome.外周血RNA修饰作为多囊卵巢综合征的一种新型诊断标志物
Sci China Life Sci. 2025 Jun 3. doi: 10.1007/s11427-024-2913-7.
2
Human sperm RNA in male infertility.男性不育中的人类精子RNA
Nat Rev Urol. 2025 Feb;22(2):92-115. doi: 10.1038/s41585-024-00920-9. Epub 2024 Sep 10.
3
Altered landscape of total RNA, tRNA and sncRNA modifications in the liver and spleen of mice infected by Toxoplasma gondii.弓形虫感染小鼠肝脏和脾脏中总 RNA、tRNA 和 sncRNA 修饰的改变。

本文引用的文献

1
Exploring the expanding universe of small RNAs.探索小RNA不断扩展的世界。
Nat Cell Biol. 2022 Apr;24(4):415-423. doi: 10.1038/s41556-022-00880-5. Epub 2022 Apr 12.
2
RAD51AP2 is required for efficient meiotic recombination between X and Y chromosomes.RAD51AP2是X和Y染色体之间高效减数分裂重组所必需的。
Sci Adv. 2022 Jan 14;8(2):eabk1789. doi: 10.1126/sciadv.abk1789. Epub 2022 Jan 12.
3
m A reader protein YTHDF2 regulates spermatogenesis by timely clearance of phase-specific transcripts.m 读者蛋白 YTHDF2 通过及时清除阶段特异性转录本来调节精子发生。
PLoS Negl Trop Dis. 2024 Jun 21;18(6):e0012281. doi: 10.1371/journal.pntd.0012281. eCollection 2024 Jun.
4
Dynamic RNA methylation modifications and their regulatory role in mammalian development and diseases.动态 RNA 甲基化修饰及其在哺乳动物发育和疾病中的调控作用。
Sci China Life Sci. 2024 Oct;67(10):2084-2104. doi: 10.1007/s11427-023-2526-2. Epub 2024 May 31.
5
Role and Mechanism of Epigenetic Regulation in the Aging of Germ Cells: Prospects for Targeted Interventions.表观遗传调控在生殖细胞衰老中的作用及机制:靶向干预的前景
Aging Dis. 2024 Feb 1;16(1):146-67. doi: 10.14336/AD.2024.0126.
6
METTL1 mediated tRNA mG modification promotes leukaemogenesis of AML via tRNA regulated translational control.METTL1介导的tRNA mG修饰通过tRNA调控的翻译控制促进急性髓系白血病的白血病发生。
Exp Hematol Oncol. 2024 Jan 24;13(1):8. doi: 10.1186/s40164-024-00477-8.
7
Expression profiles of circular RNAs in spermatozoa from aging men.衰老男性精子中环状 RNA 的表达谱。
Mol Biol Rep. 2023 Oct;50(10):8081-8088. doi: 10.1007/s11033-023-08705-w. Epub 2023 Aug 4.
8
Small RNA modifications: regulatory molecules and potential applications.小 RNA 修饰:调控分子及潜在应用。
J Hematol Oncol. 2023 Jun 22;16(1):64. doi: 10.1186/s13045-023-01466-w.
9
Sperm RNA-mediated epigenetic inheritance in mammals: challenges and opportunities.哺乳动物精子 RNA 介导的表观遗传遗传:挑战与机遇。
Reprod Fertil Dev. 2022 Dec;35(2):118-124. doi: 10.1071/RD22218.
Cell Prolif. 2022 Jan;55(1):e13164. doi: 10.1111/cpr.13164. Epub 2021 Nov 30.
4
Post-transcriptional regulation in spermatogenesis: all RNA pathways lead to healthy sperm.精子发生中的转录后调控:所有 RNA 途径都通向健康的精子。
Cell Mol Life Sci. 2021 Dec;78(24):8049-8071. doi: 10.1007/s00018-021-04012-4. Epub 2021 Nov 8.
5
A systematic review of the validated monogenic causes of human male infertility: 2020 update and a discussion of emerging gene-disease relationships.一项关于人类男性不育症已验证的单基因病因的系统综述:2020 年更新及对新兴基因-疾病关系的讨论。
Hum Reprod Update. 2021 Dec 21;28(1):15-29. doi: 10.1093/humupd/dmab030.
6
Origins and evolving functionalities of tRNA-derived small RNAs.tRNA 衍生的小 RNA 的起源和不断进化的功能。
Trends Biochem Sci. 2021 Oct;46(10):790-804. doi: 10.1016/j.tibs.2021.05.001. Epub 2021 May 27.
7
Sperm bauplan and function and underlying processes of sperm formation and selection.精子蓝图和功能以及精子形成和选择的潜在过程。
Physiol Rev. 2022 Jan 1;102(1):7-60. doi: 10.1152/physrev.00009.2020. Epub 2021 Apr 21.
8
Epigenetic regulations in mammalian spermatogenesis: RNA-mA modification and beyond.哺乳动物精子发生中的表观遗传调控:RNA-mA 修饰及其他。
Cell Mol Life Sci. 2021 Jun;78(11):4893-4905. doi: 10.1007/s00018-021-03823-9. Epub 2021 Apr 9.
9
PANDORA-seq expands the repertoire of regulatory small RNAs by overcoming RNA modifications.PANDORA-seq 通过克服 RNA 修饰来扩展调控性小 RNA 的 repertoire。
Nat Cell Biol. 2021 Apr;23(4):424-436. doi: 10.1038/s41556-021-00652-7. Epub 2021 Apr 5.
10
SUMOylation of YTHDF2 promotes mRNA degradation and cancer progression by increasing its binding affinity with m6A-modified mRNAs.YTHDF2 的 SUMOylation 通过增加其与 m6A 修饰的 mRNA 的结合亲和力来促进 mRNA 降解和癌症进展。
Nucleic Acids Res. 2021 Mar 18;49(5):2859-2877. doi: 10.1093/nar/gkab065.