Suppr超能文献

营养不良与针对伤寒毒素的母亲疫苗接种。

Malnutrition and maternal vaccination against typhoid toxin.

机构信息

Department of Microbiology and Immunology, Cornell University, Ithaca, New York, United States of America.

出版信息

PLoS Pathog. 2022 Aug 12;18(8):e1010731. doi: 10.1371/journal.ppat.1010731. eCollection 2022 Aug.

Abstract

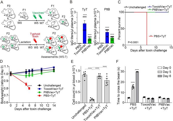
Children are particularly susceptible to typhoid fever caused by the bacterial pathogen Salmonella Typhi. Typhoid fever is prevalent in developing countries where diets can be less well-balanced. Here, using a murine model, we investigated the role of the macronutrient composition of the diet in maternal vaccination efficacies of two subunit vaccines targeting typhoid toxin: ToxoidVac and PltBVac. We found that maternal vaccinations protected all offspring against a lethal-dose typhoid toxin challenge in a balanced, normal diet (ND) condition, but the declined protection in a malnourished diet (MD) condition was observed in the PltBVac group. Despite the comparable antibody titers in both MD and ND mothers, MD offspring had a significantly lower level of typhoid toxin neutralizing antibodies than their ND counterparts. We observed a lower expression of the neonatal Fc receptor on the yolk sac of MD mothers than in ND mothers, agreeing with the observed lower antibody titers in MD offspring. Protein supplementation to MD diets, but not fat supplementation, increased FcRn expression and protected all MD offspring from the toxin challenge. Similarly, providing additional typhoid toxin-neutralizing antibodies to MD offspring was sufficient to protect all MD offspring from the toxin challenge. These results emphasize the significance of balanced/normal diets for a more effective maternal vaccination transfer to their offspring.

摘要

儿童特别容易感染由细菌病原体伤寒沙门氏菌引起的伤寒。伤寒在饮食可能不太均衡的发展中国家很流行。在这里,我们使用小鼠模型研究了饮食中的宏量营养素组成在针对伤寒毒素的两种亚单位疫苗(ToxoidVac 和 PltBVac)的母体疫苗接种功效中的作用。我们发现,母体疫苗接种在平衡的正常饮食(ND)条件下可保护所有后代免受致死剂量伤寒毒素的挑战,但在营养不良饮食(MD)条件下,PltBVac 组的保护作用下降。尽管 MD 和 ND 母亲的抗体滴度相当,但 MD 后代的伤寒毒素中和抗体水平明显低于 ND 后代。我们观察到 MD 母亲的卵黄囊中新生儿 Fc 受体的表达低于 ND 母亲,这与 MD 后代中观察到的较低抗体滴度一致。向 MD 饮食中添加蛋白质补充剂,而不是脂肪补充剂,可增加 FcRn 的表达,并使所有 MD 后代免受毒素的挑战。同样,向 MD 后代提供额外的伤寒毒素中和抗体足以保护所有 MD 后代免受毒素的挑战。这些结果强调了均衡/正常饮食对于更有效地将母体疫苗接种转移给后代的重要性。

https://cdn.ncbi.nlm.nih.gov/pmc/blobs/e397/9401117/51ca012d697c/ppat.1010731.g001.jpg

文献检索

告别复杂PubMed语法,用中文像聊天一样搜索,搜遍4000万医学文献。AI智能推荐,让科研检索更轻松。

立即免费搜索

文件翻译

保留排版,准确专业,支持PDF/Word/PPT等文件格式,支持 12+语言互译。

免费翻译文档

深度研究

AI帮你快速写综述,25分钟生成高质量综述,智能提取关键信息,辅助科研写作。

立即免费体验