Henan Key Laboratory of Immunology and Targeted Drugs, School of Laboratory Medicine, Xinxiang Medical University, Xinxiang, 453003, PR China.
Commun Biol. 2022 Aug 13;5(1):816. doi: 10.1038/s42003-022-03788-w.
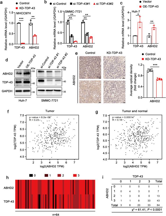
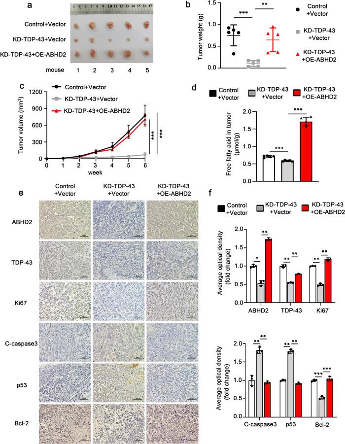
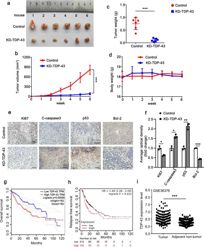
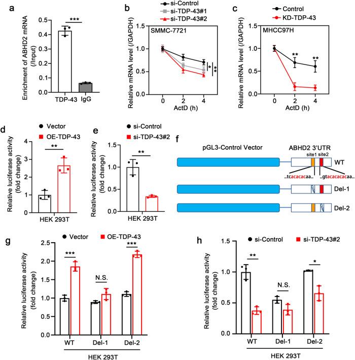
TAR DNA-Binding Protein 43 (TDP-43) has been well studied in neurodegenerative diseases, but its potential role in malignance is still unclear. Here, we demonstrate that TDP-43 contributes to the suppression of apoptosis by facilitating lipid metabolism in hepatocellular carcinoma (HCC). In HCC cells, TDP-43 is able to suppress apoptosis while deletion of it markedly induces apoptosis. RNA-sequencing identifies the lipid metabolism gene abhydrolase domain containing 2 (ABHD2) as the target gene of TDP-43. Tissue microarray analysis shows the positive correlation of TDP-43 and ABHD2 in HCC. Mechanistically, TDP-43 binds with the UG-rich sequence1 of ABHD2 3'UTR to enhance the mRNA stability of ABHD2, thereby upregulating ABHD2. Afterwards, TDP-43 promotes the production of free fatty acid and fatty acid oxidation-originated reactive oxygen species (ROS) in an ABHD2-dependent manner, so as to suppress apoptosis of HCC. Our findings provide insights into the mechanism of HCC progression and reveal TDP-43/ABHD2 as potential targets for the precise treatment of HCC.
TAR DNA 结合蛋白 43(TDP-43)在神经退行性疾病中研究较多,但它在恶性肿瘤中的潜在作用尚不清楚。在这里,我们证明 TDP-43 通过促进肝癌(HCC)中的脂质代谢来抑制细胞凋亡。在 HCC 细胞中,TDP-43 能够抑制细胞凋亡,而缺失 TDP-43 则明显诱导细胞凋亡。RNA 测序确定了含有 ABHD2 的 ABHD2 是 TDP-43 的靶基因。组织微阵列分析显示 TDP-43 和 HCC 中的 ABHD2 呈正相关。在机制上,TDP-43 与 ABHD2 3'UTR 的 UG 丰富序列 1 结合,增强 ABHD2 的 mRNA 稳定性,从而上调 ABHD2。随后,TDP-43 以 ABHD2 依赖的方式促进游离脂肪酸的产生和脂肪酸氧化产生的活性氧(ROS),从而抑制 HCC 的细胞凋亡。我们的研究结果为 HCC 进展的机制提供了新的见解,并揭示了 TDP-43/ABHD2 可能成为 HCC 精确治疗的潜在靶点。