• 文献检索
  • 文档翻译
  • 深度研究
  • 学术资讯
  • Suppr Zotero 插件Zotero 插件
  • 邀请有礼
  • 套餐&价格
  • 历史记录
应用&插件
Suppr Zotero 插件Zotero 插件浏览器插件Mac 客户端Windows 客户端微信小程序
定价
高级版会员购买积分包购买API积分包
服务
文献检索文档翻译深度研究API 文档MCP 服务
关于我们
关于 Suppr公司介绍联系我们用户协议隐私条款
关注我们

Suppr 超能文献

核心技术专利:CN118964589B侵权必究
粤ICP备2023148730 号-1Suppr @ 2026

文献检索

告别复杂PubMed语法,用中文像聊天一样搜索,搜遍4000万医学文献。AI智能推荐,让科研检索更轻松。

立即免费搜索

文件翻译

保留排版,准确专业,支持PDF/Word/PPT等文件格式,支持 12+语言互译。

免费翻译文档

深度研究

AI帮你快速写综述,25分钟生成高质量综述,智能提取关键信息,辅助科研写作。

立即免费体验

FOXP3在乳腺癌中的表达情况及其预后价值

The expression landscape of FOXP3 and its prognostic value in breast cancer.

作者信息

Li Jingping, Zhang Xiangmei, Liu Beichen, Shi Chao, Ma Xindi, Ren Shuguang, Zhao Xiaohan, Liu Yunjiang

机构信息

Breast Center, The Fourth Hospital of Hebei Medical University, Shijiazhuang, China.

Hebei Provincial Key Laboratory of Tumor Microenvironment and Drug Resistance, Shijiazhuang, China.

出版信息

Ann Transl Med. 2022 Jul;10(14):801. doi: 10.21037/atm-22-3080.

DOI:10.21037/atm-22-3080
PMID:35965804
原文链接:https://pmc.ncbi.nlm.nih.gov/articles/PMC9372690/
Abstract

BACKGROUND

Forkhead Box Protein 3 (FOXP3), as an essential marker of regulatory T cell (Treg) development, is reportedly overexpressed in invasive breast carcinoma (BRCA) and could be a potential prognostic factor for BRCA. However, the biological function of FOXP3 in BRCA is still unclear. In this study, we comprehensively explored the expression landscape of FOXP3 and its prognostic value in BRCA.

METHODS

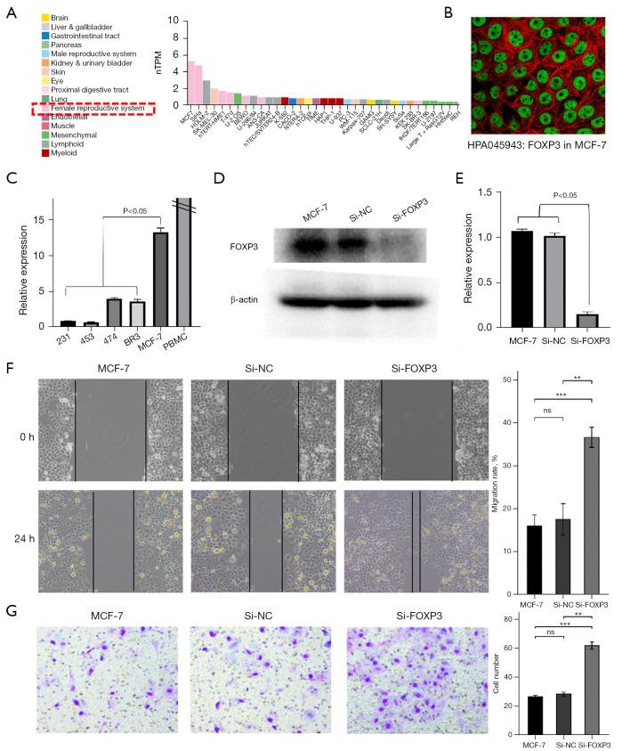
FOXP3 transcriptomic expression data were mainly obtained from The Cancer Genome Atlas (TCGA). The Kaplan-Meier plotter and receiver operating characteristic (ROC) curve were used to assess the prognostic and diagnostic value of FOXP3 in BRCA. UALCAN, cBio-Portal, and MethSurv were used to evaluate the genomic variation of FOXP3. Gene set enrichment analysis (GSEA) was performed to explore the FOXP3 pathways involved in BRCA. Morover, we detected the expression of FOXP3 in 123 BRCA specimens and 5 BRCA cell lines to verify the biological value of FOXP3 in BRCA. The Kaplan-Meier method was adopted for the overall survival (OS) analysis, and a Cox proportional hazards model was used to estimate the hazard ratio (HR) for OS.

RESULTS

FOXP3 was more highly expressed in BRCA than in normal tissues (2.808±1.020 1.409±0.656, P<0.001), and overexpressed FOXP3 was associated with a better prognosis. The ROC curve demonstrated a significant diagnostic value of FOXP3 in BRCA (area under the ROC curve, AUC: 0.877). Genomic analysis revealed that promoter hypomethylation of FOXP3 may be the underlying mechanism of FOXP3's upregulation in BRCA. GSEA found that FOXP3 coexpressed genes were mainly involved in the Toll-like receptor pathway, JAK/STAT pathway, cell cycle, and apoptosis. Moreover, high FOXP3 expression was an independent protective factor for OS in our 123 BRCA tissues (HR: 0.367; P=0.036). , we found that FOXP3 knockdown with siRNA promoted migration and invasion in MCF-7 cells.

CONCLUSIONS

This study demonstrated that FOXP3 shows prognostic and diagnostic value for BRCA. We provided evidence that promoter hypomethylation and a high expression of FOXP3 were both related to a favorable prognosis in BRCA, which maybe associated with the Toll-like receptor pathway, JAK/STAT pathway, cell cycle, and apoptosis.

摘要

背景

叉头框蛋白3(FOXP3)作为调节性T细胞(Treg)发育的关键标志物,据报道在浸润性乳腺癌(BRCA)中过表达,可能是BRCA的一个潜在预后因素。然而,FOXP3在BRCA中的生物学功能仍不清楚。在本研究中,我们全面探讨了FOXP3在BRCA中的表达情况及其预后价值。

方法

FOXP3转录组表达数据主要来自癌症基因组图谱(TCGA)。使用Kaplan-Meier绘图仪和受试者工作特征(ROC)曲线评估FOXP3在BRCA中的预后和诊断价值。使用UALCAN、cBio-Portal和MethSurv评估FOXP3的基因组变异。进行基因集富集分析(GSEA)以探索BRCA中涉及的FOXP3途径。此外,我们检测了123个BRCA标本和5个BRCA细胞系中FOXP3的表达,以验证FOXP3在BRCA中的生物学价值。采用Kaplan-Meier方法进行总生存(OS)分析,并使用Cox比例风险模型估计OS的风险比(HR)。

结果

FOXP3在BRCA中的表达高于正常组织(2.808±1.020对1.409±0.656,P<0.001),且FOXP3过表达与较好的预后相关。ROC曲线显示FOXP3在BRCA中具有显著的诊断价值(ROC曲线下面积,AUC:0.877)。基因组分析表明,FOXP3启动子低甲基化可能是BRCA中FOXP3上调的潜在机制。GSEA发现FOXP3共表达基因主要参与Toll样受体途径、JAK/STAT途径、细胞周期和凋亡。此外,在我们的123个BRCA组织中,高FOXP3表达是OS的独立保护因素(HR:0.367;P=0.036)。此外,我们发现用siRNA敲低FOXP3可促进MCF-7细胞的迁移和侵袭。

结论

本研究表明FOXP3对BRCA具有预后和诊断价值。我们提供的证据表明,启动子低甲基化和FOXP3高表达均与BRCA的良好预后相关,这可能与Toll样受体途径、JAK/STAT途径、细胞周期和凋亡有关。

https://cdn.ncbi.nlm.nih.gov/pmc/blobs/c3b3/9372690/64f8af711ee8/atm-10-14-801-f8.jpg
https://cdn.ncbi.nlm.nih.gov/pmc/blobs/c3b3/9372690/26a9f3d88f39/atm-10-14-801-f1.jpg
https://cdn.ncbi.nlm.nih.gov/pmc/blobs/c3b3/9372690/c40f4387ced6/atm-10-14-801-f2.jpg
https://cdn.ncbi.nlm.nih.gov/pmc/blobs/c3b3/9372690/2fa555a49c04/atm-10-14-801-f3.jpg
https://cdn.ncbi.nlm.nih.gov/pmc/blobs/c3b3/9372690/66fb76617ffe/atm-10-14-801-f4.jpg
https://cdn.ncbi.nlm.nih.gov/pmc/blobs/c3b3/9372690/49cd469ab678/atm-10-14-801-f5.jpg
https://cdn.ncbi.nlm.nih.gov/pmc/blobs/c3b3/9372690/aeda878c4065/atm-10-14-801-f6.jpg
https://cdn.ncbi.nlm.nih.gov/pmc/blobs/c3b3/9372690/9e804a4fc00e/atm-10-14-801-f7.jpg
https://cdn.ncbi.nlm.nih.gov/pmc/blobs/c3b3/9372690/64f8af711ee8/atm-10-14-801-f8.jpg
https://cdn.ncbi.nlm.nih.gov/pmc/blobs/c3b3/9372690/26a9f3d88f39/atm-10-14-801-f1.jpg
https://cdn.ncbi.nlm.nih.gov/pmc/blobs/c3b3/9372690/c40f4387ced6/atm-10-14-801-f2.jpg
https://cdn.ncbi.nlm.nih.gov/pmc/blobs/c3b3/9372690/2fa555a49c04/atm-10-14-801-f3.jpg
https://cdn.ncbi.nlm.nih.gov/pmc/blobs/c3b3/9372690/66fb76617ffe/atm-10-14-801-f4.jpg
https://cdn.ncbi.nlm.nih.gov/pmc/blobs/c3b3/9372690/49cd469ab678/atm-10-14-801-f5.jpg
https://cdn.ncbi.nlm.nih.gov/pmc/blobs/c3b3/9372690/aeda878c4065/atm-10-14-801-f6.jpg
https://cdn.ncbi.nlm.nih.gov/pmc/blobs/c3b3/9372690/9e804a4fc00e/atm-10-14-801-f7.jpg
https://cdn.ncbi.nlm.nih.gov/pmc/blobs/c3b3/9372690/64f8af711ee8/atm-10-14-801-f8.jpg

相似文献

1
The expression landscape of FOXP3 and its prognostic value in breast cancer.FOXP3在乳腺癌中的表达情况及其预后价值
Ann Transl Med. 2022 Jul;10(14):801. doi: 10.21037/atm-22-3080.
2
Comprehensive analysis of suppressor of cytokine signaling proteins in human breast Cancer.全面分析细胞因子信号转导抑制蛋白在人类乳腺癌中的作用。
BMC Cancer. 2021 Jun 13;21(1):696. doi: 10.1186/s12885-021-08434-y.
3
NR3C2-Related Transcriptome Profile and Clinical Outcome in Invasive Breast Carcinoma.NR3C2 相关转录组谱与浸润性乳腺癌临床结局的关系。
Biomed Res Int. 2021 Jan 28;2021:9025481. doi: 10.1155/2021/9025481. eCollection 2021.
4
Identification and validation of a novel zinc finger protein-related gene-based prognostic model for breast cancer.一种基于新型锌指蛋白相关基因的乳腺癌预后模型的鉴定与验证
PeerJ. 2021 Oct 18;9:e12276. doi: 10.7717/peerj.12276. eCollection 2021.
5
Mining the prognostic significance and immune infiltration of family members in human breast cancer by bioinformatics analysis.通过生物信息学分析挖掘人类乳腺癌中家族成员的预后意义和免疫浸润情况。
Gland Surg. 2022 Apr;11(4):720-741. doi: 10.21037/gs-22-189.
6
High expression of eIF4E is associated with tumor macrophage infiltration and leads to poor prognosis in breast cancer.eIF4E 高表达与肿瘤巨噬细胞浸润相关,并导致乳腺癌预后不良。
BMC Cancer. 2021 Dec 7;21(1):1305. doi: 10.1186/s12885-021-09010-0.
7
Integrated pancancer analysis reveals the oncogene characteristics and prognostic value of DIP2B in breast cancer.泛癌分析揭示 DIP2B 在乳腺癌中的癌基因特征和预后价值。
BMC Cancer. 2023 Mar 31;23(1):296. doi: 10.1186/s12885-023-10751-3.
8
Is Associated With Immune Cell Infiltration and Serves as a Favorable Prognostic Biomarker for Breast Cancer.与免疫细胞浸润相关,并作为乳腺癌的一个良好预后生物标志物。
Front Oncol. 2021 May 20;11:658547. doi: 10.3389/fonc.2021.658547. eCollection 2021.
9
Identification of Prognostic Alternative Splicing Signature in Breast Carcinoma.乳腺癌中预后性可变剪接特征的鉴定
Front Genet. 2019 Mar 28;10:278. doi: 10.3389/fgene.2019.00278. eCollection 2019.
10
Low KRT15 expression is associated with poor prognosis in patients with breast invasive carcinoma.低KRT15表达与乳腺浸润性癌患者的不良预后相关。
Exp Ther Med. 2021 Apr;21(4):305. doi: 10.3892/etm.2021.9736. Epub 2021 Jan 29.

引用本文的文献

1
T-helper Transcription Factor Profiling in Peripheral Blood Mononuclear Cells: A Non-invasive Approach to Predicting Disease Stage in Breast Cancer.外周血单个核细胞中辅助性T细胞转录因子分析:一种预测乳腺癌疾病分期的非侵入性方法。
Biochem Genet. 2025 May 16. doi: 10.1007/s10528-025-11133-z.
2
The prognostic value of the tumor-stroma ratio compared to tumor-infiltrating lymphocytes in triple-negative breast cancer: a review.三阴性乳腺癌中肿瘤-基质比与肿瘤浸润淋巴细胞相比的预后价值:综述
Virchows Arch. 2025 Mar;486(3):427-444. doi: 10.1007/s00428-025-04039-z. Epub 2025 Feb 4.
3
Clinical and prognostic effects of microvascular density and FOXP3 positive T cells in breast cancer.

本文引用的文献

1
Comprehensive Analysis of Prognostic and immune infiltrates for FOXPs Transcription Factors in Human Breast Cancer.FOXP 转录因子在人类乳腺癌中的预后与免疫浸润的综合分析
Sci Rep. 2022 May 25;12(1):8896. doi: 10.1038/s41598-022-12954-3.
2
Induction of Foxp3 and activation of Tregs by HSP gp96 for treatment of autoimmune diseases.热休克蛋白gp96诱导Foxp3并激活调节性T细胞用于自身免疫性疾病的治疗。
iScience. 2021 Nov 17;24(12):103445. doi: 10.1016/j.isci.2021.103445. eCollection 2021 Dec 17.
3
The association of immunosurveillance and distant metastases in colorectal cancer.
微血管密度和FOXP3阳性T细胞在乳腺癌中的临床及预后影响
Sci Rep. 2024 Dec 5;14(1):30341. doi: 10.1038/s41598-024-82106-2.
4
Treg Cell Therapeutic Strategies for Breast Cancer: Holistic to Local Aspects.调节性 T 细胞治疗乳腺癌的策略:整体到局部方面。
Cells. 2024 Sep 11;13(18):1526. doi: 10.3390/cells13181526.
5
Advances in Foxp3+ regulatory T cells (Foxp3+ Treg) and key factors in digestive malignancies.Foxp3+ 调节性 T 细胞(Foxp3+Treg)的研究进展及其在消化道恶性肿瘤中的关键作用。
Front Immunol. 2024 Jun 11;15:1404974. doi: 10.3389/fimmu.2024.1404974. eCollection 2024.
6
Targeting FOXP3 Tumor-Intrinsic Effects Using Adenoviral Vectors in Experimental Breast Cancer.利用腺病毒载体靶向 FOXP3 肿瘤内在效应治疗实验性乳腺癌。
Viruses. 2023 Aug 25;15(9):1813. doi: 10.3390/v15091813.
结直肠癌中的免疫监视与远处转移的关联。
J Cancer Res Clin Oncol. 2021 Nov;147(11):3333-3341. doi: 10.1007/s00432-021-03753-w. Epub 2021 Sep 2.
4
Protean role of epigenetic mechanisms and their impact in regulating the Tregs in TME.表观遗传机制的多效性及其在调节 TME 中 Tregs 中的作用。
Cancer Gene Ther. 2022 Jun;29(6):661-664. doi: 10.1038/s41417-021-00371-z. Epub 2021 Jul 28.
5
FOXP3 Inhibits the Metastasis of Breast Cancer by Downregulating the Expression of MTA1.FOXP3通过下调MTA1的表达来抑制乳腺癌转移。
Front Oncol. 2021 Jul 7;11:656190. doi: 10.3389/fonc.2021.656190. eCollection 2021.
6
Evolution of overall survival and receipt of new therapies by subtype among 20 446 metastatic breast cancer patients in the 2008-2017 ESME cohort.2008-2017 年 ESME 队列中 20446 例转移性乳腺癌患者的总体生存和新疗法接受情况的亚型演变。
ESMO Open. 2021 Jun;6(3):100114. doi: 10.1016/j.esmoop.2021.100114. Epub 2021 Apr 23.
7
Global Cancer Statistics 2020: GLOBOCAN Estimates of Incidence and Mortality Worldwide for 36 Cancers in 185 Countries.《全球癌症统计数据 2020:全球 185 个国家和地区 36 种癌症的发病率和死亡率估计》。
CA Cancer J Clin. 2021 May;71(3):209-249. doi: 10.3322/caac.21660. Epub 2021 Feb 4.
8
Foxp3 Re-distributes Its Heavy Lifting.Foxp3 重新分配其繁重工作。
Immunity. 2020 Nov 17;53(5):895-897. doi: 10.1016/j.immuni.2020.10.021.
9
Biomarkers of neoadjuvant/adjuvant endocrine therapy for ER-positive/HER2-negative breast cancer.ER 阳性/HER2 阴性乳腺癌新辅助/辅助内分泌治疗的生物标志物。
Chin Clin Oncol. 2020 Jun;9(3):35. doi: 10.21037/cco-20-165.
10
Foxp3: a genetic foundation for regulatory T cell differentiation and function.Foxp3:调节性T细胞分化与功能的遗传基础
Nat Immunol. 2020 Jul;21(7):708-709. doi: 10.1038/s41590-020-0694-5.