• 文献检索
  • 文档翻译
  • 深度研究
  • 学术资讯
  • Suppr Zotero 插件Zotero 插件
  • 邀请有礼
  • 套餐&价格
  • 历史记录
应用&插件
Suppr Zotero 插件Zotero 插件浏览器插件Mac 客户端Windows 客户端微信小程序
定价
高级版会员购买积分包购买API积分包
服务
文献检索文档翻译深度研究API 文档MCP 服务
关于我们
关于 Suppr公司介绍联系我们用户协议隐私条款
关注我们

Suppr 超能文献

核心技术专利:CN118964589B侵权必究
粤ICP备2023148730 号-1Suppr @ 2026

文献检索

告别复杂PubMed语法,用中文像聊天一样搜索,搜遍4000万医学文献。AI智能推荐,让科研检索更轻松。

立即免费搜索

文件翻译

保留排版,准确专业,支持PDF/Word/PPT等文件格式,支持 12+语言互译。

免费翻译文档

深度研究

AI帮你快速写综述,25分钟生成高质量综述,智能提取关键信息,辅助科研写作。

立即免费体验

外源性白细胞介素 33 扩增的 ILC2s 调节 CD45+CD11b+F4/80high 巨噬细胞极化,减轻肝缺血再灌注损伤。

ILC2s expanded by exogenous IL-33 regulate CD45+CD11b+F4/80high macrophage polarization to alleviate hepatic ischemia-reperfusion injury.

机构信息

Liver Transplantation Center, National Clinical Research Center for Digestive Diseases, Beijing Friendship Hospital, Capital Medical University, Beijing, China.

Clinical Research Center for Pediatric Liver Transplantation of Capital Medical University, Beijing, China.

出版信息

Front Immunol. 2022 Jul 29;13:869365. doi: 10.3389/fimmu.2022.869365. eCollection 2022.

DOI:10.3389/fimmu.2022.869365
PMID:35967407
原文链接:https://pmc.ncbi.nlm.nih.gov/articles/PMC9372719/
Abstract

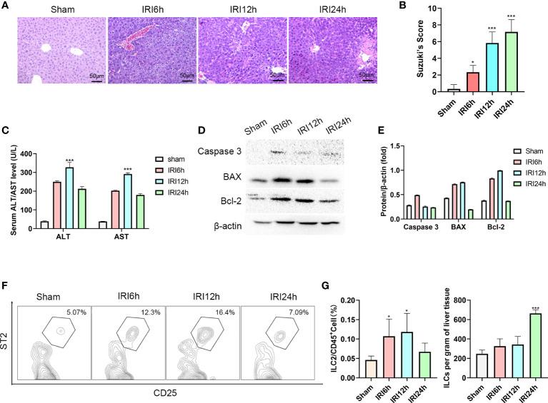
Hepatic ischemia-reperfusion injury (IRI) is an adverse consequence of hepatectomy or liver transplantation. Recently, immune mechanisms involved in hepatic IRI have attracted increased attention of investigators working in this area. In specific, group 2 innate lymphoid cells (ILC2s), have been strongly implicated in mediating type 2 inflammation. However, their immune mechanisms as involved with hepatic IRI remain unclear. Here, we reported that the population of ILC2s is increased with the development of hepatic IRI as shown in a mouse model in initial stage. Moreover, M2 type CD45+CD11b+F4/80high macrophages increased and reached maximal levels at 24 h followed by a significant elevation in IL-4 levels. We injected exogenous IL-33 into the tail vein of mice as a mean to stimulate ILC2s production. This stimulation of ILC2s resulted in a protective effect upon hepatic IRI along with an increase in M2 type CD45+CD11b+F4/80high macrophages. In contrast, depletion of ILC2s as achieved with use of an anti-CD90.2 antibody substantially abolished this protective effect of exogenous IL-33 and M2 type CD45+CD11b+F4/80high macrophage polarization in hepatic IRI. Therefore, this exogenous IL-33 induced potentiation of ILC2s appears to regulate the polarization of CD45+CD11b+F4/80high macrophages to alleviate IRI. Such findings provide the foundation for the development of new targets and strategies in the treatment of hepatic IRI.

摘要

肝脏缺血再灌注损伤(IRI)是肝切除术或肝移植的一种不良后果。最近,涉及肝脏 IRI 的免疫机制引起了该领域研究人员的更多关注。具体而言,2 型固有淋巴细胞(ILC2)强烈参与介导 2 型炎症。然而,它们与肝脏 IRI 相关的免疫机制尚不清楚。在这里,我们报道了在小鼠模型的早期阶段,随着肝脏 IRI 的发展,ILC2 群体增加。此外,M2 型 CD45+CD11b+F4/80high 巨噬细胞增加,并在 24 小时达到最高水平,随后 IL-4 水平显著升高。我们将外源性 IL-33 注入小鼠尾静脉,以刺激 ILC2 的产生。这种对 ILC2 的刺激对肝脏 IRI 具有保护作用,同时 M2 型 CD45+CD11b+F4/80high 巨噬细胞也增加。相比之下,使用抗 CD90.2 抗体耗尽 ILC2 会大大消除外源性 IL-33 和 M2 型 CD45+CD11b+F4/80high 巨噬细胞极化对肝脏 IRI 的这种保护作用。因此,这种外源性 IL-33 诱导的 ILC2 增强似乎调节 CD45+CD11b+F4/80high 巨噬细胞的极化,以减轻 IRI。这些发现为肝脏 IRI 的治疗提供了新的靶点和策略的发展基础。

https://cdn.ncbi.nlm.nih.gov/pmc/blobs/a58f/9372719/de8acec27c48/fimmu-13-869365-g005.jpg
https://cdn.ncbi.nlm.nih.gov/pmc/blobs/a58f/9372719/a87e3f93c533/fimmu-13-869365-g001.jpg
https://cdn.ncbi.nlm.nih.gov/pmc/blobs/a58f/9372719/daf4c9eed9ac/fimmu-13-869365-g002.jpg
https://cdn.ncbi.nlm.nih.gov/pmc/blobs/a58f/9372719/d3c522d6f311/fimmu-13-869365-g003.jpg
https://cdn.ncbi.nlm.nih.gov/pmc/blobs/a58f/9372719/555988f22ce1/fimmu-13-869365-g004.jpg
https://cdn.ncbi.nlm.nih.gov/pmc/blobs/a58f/9372719/de8acec27c48/fimmu-13-869365-g005.jpg
https://cdn.ncbi.nlm.nih.gov/pmc/blobs/a58f/9372719/a87e3f93c533/fimmu-13-869365-g001.jpg
https://cdn.ncbi.nlm.nih.gov/pmc/blobs/a58f/9372719/daf4c9eed9ac/fimmu-13-869365-g002.jpg
https://cdn.ncbi.nlm.nih.gov/pmc/blobs/a58f/9372719/d3c522d6f311/fimmu-13-869365-g003.jpg
https://cdn.ncbi.nlm.nih.gov/pmc/blobs/a58f/9372719/555988f22ce1/fimmu-13-869365-g004.jpg
https://cdn.ncbi.nlm.nih.gov/pmc/blobs/a58f/9372719/de8acec27c48/fimmu-13-869365-g005.jpg

相似文献

1
ILC2s expanded by exogenous IL-33 regulate CD45+CD11b+F4/80high macrophage polarization to alleviate hepatic ischemia-reperfusion injury.外源性白细胞介素 33 扩增的 ILC2s 调节 CD45+CD11b+F4/80high 巨噬细胞极化,减轻肝缺血再灌注损伤。
Front Immunol. 2022 Jul 29;13:869365. doi: 10.3389/fimmu.2022.869365. eCollection 2022.
2
Type 2 innate lymphoid cells are protective against hepatic ischaemia/reperfusion injury.2型固有淋巴细胞对肝脏缺血/再灌注损伤具有保护作用。
JHEP Rep. 2023 Jul 3;5(10):100837. doi: 10.1016/j.jhepr.2023.100837. eCollection 2023 Oct.
3
Potentiating Tissue-Resident Type 2 Innate Lymphoid Cells by IL-33 to Prevent Renal Ischemia-Reperfusion Injury.通过 IL-33 增强组织驻留型 2 型先天淋巴细胞以预防肾缺血再灌注损伤。
J Am Soc Nephrol. 2018 Mar;29(3):961-976. doi: 10.1681/ASN.2017070774. Epub 2018 Jan 2.
4
Hyperglycemia-Triggered Sphingosine-1-Phosphate and Sphingosine-1-Phosphate Receptor 3 Signaling Worsens Liver Ischemia/Reperfusion Injury by Regulating M1/M2 Polarization.高血糖诱导的鞘氨醇-1-磷酸及其受体 3 信号通过调控 M1/M2 极化加重肝脏缺血再灌注损伤。
Liver Transpl. 2019 Jul;25(7):1074-1090. doi: 10.1002/lt.25470. Epub 2019 Jun 3.
5
Liraglutide Attenuates Hepatic Ischemia-Reperfusion Injury by Modulating Macrophage Polarization.利拉鲁肽通过调节巨噬细胞极化减轻肝缺血再灌注损伤。
Front Immunol. 2022 Apr 5;13:869050. doi: 10.3389/fimmu.2022.869050. eCollection 2022.
6
IL-25 Elicits Innate Lymphoid Cells and Multipotent Progenitor Type 2 Cells That Reduce Renal Ischemic/Reperfusion Injury.白细胞介素-25可诱导先天性淋巴细胞和2型多能祖细胞,从而减轻肾脏缺血/再灌注损伤。
J Am Soc Nephrol. 2015 Sep;26(9):2199-211. doi: 10.1681/ASN.2014050479. Epub 2015 Jan 2.
7
Sunitinib alleviates hepatic ischemia reperfusion injury by inhibiting the JAK2/STAT pathway and promoting the M2 polarization of macrophages.舒尼替尼通过抑制 JAK2/STAT 通路和促进巨噬细胞 M2 极化来减轻肝缺血再灌注损伤。
Immunopharmacol Immunotoxicol. 2024 Oct;46(5):672-684. doi: 10.1080/08923973.2024.2390455. Epub 2024 Aug 18.
8
T-cell immunoglobulin and mucin domain 4 (TIM-4) signaling in innate immune-mediated liver ischemia-reperfusion injury.T 细胞免疫球蛋白和粘蛋白结构域 4(TIM-4)信号在固有免疫介导的肝缺血再灌注损伤中的作用。
Hepatology. 2014 Dec;60(6):2052-2064. doi: 10.1002/hep.27334. Epub 2014 Oct 29.
9
Group 2 Innate Lymphoid Cells Are Redundant in Experimental Renal Ischemia-Reperfusion Injury.组 2 固有淋巴细胞在实验性肾缺血再灌注损伤中是冗余的。
Front Immunol. 2019 Apr 16;10:826. doi: 10.3389/fimmu.2019.00826. eCollection 2019.
10
Ultrasmall Nanoparticles Regulate Immune Microenvironment by Activating IL-33/ST2 to Alleviate Renal Ischemia-Reperfusion Injury.超小纳米颗粒通过激活IL-33/ST2调节免疫微环境以减轻肾脏缺血再灌注损伤。
Adv Healthc Mater. 2024 May;13(13):e2303276. doi: 10.1002/adhm.202303276. Epub 2024 Feb 21.

引用本文的文献

1
Group 2 innate lymphoid cells derived IL-9 reduces macrophage apoptosis and attenuates acute lung injury in sepsis.第2组固有淋巴细胞衍生的白细胞介素-9可减少巨噬细胞凋亡并减轻脓毒症中的急性肺损伤。
Inflamm Res. 2025 Feb 13;74(1):38. doi: 10.1007/s00011-024-01978-2.
2
Current status and perspective on molecular targets and therapeutic intervention strategy in hepatic ischemia-reperfusion injury.肝缺血再灌注损伤中分子靶点及治疗干预策略的现状和展望。
Clin Mol Hepatol. 2024 Oct;30(4):585-619. doi: 10.3350/cmh.2024.0222. Epub 2024 Jul 1.
3
Type 2 innate lymphoid cells are protective against hepatic ischaemia/reperfusion injury.

本文引用的文献

1
Small Proline-Rich Protein 3 Regulates IL-33/ILC2 Axis to Promote Allergic Airway Inflammation.富含脯氨酸的小蛋白 3 通过调控 IL-33/ILC2 轴促进过敏性气道炎症。
Front Immunol. 2022 Jan 20;12:758829. doi: 10.3389/fimmu.2021.758829. eCollection 2021.
2
Innate Lymphoid Cells in Autoimmune Diseases.固有淋巴细胞在自身免疫性疾病中的作用。
Front Immunol. 2022 Jan 7;12:789788. doi: 10.3389/fimmu.2021.789788. eCollection 2021.
3
Down-regulation of TRPM2 attenuates hepatic ischemia/reperfusion injury through activation of autophagy and inhibition of NLRP3 inflammasome pathway.
2型固有淋巴细胞对肝脏缺血/再灌注损伤具有保护作用。
JHEP Rep. 2023 Jul 3;5(10):100837. doi: 10.1016/j.jhepr.2023.100837. eCollection 2023 Oct.
4
Protective and pathogenic functions of innate lymphoid cells in transplantation.固有淋巴细胞在移植中的保护和致病功能。
Clin Exp Immunol. 2023 Jul 5;213(1):23-39. doi: 10.1093/cei/uxad050.
5
Responses of hepatic sinusoidal cells to liver ischemia-reperfusion injury.肝窦状细胞对肝脏缺血再灌注损伤的反应。
Front Cell Dev Biol. 2023 Apr 4;11:1171317. doi: 10.3389/fcell.2023.1171317. eCollection 2023.
瞬时受体电位阳离子通道M2型(TRPM2)的下调通过激活自噬和抑制NLRP3炎性小体途径减轻肝脏缺血/再灌注损伤。
Int Immunopharmacol. 2022 Mar;104:108443. doi: 10.1016/j.intimp.2021.108443. Epub 2022 Jan 10.
4
Effect of Acinetobacter lwoffii on the modulation of macrophage activation and asthmatic inflammation.不动杆菌 lwoffii 对巨噬细胞激活和哮喘炎症的调节作用。
Clin Exp Allergy. 2022 Apr;52(4):518-529. doi: 10.1111/cea.14077. Epub 2021 Dec 16.
5
The NF-κB Transcription Factor c-Rel Modulates Group 2 Innate Lymphoid Cell Effector Functions and Drives Allergic Airway Inflammation.NF-κB 转录因子 c-Rel 调节 2 型固有淋巴细胞的效应功能并驱动过敏性气道炎症。
Front Immunol. 2021 Nov 16;12:664218. doi: 10.3389/fimmu.2021.664218. eCollection 2021.
6
Liver ischaemia-reperfusion injury: a new understanding of the role of innate immunity.肝脏缺血再灌注损伤:固有免疫作用的新认识。
Nat Rev Gastroenterol Hepatol. 2022 Apr;19(4):239-256. doi: 10.1038/s41575-021-00549-8. Epub 2021 Nov 26.
7
Autophagic activation of IRF-1 aggravates hepatic ischemia-reperfusion injury via JNK signaling.IRF-1的自噬激活通过JNK信号通路加重肝脏缺血再灌注损伤。
MedComm (2020). 2021 Feb 11;2(1):91-100. doi: 10.1002/mco2.58. eCollection 2021 Mar.
8
Tissue-Specific Molecular Markers and Heterogeneity in Type 2 Innate Lymphoid Cells.2 型固有淋巴细胞的组织特异性分子标志物和异质性。
Front Immunol. 2021 Oct 25;12:757967. doi: 10.3389/fimmu.2021.757967. eCollection 2021.
9
Posttranscriptional regulation of ILC2 homeostatic function via tristetraprolin.通过三肽重复蛋白 TTP 对 ILC2 稳态功能的转录后调控。
J Exp Med. 2021 Dec 6;218(12). doi: 10.1084/jem.20210181. Epub 2021 Oct 28.
10
Activation of iNKT Cells Facilitates Liver Repair After Hepatic Ischemia Reperfusion Injury Through Acceleration of Macrophage Polarization.自然杀伤 T 细胞的激活通过加速巨噬细胞极化促进肝缺血再灌注损伤后的肝修复。
Front Immunol. 2021 Oct 6;12:754106. doi: 10.3389/fimmu.2021.754106. eCollection 2021.