Suppr超能文献

藜麦幼苗对……抗性机制的转录组和代谢组联合分析

Combined transcriptome and metabolome analysis of the resistance mechanism of quinoa seedlings to .

作者信息

Liu Junna, Li Li, Liu Yongjiang, Kong Zhiyou, Zhang Ping, Wang Qianchao, Cheng Shunhe, Qin Peng

机构信息

College of Agronomy and Biotechnology, Yunnan Agricultural University, Kunming, China.

College of Natural Resources and Environment, Baoshan University, Baoshan, China.

出版信息

Front Plant Sci. 2022 Jul 28;13:931145. doi: 10.3389/fpls.2022.931145. eCollection 2022.

Abstract

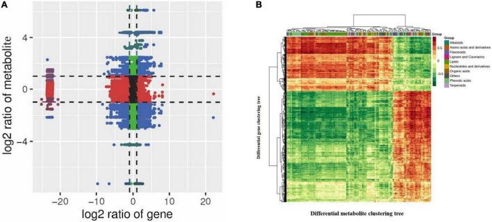
Quinoa has attracted considerable attention owing to its unique nutritional, economic, and medicinal values. The damage intensity of at the seedling stage of quinoa fluctuates with the crop's biological cycle and the environmental changes throughout the growing season. In this study, we used independently selected quinoa seedling resistant and susceptible cultivars to investigate the difference between insect resistance and insect susceptibility of quinoa at the seedling stage. Samples were collected when 45 days after planting the seedlings, and broad targeted metabolomics studies were conducted using liquid chromatography-mass spectrophotometry combined with transcriptomic co-analysis. The metabolomic and genomic analyses of the insect-resistant and insect-susceptible quinoa groups revealed a total of 159 differential metabolites and were functionally annotated to 2334 differential genes involved in 128 pathways using the Kyoto Encyclopedia of Genes and Genomes analysis. In total, 14 metabolites and 22 genes were identified as key factors for the differential accumulation of insect-resistant metabolites in quinoa seedlings. Among them, gene-LOC110694254, gene-LOC110682669, and gene-LOC110732988 were positively correlated with choline. The expression of gene-LOC110729518 and gene-LOC110723164, which were notably higher in the resistant cultivars than in the susceptible cultivars, and the accumulations of the corresponding metabolites were also significantly higher in insect-resistant cultivars. These results elucidate the regulatory mechanism between insect resistance genes and metabolite accumulation in quinoa seedlings, and can provide a basis for the breeding and identification of new insect-resistant quinoa cultivars as well as for screening potential regulatory metabolites of quinoa insect-resistant target genes.

摘要

藜麦因其独特的营养、经济和药用价值而备受关注。藜麦幼苗期的损害强度随作物的生物周期以及整个生长季节的环境变化而波动。在本研究中,我们独立选择了藜麦幼苗抗性和感性品种,以研究藜麦幼苗期抗虫性和感虫性之间的差异。在幼苗种植45天后采集样本,并使用液相色谱 - 质谱联用结合转录组共分析进行广泛的靶向代谢组学研究。抗虫和感虫藜麦组的代谢组学和基因组分析共鉴定出159种差异代谢物,并使用京都基因与基因组百科全书分析将其功能注释到参与128条途径的2334个差异基因。总共鉴定出14种代谢物和22个基因是藜麦幼苗抗虫代谢物差异积累的关键因素。其中,基因LOC110694254、基因LOC110682669和基因LOC110732988与胆碱呈正相关。基因LOC110729518和基因LOC110723164在抗性品种中的表达明显高于感性品种,相应代谢物在抗虫品种中的积累也显著更高。这些结果阐明了藜麦幼苗抗虫基因与代谢物积累之间的调控机制,可为新型抗虫藜麦品种的选育和鉴定以及藜麦抗虫靶基因潜在调控代谢物的筛选提供依据。

https://cdn.ncbi.nlm.nih.gov/pmc/blobs/1d50/9370066/0c88387a79c1/fpls-13-931145-g001.jpg

文献AI研究员

20分钟写一篇综述,助力文献阅读效率提升50倍。

立即体验

用中文搜PubMed

大模型驱动的PubMed中文搜索引擎

马上搜索

文档翻译

学术文献翻译模型,支持多种主流文档格式。

立即体验