Suppr超能文献

在单细胞水平上描绘免疫微环境在多发性骨髓瘤进展中的作用。

Characterizing the role of the immune microenvironment in multiple myeloma progression at a single-cell level.

机构信息

University of Arkansas for Medical Sciences, Myeloma Center, Little Rock, AR.

University of Heidelberg, Baden-Württemberg, Germany.

出版信息

Blood Adv. 2022 Nov 22;6(22):5873-5883. doi: 10.1182/bloodadvances.2022007217.

Abstract

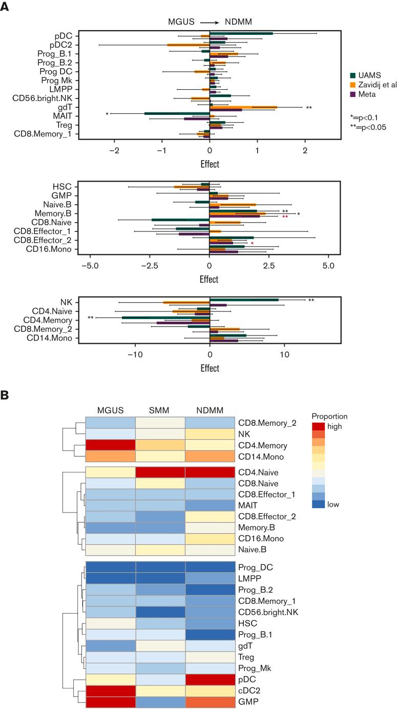
Early alterations within the bone marrow microenvironment that contribute to the progression of multiple myeloma (MM) from its precursor stages could be the key to identifying novel therapeutic approaches. However, the intrinsic variability in cellular populations between patients and the differences in sample processing and analysis methods have made it difficult to identify consistent changes between data sets. Here, we used single-cell RNA sequencing of bone marrow cells from precursor stages, monoclonal gammopathy of unknown significance, smoldering MM, and newly diagnosed MM and analyzed our data in combination with a previously published data set that used a similar patient population and sample processing. Despite the vast interpatient heterogeneity, some alterations were consistently observed in both data sets. We identified changes in immune cell populations as the disease progressed, which were characterized by a substantial decrease in memory and naïve CD4 T cells, and an increase in CD8+ effector T cells and T-regulatory cells. These alterations were further accompanied by an enrichment of nonclonal memory B cells and an increase in CD14 and CD16 monocytes in MM compared with its precursor stages. These results provide crucial information on the immune changes associated with the progression to clinical MM and can help to develop immune-based strategies for patient stratification and early therapeutic intervention.

摘要

早期骨髓微环境的改变可能是导致多发性骨髓瘤(MM)从前期阶段进展的关键,这有助于确定新的治疗方法。然而,由于患者之间细胞群体的固有变异性以及样本处理和分析方法的差异,使得很难在数据集之间识别出一致的变化。在这里,我们使用单细胞 RNA 测序对来自前期阶段、意义未明的单克隆丙种球蛋白病、冒烟型 MM 和新诊断的 MM 的骨髓细胞进行测序,并将我们的数据与之前使用类似患者群体和样本处理的已发表数据集进行了分析。尽管存在巨大的个体间异质性,但在两个数据集都观察到了一些一致的变化。我们发现随着疾病的进展,免疫细胞群体发生了变化,其特征是记忆性和幼稚 CD4 T 细胞大量减少,CD8+效应 T 细胞和 T 调节细胞增加。这些改变伴随着非克隆性记忆 B 细胞的富集和 CD14 和 CD16 单核细胞的增加,与 MM 前期阶段相比,MM 中的这些改变更为明显。这些结果提供了与进展为临床 MM 相关的免疫变化的重要信息,并有助于开发基于免疫的策略来对患者进行分层和早期治疗干预。

https://cdn.ncbi.nlm.nih.gov/pmc/blobs/1dc1/9647426/3dc11229e588/BLOODA_ADV-2022-007217-fx1.jpg

文献AI研究员

20分钟写一篇综述,助力文献阅读效率提升50倍。

立即体验

用中文搜PubMed

大模型驱动的PubMed中文搜索引擎

马上搜索

文档翻译

学术文献翻译模型,支持多种主流文档格式。

立即体验