Suppr超能文献

蛋白组学研究头孢地尔洛对大肠杆菌的抗菌机制。

Proteomic Investigation of the Antibacterial Mechanism of Cefiderocol against Escherichia coli.

机构信息

Key Laboratory of Laboratory Diagnostics, Medical Technology School, Xuzhou Medical University, Xuzhou, Jiangsu, China.

Fujian Agriculture and Forestry University, Fuzhou, China.

出版信息

Microbiol Spectr. 2022 Oct 26;10(5):e0109322. doi: 10.1128/spectrum.01093-22. Epub 2022 Aug 18.

Abstract

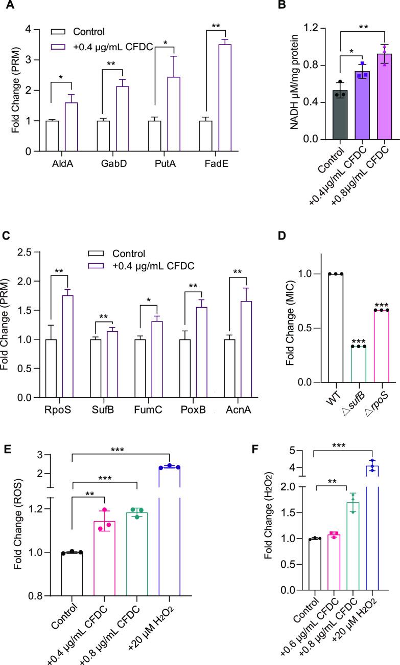
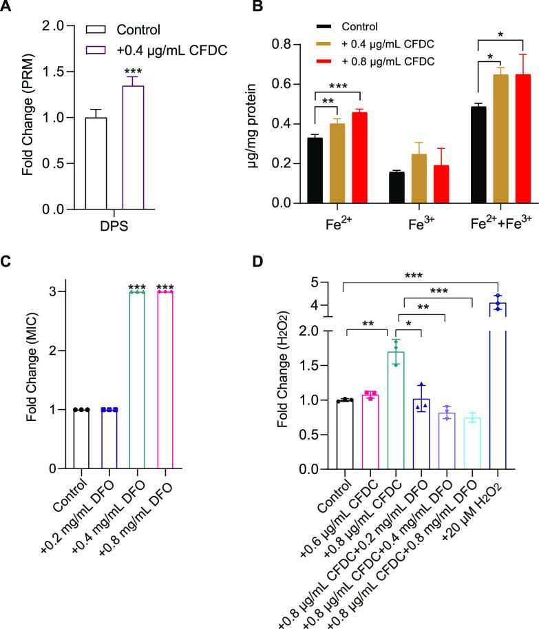
This study aimed to investigate the antibacterial mechanism of cefiderocol (CFDC) using data-independent acquisition quantitative proteomics combined with cellular and molecular biological assays. Numerous differentially expressed proteins related to the production of NADH, reduced cofactor flavin adenine dinucleotide (FADH), NADPH and reactive oxygen species (ROS), iron-sulfur cluster binding, and iron ion homeostasis were found to be upregulated by CFDC. Furthermore, parallel reaction monitoring analysis validated these results. Meanwhile, we confirmed that the levels of NADH, ROS, HO, and iron ions were induced by CFDC, and the sensitivity of Escherichia coli to CFDC was inhibited by the antioxidant vitamin C, -acetyl-l-cysteine, and deferoxamine. Moreover, deferoxamine also suppressed the HO stress induced by CFDC. In addition, knockout of the NADH-quinone oxidoreductase genes (, , , , , , , ) in the respiratory chain attenuated the sensitivity of E. coli to CFDC far beyond the effects of cefepime and ceftazidime; in particular, the E. coli BW25113 Δ strain produced 60-fold increases in MIC to CFDC compared to that of the wild-type E. coli BW25113 strain. The present study revealed that CFDC exerts its antibacterial effects by inducing ROS stress by elevating the levels of NADH and iron ions in E. coli. CFDC was the first FDA-approved siderophore cephalosporin antibiotic in 2019 and is known for its Trojan horse tactics and broad antimicrobial activity against Gram-negative bacteria. However, its antibacterial mechanism is not fully understood, and whether it has an impact on iron ion homeostasis remains unknown. To comprehensively reveal the antibacterial mechanisms of CFDC, data-independent acquisition quantitative proteomics combined with cellular and molecular biological assays were performed in this study. The findings will further facilitate our understanding of the antibacterial mechanism of CFDC and may provide a theoretical foundation for controlling CFDC resistance in the future.

摘要

本研究旨在通过数据非依赖性采集定量蛋白质组学结合细胞和分子生物学方法研究头孢地尔(CFDC)的抗菌机制。CFDC 上调了与 NADH、还原辅因子黄素腺嘌呤二核苷酸(FADH)、NADPH 和活性氧(ROS)、铁硫簇结合和铁离子稳态相关的大量差异表达蛋白。此外,平行反应监测分析验证了这些结果。同时,我们证实 CFDC 诱导 NADH、ROS、HO 和铁离子水平升高,抗氧化维生素 C、-乙酰-L-半胱氨酸和去铁胺抑制大肠杆菌对 CFDC 的敏感性。此外,去铁胺还抑制了 CFDC 诱导的 HO 应激。此外,呼吸链中 NADH-醌氧化还原酶基因(,,,,,,,)的敲除使大肠杆菌对 CFDC 的敏感性减弱,远远超过头孢噻肟和头孢他啶的作用;特别是大肠杆菌 BW25113Δ菌株对 CFDC 的 MIC 增加了 60 倍,与野生型大肠杆菌 BW25113 菌株相比。本研究表明 CFDC 通过增加大肠杆菌中 NADH 和铁离子的水平来诱导 ROS 应激,从而发挥其抗菌作用。CFDC 是 2019 年首个获得 FDA 批准的铁载体头孢菌素抗生素,以其特洛伊木马策略和对革兰氏阴性菌广泛的抗菌活性而闻名。然而,其抗菌机制尚未完全阐明,它是否对铁离子稳态有影响尚不清楚。为了全面揭示 CFDC 的抗菌机制,本研究采用数据非依赖性采集定量蛋白质组学结合细胞和分子生物学方法进行了研究。研究结果将进一步加深我们对 CFDC 抗菌机制的理解,并可能为未来控制 CFDC 耐药性提供理论基础。

https://cdn.ncbi.nlm.nih.gov/pmc/blobs/41b8/9603102/c33bb849d6c3/spectrum.01093-22-f001.jpg

文献AI研究员

20分钟写一篇综述,助力文献阅读效率提升50倍。

立即体验

用中文搜PubMed

大模型驱动的PubMed中文搜索引擎

马上搜索

文档翻译

学术文献翻译模型,支持多种主流文档格式。

立即体验