• 文献检索
  • 文档翻译
  • 深度研究
  • 学术资讯
  • Suppr Zotero 插件Zotero 插件
  • 邀请有礼
  • 套餐&价格
  • 历史记录
应用&插件
Suppr Zotero 插件Zotero 插件浏览器插件Mac 客户端Windows 客户端微信小程序
定价
高级版会员购买积分包购买API积分包
服务
文献检索文档翻译深度研究API 文档MCP 服务
关于我们
关于 Suppr公司介绍联系我们用户协议隐私条款
关注我们

Suppr 超能文献

核心技术专利:CN118964589B侵权必究
粤ICP备2023148730 号-1Suppr @ 2026

文献检索

告别复杂PubMed语法,用中文像聊天一样搜索,搜遍4000万医学文献。AI智能推荐,让科研检索更轻松。

立即免费搜索

文件翻译

保留排版,准确专业,支持PDF/Word/PPT等文件格式,支持 12+语言互译。

免费翻译文档

深度研究

AI帮你快速写综述,25分钟生成高质量综述,智能提取关键信息,辅助科研写作。

立即免费体验

产前雄激素处理会损害雌性小鼠视交叉上核精氨酸加压素- kisspeptin 神经元回路。

Prenatal androgen treatment impairs the suprachiasmatic nucleus arginine-vasopressin to kisspeptin neuron circuit in female mice.

机构信息

Centre for Neuroendocrinology and Department of Physiology, University of Otago, Dunedin, New Zealand.

Brain Health Research Institute and Department of Biological Sciences, Kent State University, Kent, OH, United States.

出版信息

Front Endocrinol (Lausanne). 2022 Aug 5;13:951344. doi: 10.3389/fendo.2022.951344. eCollection 2022.

DOI:10.3389/fendo.2022.951344
PMID:35992143
原文链接:https://pmc.ncbi.nlm.nih.gov/articles/PMC9388912/
Abstract

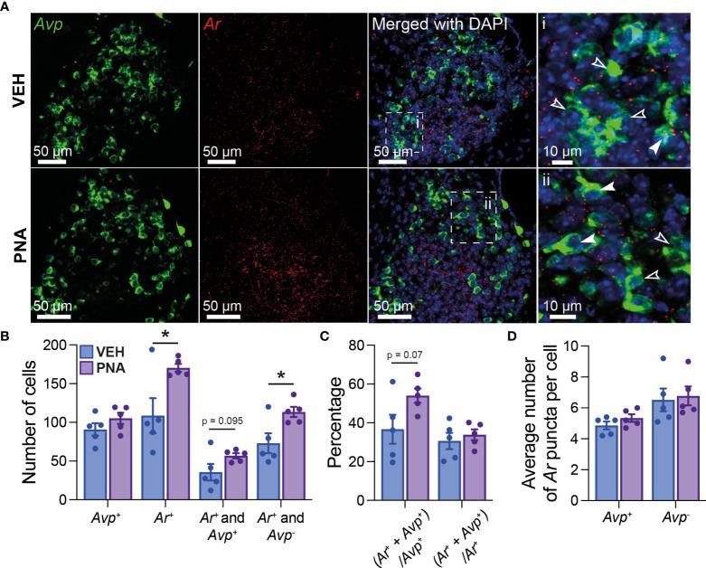
Polycystic ovary syndrome (PCOS) is associated with elevated androgen and luteinizing hormone (LH) secretion and with oligo/anovulation. Evidence indicates that elevated androgens impair sex steroid hormone feedback regulation of pulsatile LH secretion. Hyperandrogenemia in PCOS may also disrupt the preovulatory LH surge. The mechanisms through which this might occur, however, are not fully understood. Kisspeptin (KISS1) neurons of the rostral periventricular area of the third ventricle (RP3V) convey hormonal cues to gonadotropin-releasing hormone (GnRH) neurons. In rodents, the preovulatory surge is triggered by these hormonal cues and coincident timing signals from the central circadian clock in the suprachiasmatic nucleus (SCN). Timing signals are relayed to GnRH neurons, in part, projections from SCN arginine-vasopressin (AVP) neurons to RP3V neurons. Because rodent SCN cells express androgen receptors (AR), we hypothesized that these circuits are impaired by elevated androgens in a mouse model of PCOS. In prenatally androgen-treated (PNA) female mice, SCN expression was significantly increased compared to that found in prenatally vehicle-treated mice. A similar trend was seen in the number of -positive SCN cells expressing . In the RP3V, the number of kisspeptin neurons was preserved. Anterograde tract-tracing, however, revealed reduced SCN neuron projections to the RP3V and a significantly lower proportion of RP3V neurons with close appositions from SCN fibers. Functional assessments showed, on the other hand, that RP3V neuron responses to AVP were maintained in PNA mice. These findings indicate that PNA changes some of the neural circuits that regulate the preovulatory surge. These impairments might contribute to ovulatory dysfunction in PNA mice modeling PCOS.

摘要

多囊卵巢综合征(PCOS)与雄激素和黄体生成素(LH)分泌升高以及少/无排卵有关。有证据表明,升高的雄激素会损害甾体激素对 LH 脉冲分泌的反馈调节。PCOS 中的高雄激素血症也可能破坏排卵前 LH 激增。然而,这种情况发生的机制尚不完全清楚。第三脑室前室周区(RP3V)的 kisspeptin(KISS1)神经元向促性腺激素释放激素(GnRH)神经元传递激素信号。在啮齿动物中,促性腺激素释放激素(GnRH)神经元受这些激素信号和来自视交叉上核(SCN)的中央生物钟的同步定时信号的触发,触发排卵前激增。定时信号部分通过 SCN 精氨酸加压素(AVP)神经元向 RP3V 神经元的投射传递到 GnRH 神经元。由于啮齿动物 SCN 细胞表达雄激素受体(AR),我们假设这些环路在 PCOS 的小鼠模型中被升高的雄激素所损害。在产前雄激素处理(PNA)的雌性小鼠中,与产前载体处理的小鼠相比,SCN 的表达显著增加。在表达 的 SCN 细胞中也观察到类似的趋势。在 RP3V 中, kisspeptin 神经元的数量保持不变。然而,顺行追踪显示 SCN 神经元向 RP3V 的投射减少,并且具有 SCN 纤维紧密贴合的 RP3V 神经元的比例明显降低。另一方面,功能评估显示,在 PNA 小鼠中,RP3V 神经元对 AVP 的反应得以维持。这些发现表明,PNA 改变了一些调节排卵前激增的神经环路。这些损伤可能导致 PNA 模拟 PCOS 的小鼠的排卵功能障碍。

https://cdn.ncbi.nlm.nih.gov/pmc/blobs/17fc/9388912/d201370bdb2d/fendo-13-951344-g005.jpg
https://cdn.ncbi.nlm.nih.gov/pmc/blobs/17fc/9388912/d65219c9b162/fendo-13-951344-g001.jpg
https://cdn.ncbi.nlm.nih.gov/pmc/blobs/17fc/9388912/1057dfeb7c03/fendo-13-951344-g002.jpg
https://cdn.ncbi.nlm.nih.gov/pmc/blobs/17fc/9388912/0c8a7eebcc6a/fendo-13-951344-g003.jpg
https://cdn.ncbi.nlm.nih.gov/pmc/blobs/17fc/9388912/33abc59b2bdf/fendo-13-951344-g004.jpg
https://cdn.ncbi.nlm.nih.gov/pmc/blobs/17fc/9388912/d201370bdb2d/fendo-13-951344-g005.jpg
https://cdn.ncbi.nlm.nih.gov/pmc/blobs/17fc/9388912/d65219c9b162/fendo-13-951344-g001.jpg
https://cdn.ncbi.nlm.nih.gov/pmc/blobs/17fc/9388912/1057dfeb7c03/fendo-13-951344-g002.jpg
https://cdn.ncbi.nlm.nih.gov/pmc/blobs/17fc/9388912/0c8a7eebcc6a/fendo-13-951344-g003.jpg
https://cdn.ncbi.nlm.nih.gov/pmc/blobs/17fc/9388912/33abc59b2bdf/fendo-13-951344-g004.jpg
https://cdn.ncbi.nlm.nih.gov/pmc/blobs/17fc/9388912/d201370bdb2d/fendo-13-951344-g005.jpg

相似文献

1
Prenatal androgen treatment impairs the suprachiasmatic nucleus arginine-vasopressin to kisspeptin neuron circuit in female mice.产前雄激素处理会损害雌性小鼠视交叉上核精氨酸加压素- kisspeptin 神经元回路。
Front Endocrinol (Lausanne). 2022 Aug 5;13:951344. doi: 10.3389/fendo.2022.951344. eCollection 2022.
2
Estrous Cycle Plasticity in the Central Clock Output to Kisspeptin Neurons: Implications for the Preovulatory Surge.中枢生物钟向促性腺激素释放激素神经元输出的发情周期可塑性:对排卵前激增的影响。
Endocrinology. 2021 Jun 1;162(6). doi: 10.1210/endocr/bqab071.
3
Effects of electroacupuncture on the kisspeptin-gonadotropin-releasing hormone (GnRH) /luteinizing hormone (LH) neural circuit abnormalities and androgen receptor expression of kisspeptin/neurokinin B/dynorphin neurons in PCOS rats.电针对多囊卵巢综合征大鼠 kisspeptin-促性腺激素释放激素(GnRH)/黄体生成素(LH)神经回路异常及 kisspeptin/神经激肽 B/强啡肽神经元雄激素受体表达的影响。
J Ovarian Res. 2023 Jan 17;16(1):15. doi: 10.1186/s13048-022-01078-x.
4
Circadian Function in Multiple Cell Types Is Necessary for Proper Timing of the Preovulatory LH Surge.多种细胞类型的生物钟功能对于促黄体激素(LH)排卵峰的适时出现是必需的。
J Biol Rhythms. 2019 Dec;34(6):622-633. doi: 10.1177/0748730419873511. Epub 2019 Sep 17.
5
Dominant Neuropeptide Cotransmission in Kisspeptin-GABA Regulation of GnRH Neuron Firing Driving Ovulation.在 kisspeptin-GABA 调节 GnRH 神经元放电驱动排卵的过程中,优势神经肽共传递。
J Neurosci. 2018 Jul 11;38(28):6310-6322. doi: 10.1523/JNEUROSCI.0658-18.2018. Epub 2018 Jun 13.
6
Circadian regulation of Kiss1 neurons: implications for timing the preovulatory gonadotropin-releasing hormone/luteinizing hormone surge.Kiss1神经元的昼夜节律调节:对排卵前促性腺激素释放激素/促黄体生成素激增时间的影响。
Endocrinology. 2009 Aug;150(8):3664-71. doi: 10.1210/en.2009-0247. Epub 2009 May 14.
7
Serotonin stimulates female preoptic area kisspeptin neurons activation of type 2 serotonin receptors in mice.血清素刺激雌性视前区 kisspeptin 神经元 2 型血清素受体在小鼠中的激活。
Front Endocrinol (Lausanne). 2023 Oct 12;14:1212854. doi: 10.3389/fendo.2023.1212854. eCollection 2023.
8
Defining potential targets of prenatal androgen excess: Expression analysis of androgen receptor on hypothalamic neurons in the fetal female mouse brain.定义产前雄激素过多的潜在靶点:胎儿雌性小鼠大脑下丘脑神经元雄激素受体的表达分析。
J Neuroendocrinol. 2023 Jun;35(6):e13302. doi: 10.1111/jne.13302. Epub 2023 Jun 6.
9
Kisspeptin-GPR54 signaling is essential for preovulatory gonadotropin-releasing hormone neuron activation and the luteinizing hormone surge.亲吻素 - GPR54信号通路对于排卵前促性腺激素释放激素神经元的激活和促黄体生成素高峰至关重要。
J Neurosci. 2008 Aug 27;28(35):8691-7. doi: 10.1523/JNEUROSCI.1775-08.2008.
10
Prenatal androgen excess enhances stimulation of the GNRH pulse in pubertal female rats.产前雄激素过多增强青春期雌性大鼠 GnRH 脉冲的刺激。
J Endocrinol. 2014 Jul;222(1):73-85. doi: 10.1530/JOE-14-0021. Epub 2014 May 14.

引用本文的文献

1
Synergistic transcriptomic and metabolomic analyses in Zi geese ovaries with different clutch lengths.不同产蛋周期籽鹅卵巢的协同转录组学和代谢组学分析
Poult Sci. 2025 Apr 23;104(7):105210. doi: 10.1016/j.psj.2025.105210.
2
Implication of vasopressin receptor genes (AVPR1A and AVPR1B) in the susceptibility to polycystic ovary syndrome.血管加压素受体基因(AVPR1A 和 AVPR1B)在多囊卵巢综合征易感性中的作用。
J Ovarian Res. 2024 Nov 5;17(1):214. doi: 10.1186/s13048-024-01515-z.
3
Serotonin stimulates female preoptic area kisspeptin neurons activation of type 2 serotonin receptors in mice.

本文引用的文献

1
In vivo imaging of the GnRH pulse generator reveals a temporal order of neuronal activation and synchronization during each pulse.在体成像 GnRH 脉冲发生器揭示了在每个脉冲期间神经元激活和同步的时间顺序。
Proc Natl Acad Sci U S A. 2022 Feb 8;119(6). doi: 10.1073/pnas.2117767119.
2
Neuroendocrine control of gonadotropin-releasing hormone: Pulsatile and surge modes of secretion.神经内分泌对促性腺激素释放激素的调控:脉冲式和涌动式分泌。
J Neuroendocrinol. 2022 May;34(5):e13094. doi: 10.1111/jne.13094. Epub 2022 Feb 2.
3
The role of gonadotropin-releasing hormone neurons in polycystic ovary syndrome.
血清素刺激雌性视前区 kisspeptin 神经元 2 型血清素受体在小鼠中的激活。
Front Endocrinol (Lausanne). 2023 Oct 12;14:1212854. doi: 10.3389/fendo.2023.1212854. eCollection 2023.
4
Maternal androgen excess significantly impairs sexual behavior in male and female mouse offspring: Perspective for a biological origin of sexual dysfunction in PCOS.母体雄激素过多会显著损害雄性和雌性子代的性行为:多囊卵巢综合征中性功能障碍的生物学起源的新视角。
Front Endocrinol (Lausanne). 2023 Feb 15;14:1116482. doi: 10.3389/fendo.2023.1116482. eCollection 2023.
促性腺激素释放激素神经元在多囊卵巢综合征中的作用。
J Neuroendocrinol. 2022 May;34(5):e13093. doi: 10.1111/jne.13093. Epub 2022 Jan 26.
4
Distribution of androgen receptor mRNA in the prepubertal male and female mouse brain.雄激素受体 mRNA 在雄性和雌性幼鼠脑内的分布。
J Neuroendocrinol. 2021 Dec;33(12):e13063. doi: 10.1111/jne.13063. Epub 2021 Dec 5.
5
Prenatal Androgen Treatment Does Not Alter the Firing Activity of Hypothalamic Arcuate Kisspeptin Neurons in Female Mice.产前雄激素处理不会改变雌性小鼠下丘脑弓状核 kisspeptin 神经元的放电活动。
eNeuro. 2021 Sep 29;8(5). doi: 10.1523/ENEURO.0306-21.2021. Print 2021 Sep-Oct.
6
Prenatal Androgen Exposure Alters KNDy Neurons and Their Afferent Network in a Model of Polycystic Ovarian Syndrome.产前雄激素暴露改变多囊卵巢综合征模型中 KNDy 神经元及其传入网络。
Endocrinology. 2021 Nov 1;162(11). doi: 10.1210/endocr/bqab158.
7
Estrogen Regulation of the Molecular Phenotype and Active Translatome of AVPV Kisspeptin Neurons.雌激素对 AVPV 促性腺激素释放素神经元的分子表型和活跃翻译组的调节作用。
Endocrinology. 2021 Sep 1;162(9). doi: 10.1210/endocr/bqab080.
8
Estrous Cycle Plasticity in the Central Clock Output to Kisspeptin Neurons: Implications for the Preovulatory Surge.中枢生物钟向促性腺激素释放激素神经元输出的发情周期可塑性:对排卵前激增的影响。
Endocrinology. 2021 Jun 1;162(6). doi: 10.1210/endocr/bqab071.
9
Direct evidence that KNDy neurons maintain gonadotropin pulses and folliculogenesis as the GnRH pulse generator.直接证据表明,KNDy 神经元作为 GnRH 脉冲发生器维持促性腺激素脉冲和卵泡发生。
Proc Natl Acad Sci U S A. 2021 Feb 2;118(5). doi: 10.1073/pnas.2009156118.
10
Association between circadian rhythm disruption and polycystic ovary syndrome.昼夜节律紊乱与多囊卵巢综合征的关系。
Fertil Steril. 2021 Mar;115(3):771-781. doi: 10.1016/j.fertnstert.2020.08.1425. Epub 2020 Dec 24.